Suppr超能文献

一种针对 SARS-CoV-2 感染和传播的 FcRn 靶向黏膜疫苗。

An FcRn-targeted mucosal vaccine against SARS-CoV-2 infection and transmission.

机构信息

Division of Immunology, Virginia-Maryland College of Veterinary Medicine, University of Maryland, College Park, MD, 20742, USA.

Animal Parasitic Diseases Laboratory, ARS, United States Department of Agriculture, Beltsville, MD, 20705, USA.

出版信息

Nat Commun. 2023 Nov 6;14(1):7114. doi: 10.1038/s41467-023-42796-0.

Abstract

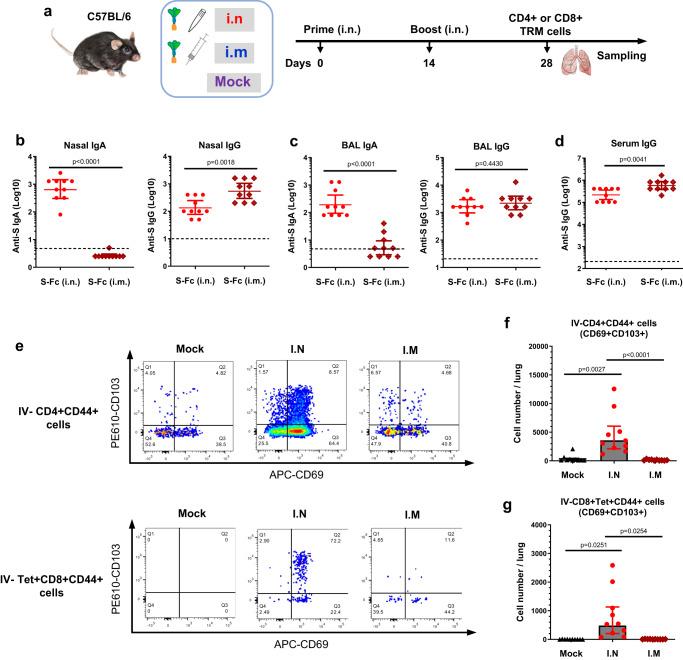
SARS-CoV-2 is primarily transmitted through droplets and airborne aerosols, and in order to prevent infection and reduce viral spread vaccines should elicit protective immunity in the airways. The neonatal Fc receptor (FcRn) transfers IgG across epithelial barriers and can enhance mucosal delivery of antigens. Here we explore FcRn-mediated respiratory delivery of SARS-CoV-2 spike (S). A monomeric IgG Fc was fused to a stabilized spike; the resulting S-Fc bound to S-specific antibodies and FcRn. Intranasal immunization of mice with S-Fc and CpG significantly induced antibody responses compared to the vaccination with S alone or PBS. Furthermore, we intranasally immunized mice or hamsters with S-Fc. A significant reduction of virus replication in nasal turbinate, lung, and brain was observed following nasal challenges with SARS-CoV-2 and its variants. Intranasal immunization also significantly reduced viral airborne transmission in hamsters. Nasal IgA, neutralizing antibodies, lung-resident memory T cells, and bone-marrow S-specific plasma cells mediated protection. Hence, FcRn delivers an S-Fc antigen effectively into the airway and induces protection against SARS-CoV-2 infection and transmission.

摘要

SARS-CoV-2 主要通过飞沫和气溶胶传播,为了预防感染和减少病毒传播,疫苗应该在呼吸道中引发保护性免疫。新生儿 Fc 受体(FcRn)可将 IgG 转运穿过上皮屏障,并增强抗原的黏膜传递。在这里,我们探索了 FcRn 介导的 SARS-CoV-2 刺突(S)的呼吸道传递。将单体 IgG Fc 融合到稳定的刺突上;所得的 S-Fc 与 S 特异性抗体和 FcRn 结合。与单独接种 S 或 PBS 相比,S-Fc 和 CpG 的鼻腔免疫接种显著诱导了抗体反应。此外,我们用 S-Fc 对小鼠或仓鼠进行了鼻腔免疫接种。在用 SARS-CoV-2 及其变体进行鼻腔攻毒后,观察到鼻甲骨、肺和脑的病毒复制显著减少。鼻腔免疫接种还显著降低了仓鼠中的病毒空气传播。鼻内 IgA、中和抗体、肺驻留记忆 T 细胞和骨髓中 S 特异性浆细胞介导了保护作用。因此,FcRn 可将 S-Fc 抗原有效递送到气道中,并诱导对 SARS-CoV-2 感染和传播的保护。

https://cdn.ncbi.nlm.nih.gov/pmc/blobs/6667/10628175/41b15b3ffea5/41467_2023_42796_Fig1_HTML.jpg

文献AI研究员

20分钟写一篇综述,助力文献阅读效率提升50倍。

立即体验

用中文搜PubMed

大模型驱动的PubMed中文搜索引擎

马上搜索

文档翻译

学术文献翻译模型,支持多种主流文档格式。

立即体验