Suppr超能文献

新型冠状病毒肺炎患者免疫抑制受体介导的免疫应答、代谢适应及临床特征

Immune inhibitory receptor-mediated immune response, metabolic adaptation, and clinical characterization in patients with COVID-19.

机构信息

Institute of Health Service and Transfusion Medicine, Academy of Military Medical Sciences, Beijing, China.

Department of Cardiology, Chinese People's Liberation Army Lanzhou General Hospital Anning Branch, Lanzhou, China.

出版信息

Sci Rep. 2023 Nov 6;13(1):19221. doi: 10.1038/s41598-023-45883-w.

Abstract

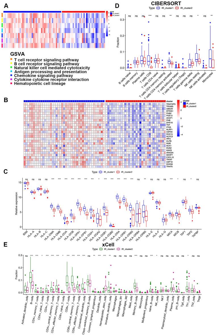
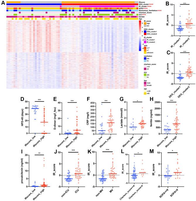
Immune inhibitory receptors (IRs) play a critical role in the regulation of immune responses to various respiratory viral infections. However, in coronavirus disease 2019 (COVID-19), the roles of these IRs in immune modulation, metabolic reprogramming, and clinical characterization remain to be determined. Through consensus clustering analysis of IR transcription in the peripheral blood of patients with COVID-19, we identified two distinct IR patterns in patients with COVID-19, which were named IR_cluster1 and IR_cluster2. Compared to IR_cluster1 patients, IR_cluster2 patients with lower expressions of immune inhibitory receptors presented with a suppressed immune response, lower nutrient metabolism, and worse clinical manifestations or prognosis. Considering the critical influence of the integrated regulation of multiple IRs on disease severity, we established a scoring system named IRscore, which was based on principal component analysis, to evaluate the combined effect of multiple IRs on the disease status of individual patients with COVID-19. Similar to IR_cluster2 patients, patients with high IRscores had longer hospital-free days at day 45, required ICU admission and mechanical ventilatory support, and presented higher Charlson comorbidity index and SOFA scores. A high IRscore was also linked to acute infection phase and absence of drug intervention. Our investigation comprehensively elucidates the potential role of IR patterns in regulating the immune response, modulating metabolic processes, and shaping clinical manifestations of COVID-19. All of this evidence suggests the essential role of prognostic stratification and biomarker screening based on IR patterns in the clinical management and drug development of future emerging infectious diseases such as COVID-19.

摘要

免疫抑制受体 (IRs) 在调节对各种呼吸道病毒感染的免疫反应中起着关键作用。然而,在 2019 年冠状病毒病 (COVID-19) 中,这些 IR 在免疫调节、代谢重编程和临床特征中的作用仍有待确定。通过对 COVID-19 患者外周血中 IR 转录的共识聚类分析,我们在 COVID-19 患者中鉴定出两种不同的 IR 模式,分别命名为 IR_cluster1 和 IR_cluster2。与 IR_cluster1 患者相比,IR_cluster2 患者免疫抑制受体表达水平较低,表现出抑制的免疫反应、较低的营养代谢以及更差的临床表现或预后。鉴于多种 IR 综合调节对疾病严重程度的关键影响,我们建立了一个名为 IRscore 的评分系统,该系统基于主成分分析,用于评估多个 IR 对个体 COVID-19 患者疾病状态的综合影响。与 IR_cluster2 患者相似,具有高 IRscore 的患者在第 45 天的无住院天数更长,需要 ICU 入院和机械通气支持,并且具有更高的 Charlson 合并症指数和 SOFA 评分。高 IRscore 还与急性感染期和缺乏药物干预有关。我们的研究全面阐明了 IR 模式在调节免疫反应、调节代谢过程和塑造 COVID-19 临床表现方面的潜在作用。所有这些证据都表明,基于 IR 模式进行预后分层和生物标志物筛选在 COVID-19 等未来新发传染病的临床管理和药物开发中具有重要作用。

https://cdn.ncbi.nlm.nih.gov/pmc/blobs/7e70/10628246/de6b0d6c9d8a/41598_2023_45883_Fig1_HTML.jpg

文献AI研究员

20分钟写一篇综述,助力文献阅读效率提升50倍。

立即体验

用中文搜PubMed

大模型驱动的PubMed中文搜索引擎

马上搜索

文档翻译

学术文献翻译模型,支持多种主流文档格式。

立即体验