Suppr超能文献

慢性阻塞性肺疾病转录后水平各种 RNA 转录本的系统分析及生物调控网络的构建。

Systematic analysis of various RNA transcripts and construction of biological regulatory networks at the post-transcriptional level for chronic obstructive pulmonary disease.

机构信息

School of Clinical Medicine, Ningxia Medical University, Yinchuan, 750004, China.

Center of Research Equipment Management, General Hospital of Ningxia Medical University, Yinchuan, 750004, China.

出版信息

J Transl Med. 2023 Nov 7;21(1):790. doi: 10.1186/s12967-023-04674-7.

Abstract

BACKGROUND

Although chronic inflammation, oxidative stress, airway remodeling, and protease-antiprotease imbalance have been implicated in chronic obstructive pulmonary disease (COPD), the exact pathogenesis is still obscure. Gene transcription and post-transcriptional regulation have been taken into account as key regulators of COPD occurrence and development. Identifying the hub genes and constructing biological regulatory networks at the post-transcriptional level will help extend current knowledge on COPD pathogenesis and develop potential drugs.

METHODS

All lung tissues from non-smokers (n = 6), smokers without COPD (smokers, n = 7), and smokers with COPD (COPD, n = 7) were collected to detect messenger RNA (mRNA), microRNA (miRNA), circular RNA (circRNA), and long non-coding RNA (lncRNA) expression and identify the hub genes. Biological regulatory networks were constructed at the post-transcriptional level, including the RNA-binding protein (RBP)-hub gene interaction network and the competitive endogenous RNA (ceRNA) network. In addition, we assessed the composition and abundance of immune cells in COPD lung tissue and predicted potential therapeutic drugs for COPD. Finally, the hub genes were confirmed at both the RNA and protein levels.

RESULTS

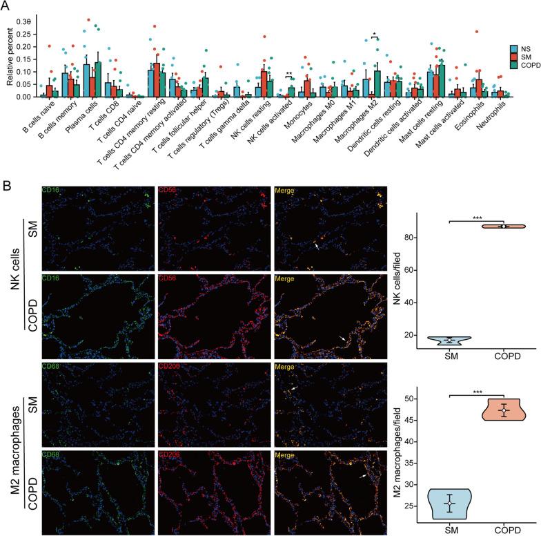
Among the 20 participants, a total of 121169 mRNA transcripts, 1871 miRNA transcripts, 4244 circRNA transcripts, and 122130 lncRNA transcripts were detected. There were differences in the expression of 1561 mRNAs, 48 miRNAs, 33 circRNAs, and 545 lncRNAs between smokers and non-smokers, as well as 1289 mRNAs, 69 miRNAs, 32 circRNAs, and 433 lncRNAs between smokers and COPD patients. 18 hub genes were identified in COPD. TGF-β signaling and Wnt/β-catenin signaling may be involved in the development of COPD. Furthermore, the circRNA/lncRNA-miRNA-mRNA ceRNA networks and the RBP-hub gene interaction network were also constructed. Analysis of the immune cell infiltration level revealed that M2 macrophages and activated NK cells were increased in COPD lung tissues. Finally, we identified that the ITK inhibitor and oxybutynin chloride may be effective in treating COPD.

CONCLUSIONS

We identified several novel hub genes involved in COPD pathogenesis. TGF-β signaling and Wnt/β-catenin signaling were the most dysregulated pathways in COPD patients. Our study constructed post-transcriptional biological regulatory networks and predicted small-molecule drugs for the treatment of COPD, which enhanced the existing understanding of COPD pathogenesis and suggested an innovative direction for the therapeutic intervention of the disease.

摘要

背景

虽然慢性炎症、氧化应激、气道重塑和蛋白酶-抗蛋白酶失衡已被认为与慢性阻塞性肺疾病(COPD)有关,但确切的发病机制仍不清楚。基因转录和转录后调控已被认为是 COPD 发生和发展的关键调节剂。确定转录后水平的枢纽基因并构建生物调控网络将有助于扩展对 COPD 发病机制的现有认识,并开发潜在的药物。

方法

收集非吸烟者(n=6)、无 COPD 的吸烟者(吸烟者,n=7)和有 COPD 的吸烟者(COPD,n=7)的所有肺组织,以检测信使 RNA(mRNA)、微 RNA(miRNA)、环状 RNA(circRNA)和长非编码 RNA(lncRNA)的表达,并确定枢纽基因。构建转录后水平的生物调控网络,包括 RNA 结合蛋白(RBP)-枢纽基因相互作用网络和竞争性内源性 RNA(ceRNA)网络。此外,我们评估了 COPD 肺组织中免疫细胞的组成和丰度,并预测了 COPD 的潜在治疗药物。最后,在 RNA 和蛋白质水平上均对枢纽基因进行了验证。

结果

在 20 名参与者中,共检测到 121169 个 mRNA 转录本、1871 个 miRNA 转录本、4244 个 circRNA 转录本和 122130 个 lncRNA 转录本。吸烟者与非吸烟者之间的表达存在差异,包括 1561 个 mRNA、48 个 miRNA、33 个 circRNA 和 545 个 lncRNA,吸烟者与 COPD 患者之间的表达也存在差异,包括 1289 个 mRNA、69 个 miRNA、32 个 circRNA 和 433 个 lncRNA。在 COPD 中鉴定出 18 个枢纽基因。TGF-β 信号和 Wnt/β-catenin 信号可能参与了 COPD 的发生发展。此外,还构建了 circRNA/lncRNA-miRNA-mRNA ceRNA 网络和 RBP-枢纽基因相互作用网络。免疫细胞浸润水平分析显示,COPD 肺组织中 M2 巨噬细胞和活化 NK 细胞增加。最后,我们发现 ITK 抑制剂和羟丁宁氯化物可能对 COPD 有治疗作用。

结论

我们鉴定了几个参与 COPD 发病机制的新枢纽基因。TGF-β 信号和 Wnt/β-catenin 信号是 COPD 患者中最失调的途径。我们的研究构建了转录后生物调控网络,并预测了治疗 COPD 的小分子药物,这增强了对 COPD 发病机制的现有认识,并为该疾病的治疗干预提供了新的方向。

https://cdn.ncbi.nlm.nih.gov/pmc/blobs/37d2/10631086/7ba4f98d876e/12967_2023_4674_Fig1_HTML.jpg

文献AI研究员

20分钟写一篇综述,助力文献阅读效率提升50倍。

立即体验

用中文搜PubMed

大模型驱动的PubMed中文搜索引擎

马上搜索

文档翻译

学术文献翻译模型,支持多种主流文档格式。

立即体验