Suppr超能文献

慢性阻塞性肺疾病竞争内源性 RNA 共表达网络的综合分析。

Comprehensive Analysis of a Competing Endogenous RNA Co-Expression Network in Chronic Obstructive Pulmonary Disease.

机构信息

Beijing Institute of Respiratory Medicine, Beijing Chaoyang Hospital, Capital Medical University, Beijing, People's Republic of China.

Department of Occupational Medicine and Toxicology, Clinical Center for Interstitial Lung Diseases, Beijing Chaoyang Hospital, Capital Medical University, Beijing, People's Republic of China.

出版信息

Int J Chron Obstruct Pulmon Dis. 2023 Nov 6;18:2417-2429. doi: 10.2147/COPD.S431041. eCollection 2023.

Abstract

PURPOSE

Chronic obstructive pulmonary disease (COPD) is the main cause of mortality world widely. Non-coding RNAs (lncRNAs) and associated competitive endogenous RNAs (ceRNAs) networks were recently proved to lead to mRNA gene expression downregulation but were still unclear in COPD. This study aims to investigate and elucidate the mechanisms underlying the involvement of ceRNA co-expression networks in COPD pathogenesis.

METHODS

Obtained expression signature of data from the Gene Expression Omnibus database and compared the differentially expression of mRNAs and miRNAs between COPD patients and healthy smokers. Predicted the miRNA-lncRNA and miRNA-mRNA interaction using online library and employed CIBERSORT to measure the proportions of the 22 immune cells in the COPD and control groups.

RESULTS

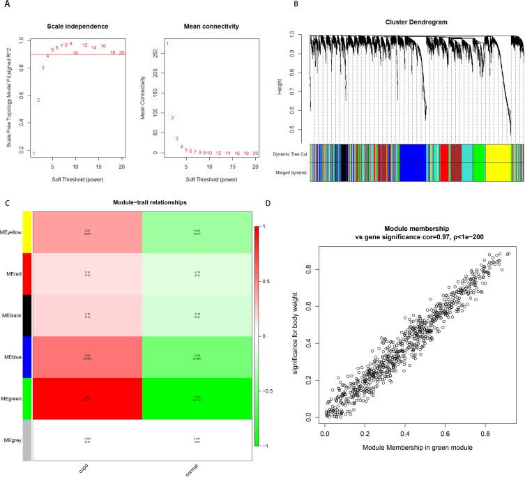
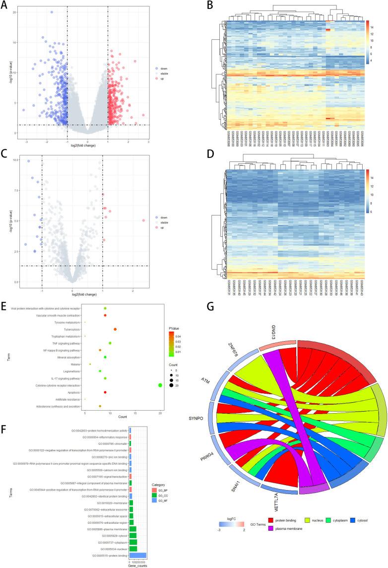
Established a ceRNA-network comprising 11 lncRNAs, 5 miRNAs, and 16 mRNAs. Using the weighted correlation network analysis method, we identified hub genes and hub miRNAs and obtained one core sub-network, XIST, FGD5-AS1, KCNQ1OT1, HOXA11-AS, LINC00667, H19, PRKCQ-AS1, NUTM2A-AS1/has-mir-454-3p/ZNF678, PRRG4. COPD patients had different proportions of immune cells than controls, and these variations were associated with the magnitude of pulmonary function parameters.

CONCLUSION

The ceRNA-network, particularly the core sub-network, may be a putative goal for COPD, in which specific immune cells were involved.

摘要

目的

慢性阻塞性肺疾病(COPD)是全球主要的死亡原因。非编码 RNA(lncRNA)和相关的竞争性内源性 RNA(ceRNA)网络最近被证明可导致 mRNA 基因表达下调,但在 COPD 中的作用仍不清楚。本研究旨在探讨和阐明 ceRNA 共表达网络在 COPD 发病机制中的作用机制。

方法

从基因表达综合数据库中获取数据表达谱,并比较 COPD 患者和健康吸烟者之间的 mRNAs 和 miRNAs 的差异表达。使用在线文库预测 miRNA-lncRNA 和 miRNA-mRNA 相互作用,并采用 CIBERSORT 测量 COPD 组和对照组中 22 种免疫细胞的比例。

结果

建立了一个包含 11 个 lncRNA、5 个 miRNA 和 16 个 mRNA 的 ceRNA 网络。使用加权相关网络分析方法,我们鉴定了枢纽基因和枢纽 miRNA,并获得了一个核心子网络,包括 XIST、FGD5-AS1、KCNQ1OT1、HOXA11-AS、LINC00667、H19、PRKCQ-AS1、NUTM2A-AS1/has-mir-454-3p/ZNF678、PRRG4。COPD 患者的免疫细胞比例与对照组不同,这些变化与肺功能参数的大小有关。

结论

ceRNA 网络,特别是核心子网络,可能是 COPD 的一个潜在靶点,其中涉及特定的免疫细胞。

https://cdn.ncbi.nlm.nih.gov/pmc/blobs/27ac/10637225/7a1510e996f9/COPD-18-2417-g0001.jpg

文献AI研究员

20分钟写一篇综述,助力文献阅读效率提升50倍。

立即体验

用中文搜PubMed

大模型驱动的PubMed中文搜索引擎

马上搜索

文档翻译

学术文献翻译模型,支持多种主流文档格式。

立即体验