Suppr超能文献

血清 lncRNA XIST 在慢性阻塞性肺疾病及其向肺心病进展中的意义。

Significance of serum lncRNA XIST in chronic obstructive pulmonary disease and its progression to pulmonary heart disease.

机构信息

Guizhou Higher Education Mega Center, Guizhou University of Chinese Medicine, Guiyang, 550025, China.

Department of Traditional Chinese Medicine, 905 Hospital of People's Liberation Army Navy, Shanghai, 200050, China.

出版信息

BMC Pulm Med. 2024 Oct 31;24(1):546. doi: 10.1186/s12890-024-03354-6.

Abstract

BACKGROUND

Chronic obstructive pulmonary disease (COPD) has become one of the major death-related causes. Chronic pulmonary heart disease (CPHD) is an adverse complication of COPD causing poor prognosis of patients. This study evaluated the role of lncRNA XIST in COPD and CPHD aiming to identify a potential biomarker for the screening and prediction of COPD.

METHODS

The study enrolled 127 COPD patients, including 73 patients occurred CPHD with 76 healthy individuals as the control group. The expression of XIST was evaluated by PCR and compared between COPD patients with different severity, grades, and complications. The diagnostic and prognostic values of XIST in COPD and CPHD were assessed by ROC and Kaplan-Meier analyses.

RESULTS

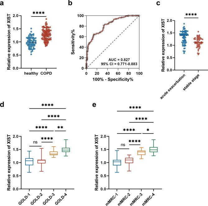
Significant upregulation of XIST was observed in the serum of COPD patients relative to healthy individuals, which distinguished COPD patients and showed a correlation with the respiratory and pulmonary function of COPD patients. COPD patients with acute exacerbations and CPHD showed a higher expression level. Increasing serum XIST discriminated COPD patients combined CPHD and positively correlated with right ventricular hypertrophy and pulmonary hypertension. Higher serum XIST levels could indicate the adverse 3-year prognosis of COPD patients, especially for COPD patients combined with CPHD.

CONCLUSION

Upregulated XIST served as a biomarker for screening COPD and predicting adverse prognosis of COPD and COPD patients with CPHD.

摘要

背景

慢性阻塞性肺疾病(COPD)已成为主要的死亡相关原因之一。慢性肺源性心脏病(CPHD)是 COPD 的一种不良并发症,导致患者预后不良。本研究评估了长非编码 RNA XIST 在 COPD 和 CPHD 中的作用,旨在确定 COPD 的筛查和预测的潜在生物标志物。

方法

该研究纳入了 127 例 COPD 患者,其中 73 例发生 CPHD,76 例健康个体作为对照组。通过 PCR 评估 XIST 的表达,并比较不同严重程度、分级和并发症的 COPD 患者之间的表达差异。通过 ROC 和 Kaplan-Meier 分析评估 XIST 在 COPD 和 CPHD 中的诊断和预后价值。

结果

与健康个体相比,COPD 患者的血清中 XIST 表达显著上调,能够区分 COPD 患者,并与 COPD 患者的呼吸和肺功能相关。急性加重期和合并 CPHD 的 COPD 患者的表达水平更高。血清 XIST 的升高水平能够区分合并 CPHD 的 COPD 患者,并与右心室肥厚和肺动脉高压呈正相关。较高的血清 XIST 水平可能预示着 COPD 患者的 3 年不良预后,尤其是合并 CPHD 的 COPD 患者。

结论

上调的 XIST 可作为筛查 COPD 和预测 COPD 不良预后以及合并 CPHD 的 COPD 患者预后的生物标志物。

https://cdn.ncbi.nlm.nih.gov/pmc/blobs/b1c6/11526528/36118effb628/12890_2024_3354_Fig1_HTML.jpg

文献AI研究员

20分钟写一篇综述,助力文献阅读效率提升50倍。

立即体验

用中文搜PubMed

大模型驱动的PubMed中文搜索引擎

马上搜索

文档翻译

学术文献翻译模型,支持多种主流文档格式。

立即体验