Suppr超能文献

胰岛素样生长因子2 mRNA结合蛋白2通过miR-98-5p/PI3K/Akt信号通路促进头颈部鳞状细胞癌的增殖和生长。

IGF2BP2 promotes head and neck squamous carcinoma cell proliferation and growth via the miR-98-5p/PI3K/Akt signaling pathway.

作者信息

Yu Dan, Xiao Zhenlong, Zou Zhefei, Lin Ling, Li Jing, Tan Jian, Chen Wei

机构信息

Department of Otorhinolaryngology, The Central Hospital of Wuhan, Tongji Medical College, Huazhong University of Science and Technology, Wuhan, China.

Department of Otorhinolaryngology, The Central Hospital of Wuhan, Hubei University of Medicine, Shiyan, Hubei, China.

出版信息

Front Oncol. 2023 Oct 23;13:1252999. doi: 10.3389/fonc.2023.1252999. eCollection 2023.

Abstract

INTRODUCTION

As a N6-methyladenosine reader protein, Insulin-like growth factor 2 mRNA-binding protein 2 (IGF2BP2) is a critical player in tumor progression and metastasis. However, its specific function in head and neck squamous carcinoma (HNSCC) has yet to be determined. The present study aimed to determine the role of IGF2BP2 in HNSCC.

METHODS

The expression of IGF2BP2 in HNSCC was analyzed using The Cancer Genome Atlas (TCGA) dataset and detected in HNSCC tissues and cells, respectively. Gain- and loss- of function methods were employed to study the effects of IGF2BP2 on HNSCC cell proliferation and tumorigenesis . MicroRNAs (miRNAs) regulating IGF2BP2 were predicted using online tools and confirmed experimentally.

RESULTS

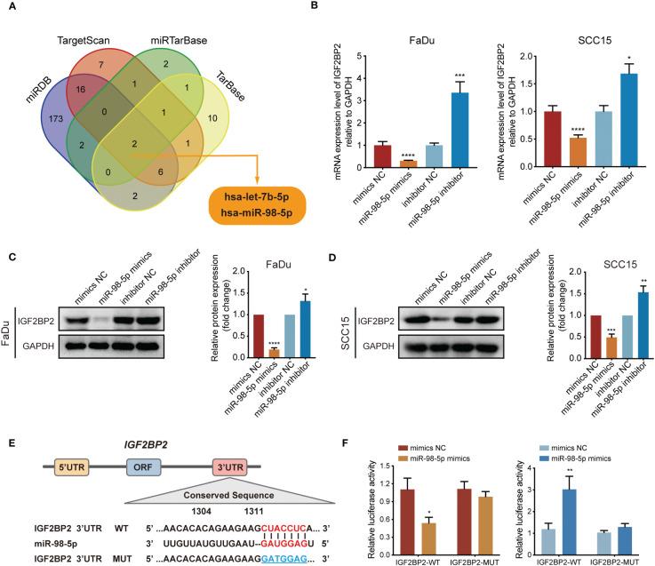
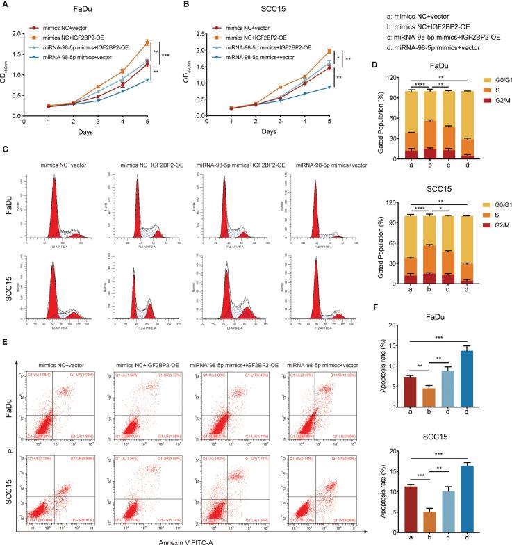
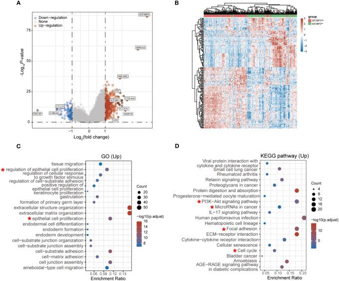
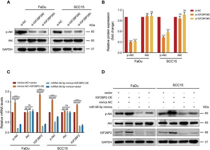
We showed augmented IGF2BP2 expression in HNSCC, which correlated with poor clinical outcomes. Functional studies showed that IGF2BP2 promoted HNSCC cell proliferation by facilitating cell cycle progression while inhibiting apoptosis. We further demonstrated that IGF2BP2 could enhance HNSCC cell tumorigenesis . Mechanistically, our data revealed that miR-98-5p could directly target . The interplay between miR-98-5p is essential to drive the progression of HNSCC via the phosphatidylinositol-4,5-bisphosphate 3-kinase (PI3K)-protein kinase B (Akt) pathway signaling pathway.

DISCUSSION

The current study revealed the oncogenic role of IGF2BP2 and provided insights into its potential mechanism in HNSCC tumorigenesis. Additionally, IGF2BP2 might represent a promising therapeutic target and serve as prognostic biomarker in patients with HNSCC.

摘要

引言

作为一种N6-甲基腺苷阅读蛋白,胰岛素样生长因子2信使核糖核酸结合蛋白2(IGF2BP2)在肿瘤进展和转移中起着关键作用。然而,其在头颈部鳞状细胞癌(HNSCC)中的具体功能尚未确定。本研究旨在确定IGF2BP2在HNSCC中的作用。

方法

使用癌症基因组图谱(TCGA)数据集分析IGF2BP2在HNSCC中的表达,并分别在HNSCC组织和细胞中进行检测。采用功能获得和功能丧失方法研究IGF2BP2对HNSCC细胞增殖和肿瘤发生的影响。使用在线工具预测并通过实验证实调节IGF2BP2的微小核糖核酸(miRNA)。

结果

我们发现HNSCC中IGF2BP2表达增加,这与不良临床结果相关。功能研究表明,IGF2BP2通过促进细胞周期进程同时抑制细胞凋亡来促进HNSCC细胞增殖。我们进一步证明IGF2BP2可增强HNSCC细胞的肿瘤发生能力。从机制上讲,我们的数据显示miR-98-5p可直接靶向。miR-98-5p之间的相互作用对于通过磷脂酰肌醇-4,5-二磷酸3-激酶(PI3K)-蛋白激酶B(Akt)信号通路驱动HNSCC进展至关重要。

讨论

本研究揭示了IGF2BP2的致癌作用,并深入了解了其在HNSCC肿瘤发生中的潜在机制。此外,IGF2BP2可能是一个有前景的治疗靶点,并可作为HNSCC患者的预后生物标志物。

https://cdn.ncbi.nlm.nih.gov/pmc/blobs/2e9c/10627011/c1e04c80501a/fonc-13-1252999-g001.jpg

文献AI研究员

20分钟写一篇综述,助力文献阅读效率提升50倍。

立即体验

用中文搜PubMed

大模型驱动的PubMed中文搜索引擎

马上搜索

文档翻译

学术文献翻译模型,支持多种主流文档格式。

立即体验