Suppr超能文献

植物介体中内源性病毒元件的协同进化。

Co-option of a non-retroviral endogenous viral element in planthoppers.

机构信息

State Key Laboratory for Managing Biotic and Chemical Threats to the Quality and Safety of Agro-products, Institute of Plant Virology, Ningbo University, Ningbo, 315211, China.

Key Laboratory of Biotechnology in Plant Protection of Ministry of Agriculture and Zhejiang Province, Institute of Plant Virology, Ningbo University, Ningbo, 315211, China.

出版信息

Nat Commun. 2023 Nov 9;14(1):7264. doi: 10.1038/s41467-023-43186-2.

Abstract

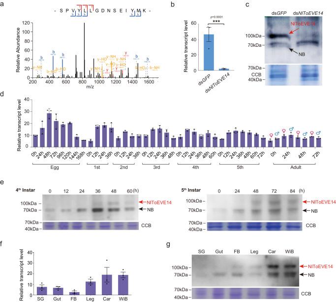
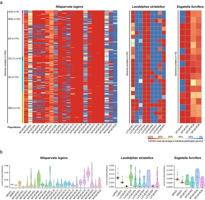
Non-retroviral endogenous viral elements (nrEVEs) are widely dispersed throughout the genomes of eukaryotes. Although nrEVEs are known to be involved in host antiviral immunity, it remains an open question whether they can be domesticated as functional proteins to serve cellular innovations in arthropods. In this study, we found that endogenous toti-like viral elements (ToEVEs) are ubiquitously integrated into the genomes of three planthopper species, with highly variable distributions and polymorphism levels in planthopper populations. Three ToEVEs display exon‒intron structures and active transcription, suggesting that they might have been domesticated by planthoppers. CRISPR/Cas9 experiments revealed that one ToEVE in Nilaparvata lugens, NlToEVE14, has been co-opted by its host and plays essential roles in planthopper development and fecundity. Large-scale analysis of ToEVEs in arthropod genomes indicated that the number of arthropod nrEVEs is currently underestimated and that they may contribute to the functional diversity of arthropod genes.

摘要

非逆转录内源性病毒元件(nrEVEs)广泛分布于真核生物的基因组中。尽管已知 nrEVEs 参与宿主抗病毒免疫,但它们是否可以被驯化为功能性蛋白,以服务于节肢动物的细胞创新,这仍然是一个悬而未决的问题。在这项研究中,我们发现内源性 tot 样病毒元件(ToEVEs)普遍整合到三种飞虱物种的基因组中,在飞虱种群中具有高度可变的分布和多态性水平。三个 ToEVEs 显示出外显子-内含子结构和活跃的转录,表明它们可能已经被飞虱驯化。CRISPR/Cas9 实验表明,Nilaparvata lugens 中的一个 ToEVE(NlToEVE14)已被其宿主所利用,并在飞虱的发育和繁殖中发挥重要作用。对节肢动物基因组中 ToEVEs 的大规模分析表明,目前对节肢动物 nrEVEs 的数量估计不足,它们可能有助于节肢动物基因的功能多样性。

https://cdn.ncbi.nlm.nih.gov/pmc/blobs/7f5a/10636211/198c2c6001d1/41467_2023_43186_Fig1_HTML.jpg

文献AI研究员

20分钟写一篇综述,助力文献阅读效率提升50倍。

立即体验

用中文搜PubMed

大模型驱动的PubMed中文搜索引擎

马上搜索

文档翻译

学术文献翻译模型,支持多种主流文档格式。

立即体验