Suppr超能文献

新冠后状况的发病及预后的决定因素:一项为期2年的前瞻性观察队列研究。

Determinants of the onset and prognosis of the post-COVID-19 condition: a 2-year prospective observational cohort study.

作者信息

Mateu Lourdes, Tebe Cristian, Loste Cora, Santos José Ramón, Lladós Gemma, López Cristina, España-Cueto Sergio, Toledo Ruth, Font Marta, Chamorro Anna, Muñoz-López Francisco, Nevot Maria, Vallejo Nuria, Teis Albert, Puig Jordi, Fumaz Carmina R, Muñoz-Moreno José A, Prats Anna, Estany-Quera Carla, Coll-Fernández Roser, Herrero Cristina, Casares Patricia, Garcia Ana, Clotet Bonaventura, Paredes Roger, Massanella Marta

机构信息

Department of Infectious Diseases, Hospital Germans Trias i Pujol, Badalona, Catalonia, Spain.

Fundació Lluita Contra les Infeccions, Badalona, Catalonia, Spain.

出版信息

Lancet Reg Health Eur. 2023 Sep 5;33:100724. doi: 10.1016/j.lanepe.2023.100724. eCollection 2023 Oct.

Abstract

BACKGROUND

At least 5-10% of subjects surviving COVID-19 develop the post-COVID-19 condition (PCC) or "Long COVID". The clinical presentation of PCC is heterogeneous, its pathogenesis is being deciphered, and objective, validated biomarkers are lacking. It is unknown if PCC is a single entity or a heterogeneous syndrome with overlapping pathophysiological basis. The large US RECOVER study identified four clusters of subjects with PCC according to their presenting symptoms. However, the long-term clinical implications of PCC remain unknown.

METHODS

We conducted a 2-year prospective cohort study of subjects surviving COVID-19, including individuals fulfilling the WHO PCC definition and subjects with full clinical recovery. We systematically collected post-COVID-19 symptoms using prespecified questionnaires and performed additional diagnostic imaging tests when needed. Factors associated with PCC were identified and modelled using logistic regression. Unsupervised clustering analysis was used to group subjects with PCC according to their presenting symptoms. Factors associated with PCC recovery were modelled using a direct acyclic graph approach.

FINDINGS

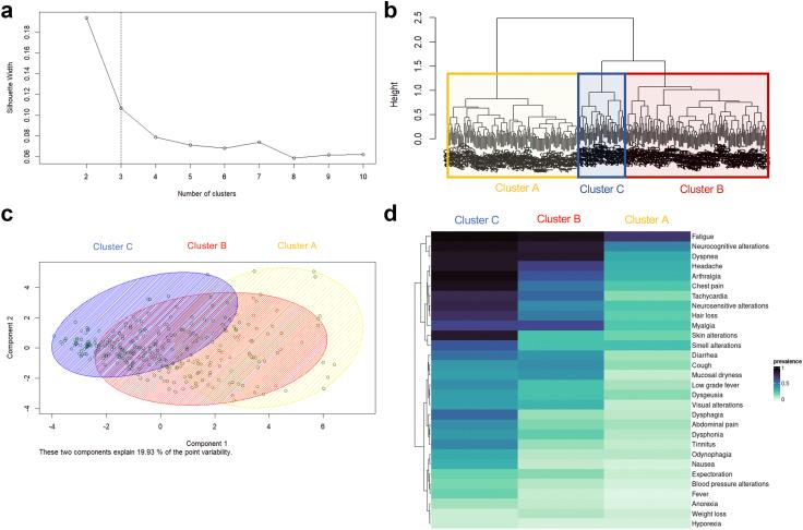
The study included 548 individuals, 341 with PCC, followed for a median of 23 months (IQR 16.5-23.5), and 207 subjects fully recovered. In the model with the best fit, subjects who were male and had tertiary studies were less likely to develop PCC, whereas a history of headache, or presence of tachycardia, fatigue, neurocognitive and neurosensitive complaints and dyspnea at COVID-19 diagnosis predicted the development of PCC. The cluster analysis revealed the presence of three symptom clusters with an additive number of symptoms. Only 26 subjects (7.6%) recovered from PCC during follow-up; almost all of them (n = 24) belonged to the less symptomatic cluster A, dominated mainly by fatigue. Recovery from PCC was more likely in subjects who were male, required ICU admission, or had cardiovascular comorbidities, hyporexia and/or smell/taste alterations during acute COVID-19. Subjects presenting with muscle pain, impaired attention, dyspnea, or tachycardia, conversely, were less likely to recover from PCC.

INTERPRETATION

Preexisting medical and socioeconomic factors, as well as acute COVID-19 symptoms, are associated with the development of and recovery from the PCC. Recovery is extremely rare during the first 2 years, posing a major challenge to healthcare systems.

FUNDING

Fundació Lluita contra les Infeccions.

摘要

背景

至少5%-10%的新冠病毒病(COVID-19)幸存者会出现新冠后状况(PCC)或“长新冠”。PCC的临床表现具有异质性,其发病机制正在被破解,且缺乏客观、经过验证的生物标志物。尚不清楚PCC是单一实体还是具有重叠病理生理基础的异质性综合征。美国大型RECOVER研究根据出现的症状将PCC患者分为四类。然而,PCC的长期临床影响仍不清楚。

方法

我们对COVID-19幸存者进行了一项为期2年的前瞻性队列研究,包括符合世界卫生组织PCC定义的个体和临床完全康复的个体。我们使用预先指定的问卷系统收集新冠后症状,并在需要时进行额外的诊断性影像学检查。使用逻辑回归确定与PCC相关的因素并进行建模。采用无监督聚类分析根据出现的症状对PCC患者进行分组。使用直接无环图方法对与PCC恢复相关的因素进行建模。

结果

该研究纳入了548名个体,其中341名患有PCC,中位随访时间为23个月(四分位间距16.5-23.5),207名受试者完全康复。在拟合度最佳的模型中,男性和接受过高等教育的受试者患PCC的可能性较小,而头痛病史、或在COVID-19诊断时出现心动过速、疲劳、神经认知和神经敏感症状以及呼吸困难则预示着PCC的发生。聚类分析显示存在三个症状簇,症状数量呈累加性。随访期间只有26名受试者(7.6%)从PCC中康复;几乎所有受试者(n = 24)都属于症状较轻的A簇,主要以疲劳为主。男性、需要入住重症监护病房、或在急性COVID-19期间患有心血管合并症、食欲减退和/或嗅觉/味觉改变的受试者从PCC中康复的可能性更大。相反,出现肌肉疼痛、注意力受损、呼吸困难或心动过速的受试者从PCC中康复的可能性较小。

解读

既往的医学和社会经济因素以及急性COVID-19症状与PCC的发生和恢复有关。在头两年内康复极为罕见,这给医疗系统带来了重大挑战。

资助

抗击感染基金会。

https://cdn.ncbi.nlm.nih.gov/pmc/blobs/85ae/10636281/72e16a8ac859/gr1.jpg

文献AI研究员

20分钟写一篇综述,助力文献阅读效率提升50倍。

立即体验

用中文搜PubMed

大模型驱动的PubMed中文搜索引擎

马上搜索

文档翻译

学术文献翻译模型,支持多种主流文档格式。

立即体验