Suppr超能文献

基于对蝉共生体的探索的荧光原位杂交技术的改进。

The Improvement of Fluorescence In Situ Hybridization Technique Based on Explorations of Symbionts in Cicadas.

机构信息

Key Laboratory of Plant Protection Resources and Pest Management of the Ministry of Education, College of Plant Protection, Northwest A&F University, Yangling 712100, China.

College of Forestry, Northwest A&F University, Yangling 712100, China.

出版信息

Int J Mol Sci. 2023 Oct 31;24(21):15838. doi: 10.3390/ijms242115838.

Abstract

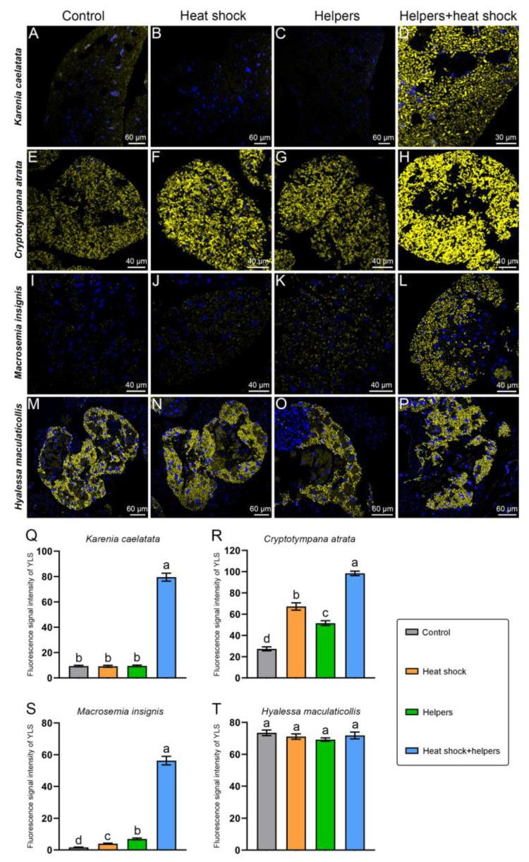
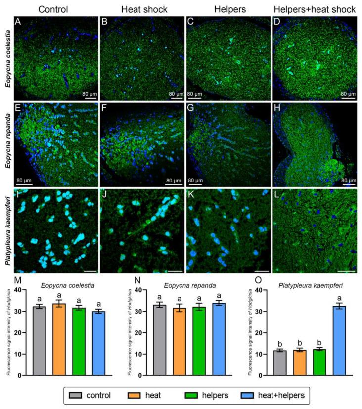
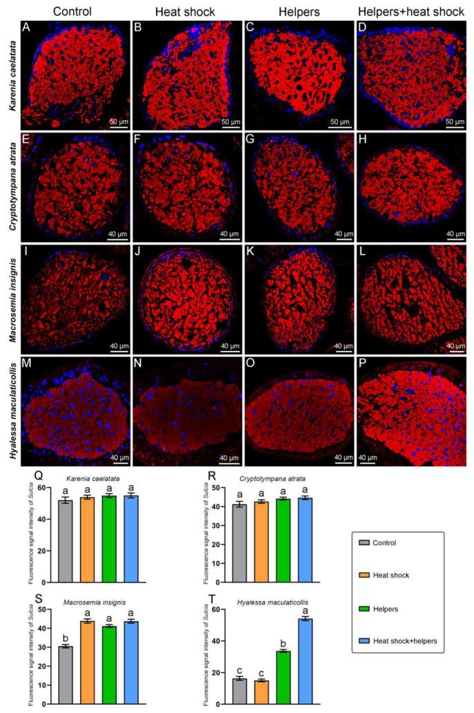
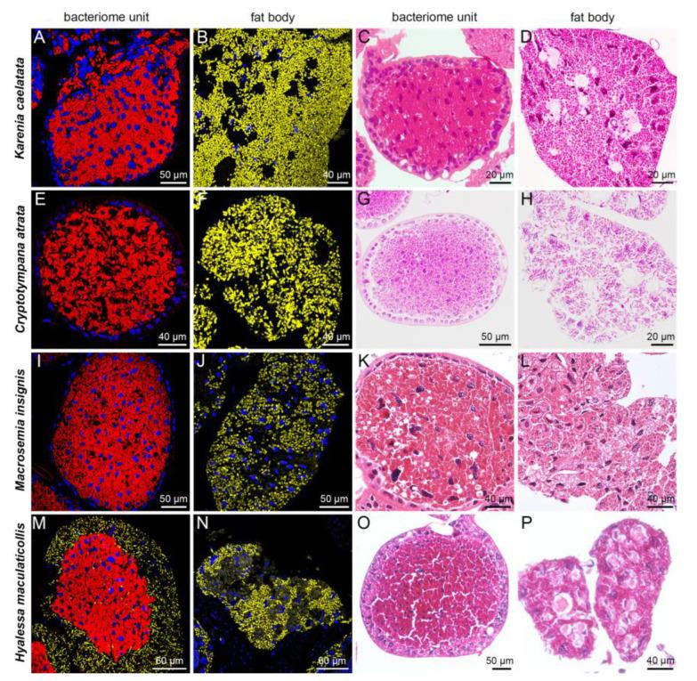
Fluorescence in situ hybridization (FISH) with rRNA-targeted oligonucleotide probes is widely used for the identification of microbes in complex samples, but it suffers from some limitations resulting in the weak or even absence of fluorescence signals of microbe(s), which may lead to the underestimation or misunderstanding of a microbial community. Herein, we explored symbionts in the bacteriomes and fat bodies of cicadas using modified FISH, aiming to improve this technique. We initially revealed that the probes of Sulcia muelleri () and the yeast-like fungal symbiont (YLS) are suitable for detection of these symbionts in all cicadas and some other species of Auchenorrhyncha, whereas the probe of Hodgkinia cicadicola () is only suitable for detection of in a few cicada species. The fluorescence signal of , and YLS exhibited weak intensity without the addition of unlabeled oligonucleotides (helpers) and heat shock in some cicadas; however, it can be significantly improved by the addition of both helpers and heat shock. Results of this study suggest that heat shock denaturing rRNA and proteins of related microbe(s) together with helpers binding to the adjacent region of the probe's target sites prevent the re-establishment of the native secondary structure of rRNA; therefore, suitable probe(s) can more easily access to the probe's target sites of rRNA. Our results provide new information for the significant improvement of hybridization signal intensities of microbes in the FISH experiment, making it possible to achieve a more precise understanding of the microbial distribution, community and density in complex samples.

摘要

荧光原位杂交(FISH)技术结合 rRNA 靶向寡核苷酸探针,广泛应用于复杂样本中微生物的鉴定,但该技术存在一些局限性,导致微生物的荧光信号较弱甚至缺失,这可能导致对微生物群落的低估或误解。在此,我们采用改良的 FISH 技术来探索细菌体和脂肪体中的共生体,旨在改进该技术。我们最初发现,Sulcia muelleri()和酵母样真菌共生体(YLS)的探针适用于检测所有蝉和一些其他半翅目昆虫中的这些共生体,而 Hodgkinia cicadicola()的探针仅适用于检测少数几种蝉中的共生体。在一些蝉中,不加未标记的寡核苷酸(辅助探针)和热休克处理时,Sulcia muelleri()、Hodgkinia cicadicola()和 YLS 的荧光信号强度较弱;然而,添加辅助探针和热休克处理可以显著提高其荧光信号强度。本研究结果表明,热休克使相关微生物的 rRNA 和蛋白质变性,辅助探针与探针靶序列的邻近区域结合,阻止 rRNA 重新形成其天然的二级结构;因此,合适的探针更容易与 rRNA 的探针靶序列结合。我们的研究结果为提高 FISH 实验中微生物杂交信号强度提供了新的信息,使我们有可能更精确地了解复杂样本中微生物的分布、群落和密度。

https://cdn.ncbi.nlm.nih.gov/pmc/blobs/e1d3/10650757/34e600002ec6/ijms-24-15838-g001.jpg

文献AI研究员

20分钟写一篇综述,助力文献阅读效率提升50倍。

立即体验

用中文搜PubMed

大模型驱动的PubMed中文搜索引擎

马上搜索

文档翻译

学术文献翻译模型,支持多种主流文档格式。

立即体验