Suppr超能文献

利用生物源酪氨酸点击化学快速获得有效双特异性 T 细胞衔接器。

Rapid Access to Potent Bispecific T Cell Engagers Using Biogenic Tyrosine Click Chemistry.

机构信息

Laboratory of Organic Chemistry, Wageningen University & Research, Stippeneng 4, Wageningen 6807 WE, The Netherlands.

Department of Chemistry, University College London, 20 Gordon St, London WC1H 0AJ, U.K.

出版信息

Bioconjug Chem. 2023 Dec 20;34(12):2215-2220. doi: 10.1021/acs.bioconjchem.3c00357. Epub 2023 Nov 14.

Abstract

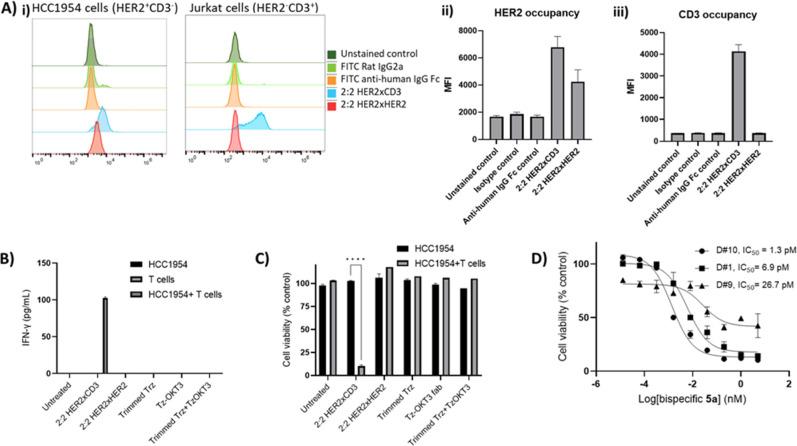
Bispecific antibodies as T cell engagers designed to display binding capabilities to both tumor-associated antigens and antigens on T cells are considered promising agents in the fight against cancer. Even though chemical strategies to develop such constructs have emerged, a method that readily converts a therapeutically applied antibody into a bispecific construct by a fully non-genetic process is not yet available. Herein, we report the application of a biogenic, tyrosine-based click reaction utilizing chemoenzymatic modifications of native IgG1 antibodies to generate a synthetic bispecific antibody construct that exhibits tumor-killing capability at picomolar concentrations. Control experiments revealed that a covalent linkage of the different components is required for the observed biological activities. In view of the highly potent nature of the constructs and the modular approach that relies on convenient synthetic methods utilizing therapeutically approved biomolecules, our method expedites the production of potent bispecific antibody constructs with tunable cell killing efficacy with significant impact on therapeutic properties.

摘要

双特异性抗体作为 T 细胞衔接器,旨在展示与肿瘤相关抗原和 T 细胞抗原的结合能力,被认为是对抗癌症的有前途的药物。尽管已经出现了开发此类构建体的化学策略,但尚未有一种方法可以通过完全非遗传的过程将治疗性应用的抗体轻易转化为双特异性构建体。在这里,我们报告了利用生物源酪氨酸点击反应的应用,该反应利用化学酶修饰天然 IgG1 抗体来生成一种合成的双特异性抗体构建体,该构建体在皮摩尔浓度下具有杀伤肿瘤的能力。对照实验表明,观察到的生物学活性需要不同成分的共价连接。鉴于构建体的高效性质和依赖于利用治疗批准的生物分子的方便合成方法的模块化方法,我们的方法加快了具有可调节细胞杀伤效力的有效双特异性抗体构建体的生产,对治疗特性有重大影响。

https://cdn.ncbi.nlm.nih.gov/pmc/blobs/c6a8/10739583/0c6745ca9d0e/bc3c00357_0003.jpg

文献AI研究员

20分钟写一篇综述,助力文献阅读效率提升50倍。

立即体验

用中文搜PubMed

大模型驱动的PubMed中文搜索引擎

马上搜索

文档翻译

学术文献翻译模型,支持多种主流文档格式。

立即体验