Suppr超能文献

针对芳基烃受体 (AhR) 的 BAY 2416964:一种用于癌症免疫治疗的选择性小分子抑制剂。

Targeting the aryl hydrocarbon receptor (AhR) with BAY 2416964: a selective small molecule inhibitor for cancer immunotherapy.

机构信息

Bayer AG, Pharmaceutical Division, Berlin, Germany.

DKFZ-Bayer Joint Immunotherapy Laboratory (D220), DKFZ-Bayer Joint Immunotherapy Laboratory, Heidelberg, Germany.

出版信息

J Immunother Cancer. 2023 Nov;11(11). doi: 10.1136/jitc-2023-007495.

Abstract

BACKGROUND

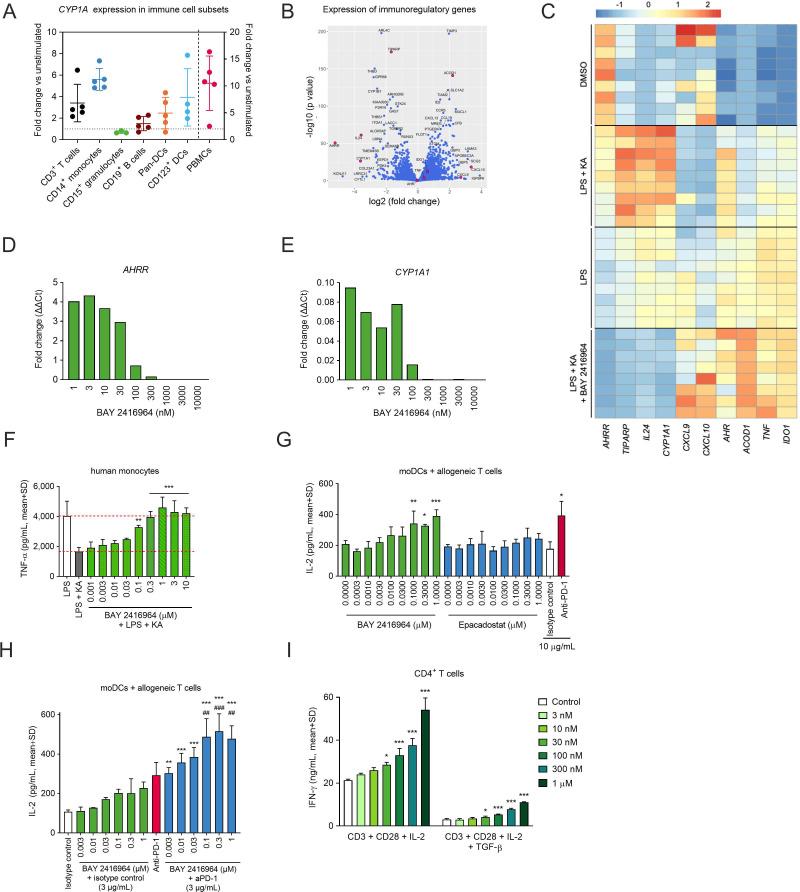
The metabolism of tryptophan to kynurenines (KYN) by indoleamine-2,3-dioxygenase or tryptophan-2,3-dioxygenase is a key pathway of constitutive and adaptive tumor immune resistance. The immunosuppressive effects of KYN in the tumor microenvironment are predominantly mediated by the aryl hydrocarbon receptor (AhR), a cytosolic transcription factor that broadly suppresses immune cell function. Inhibition of AhR thus offers an antitumor therapy opportunity via restoration of immune system functions.

METHODS

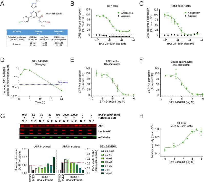
The expression of AhR was evaluated in tissue microarrays of head and neck squamous cell carcinoma (HNSCC), non-small cell lung cancer (NSCLC) and colorectal cancer (CRC). A structure class of inhibitors that block AhR activation by exogenous and endogenous ligands was identified, and further optimized, using a cellular screening cascade. The antagonistic properties of the selected AhR inhibitor candidate BAY 2416964 were determined using transactivation assays. Nuclear translocation, target engagement and the effect of BAY 2416964 on agonist-induced AhR activation were assessed in human and mouse cancer cells. The immunostimulatory properties on gene and cytokine expression were examined in human immune cell subsets. The in vivo efficacy of BAY 2416964 was tested in the syngeneic ovalbumin-expressing B16F10 melanoma model in mice. Coculture of human H1299 NSCLC cells, primary peripheral blood mononuclear cells and fibroblasts mimicking the human stromal-tumor microenvironment was used to assess the effects of AhR inhibition on human immune cells. Furthermore, tumor spheroids cocultured with tumor antigen-specific MART-1 T cells were used to study the antigen-specific cytotoxic T cell responses. The data were analyzed statistically using linear models.

RESULTS

AhR expression was observed in tumor cells and tumor-infiltrating immune cells in HNSCC, NSCLC and CRC. BAY 2416964 potently and selectively inhibited AhR activation induced by either exogenous or endogenous AhR ligands. In vitro, BAY 2416964 restored immune cell function in human and mouse cells, and furthermore enhanced antigen-specific cytotoxic T cell responses and killing of tumor spheroids. In vivo, oral application with BAY 2416964 was well tolerated, induced a proinflammatory tumor microenvironment, and demonstrated antitumor efficacy in a syngeneic cancer model in mice.

CONCLUSIONS

These findings identify AhR inhibition as a novel therapeutic approach to overcome immune resistance in various types of cancers.

摘要

背景

色氨酸通过吲哚胺 2,3-双加氧酶或色氨酸 2,3-双加氧酶代谢为犬尿氨酸(KYN)是构成和适应性肿瘤免疫抵抗的关键途径。KYN 在肿瘤微环境中的免疫抑制作用主要由芳香烃受体(AhR)介导,AhR 是一种细胞溶质转录因子,广泛抑制免疫细胞功能。通过恢复免疫系统功能,抑制 AhR 为抗肿瘤治疗提供了机会。

方法

评估了头颈部鳞状细胞癌(HNSCC)、非小细胞肺癌(NSCLC)和结直肠癌(CRC)组织微阵列中 AhR 的表达。鉴定了一类通过外源性和内源性配体阻断 AhR 激活的结构类抑制剂,并使用细胞筛选级联进行了进一步优化。使用转激活测定法确定所选 AhR 抑制剂候选物 BAY 2416964 的拮抗特性。在人源和鼠源癌细胞中评估 BAY 2416964 对核易位、靶标结合以及激动剂诱导的 AhR 激活的影响。在人免疫细胞亚群中检测基因和细胞因子表达的免疫刺激特性。在荷瘤表达卵清蛋白的 B16F10 黑色素瘤模型小鼠中测试 BAY 2416964 的体内疗效。用人 H1299 NSCLC 细胞、原代外周血单核细胞和模拟人基质-肿瘤微环境的成纤维细胞共培养,评估 AhR 抑制对人免疫细胞的影响。此外,用肿瘤抗原特异性 MART-1 T 细胞共培养肿瘤球体,研究抗原特异性细胞毒性 T 细胞反应。使用线性模型对数据进行统计学分析。

结果

在 HNSCC、NSCLC 和 CRC 中,AhR 表达可见于肿瘤细胞和肿瘤浸润免疫细胞中。BAY 2416964 能够有效且选择性地抑制外源性或内源性 AhR 配体诱导的 AhR 激活。在体外,BAY 2416964 恢复了人源和鼠源细胞的免疫细胞功能,并且进一步增强了抗原特异性细胞毒性 T 细胞反应和肿瘤球体的杀伤作用。在体内,BAY 2416964 的口服应用耐受良好,诱导促炎肿瘤微环境,并在小鼠同种异体癌症模型中显示出抗肿瘤疗效。

结论

这些发现表明,抑制 AhR 作为克服各种类型癌症免疫抵抗的一种新的治疗方法。

https://cdn.ncbi.nlm.nih.gov/pmc/blobs/301f/10649913/8c51d340ec89/jitc-2023-007495f01.jpg

文献AI研究员

20分钟写一篇综述,助力文献阅读效率提升50倍。

立即体验

用中文搜PubMed

大模型驱动的PubMed中文搜索引擎

马上搜索

文档翻译

学术文献翻译模型,支持多种主流文档格式。

立即体验