Suppr超能文献

circSKA3 通过减弱 SLUG 的泛素化和降解来特异性地在细胞内保留,从而促进结直肠癌转移。

Specific intracellular retention of circSKA3 promotes colorectal cancer metastasis by attenuating ubiquitination and degradation of SLUG.

机构信息

Department of Pathology and Women's Hospital, Zhejiang University School of Medicine, Research Unit of Intelligence Classification of Tumor Pathology and Precision Therapy, Chinese Academy of Medical Sciences (2019RU042), 310058, Hangzhou, China.

Department of Colorectal Surgery and Oncology, Key Laboratory of Cancer Prevention and Intervention, Ministry of Education, The Second Affiliated Hospital, Zhejiang University School of Medicine, Hangzhou, Zhejiang, China.

出版信息

Cell Death Dis. 2023 Nov 16;14(11):750. doi: 10.1038/s41419-023-06279-w.

Abstract

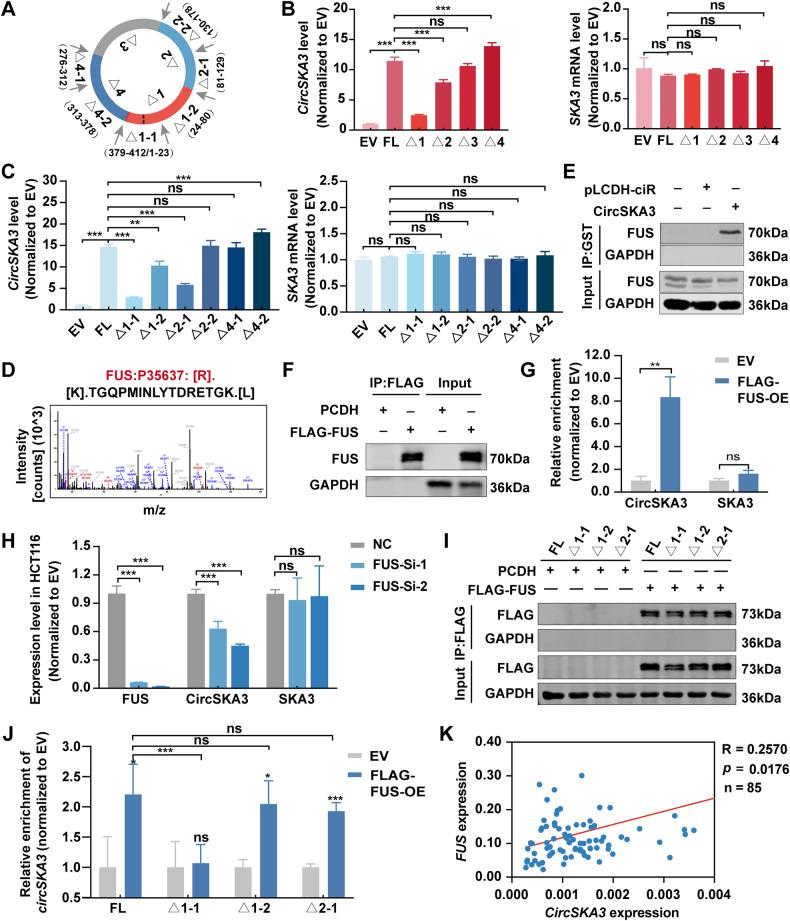
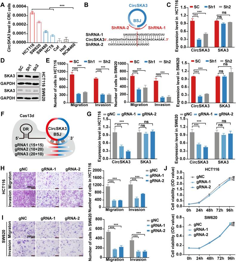
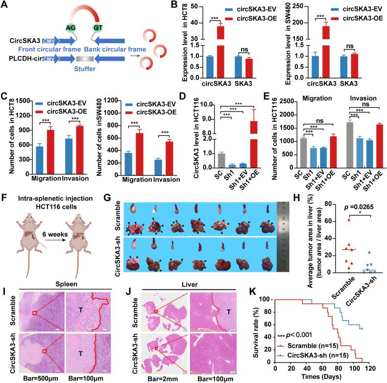
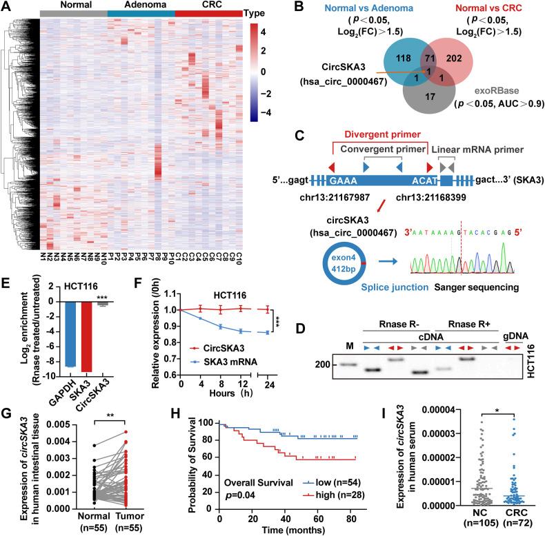
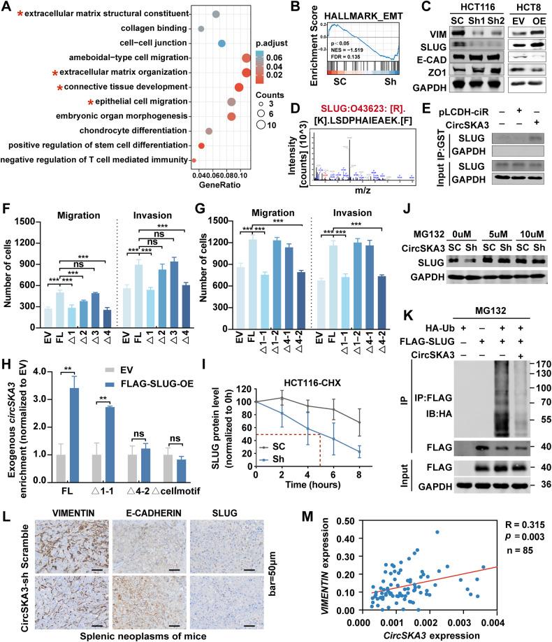
Our previous study demonstrated that tumor-suppressor circular RNAs (circRNAs) can be specifically secreted outside of colorectal cancer (CRC) cells within exosomes to maintain tumor cell fitness. However, whether tumor-driving circRNAs can be specifically retained in cells to facilitate tumor progression remains unknown. In this study, circRNA-seq showed that circSKA3 was significantly upregulated in CRC tissues but downregulated in serum samples from CRC patients. In addition, circSKA3 promoted CRC progression in vitro and in vivo and was retained in CRC cells via a specific cellmotif element. Interestingly, the cellmotif element was also the site of interaction of circSKA3 with SLUG, which inhibited SLUG ubiquitination degradation and promoted CRC epithelial-mesenchymal transition (EMT). Moreover, FUS was identified as a key circularization regulator of circSKA3 that bound to the key element. Finally, we designed and synthesized specific antisense oligonucleotides (ASOs) targeting circularization and cellmotif elements, which repressed circSKA3 expression, abolished the SLUG-circSKA3 interaction, and further inhibited CRC EMT and metastasis in vitro and in vivo.

摘要

我们之前的研究表明,肿瘤抑制性环状 RNA(circRNA)可以在结直肠癌(CRC)细胞内的外泌体中特异性地分泌到细胞外,以维持肿瘤细胞的适应性。然而,肿瘤驱动的 circRNA 是否可以特异性地保留在细胞内以促进肿瘤进展尚不清楚。在这项研究中,circRNA-seq 显示 circSKA3 在 CRC 组织中显著上调,但在 CRC 患者的血清样本中下调。此外,circSKA3 促进 CRC 的体外和体内进展,并通过特定的细胞基序元件保留在 CRC 细胞中。有趣的是,该细胞基序元件也是 circSKA3 与 SLUG 相互作用的位点,抑制 SLUG 的泛素化降解并促进 CRC 上皮-间充质转化(EMT)。此外,FUS 被鉴定为 circSKA3 的关键环化调节因子,与关键元件结合。最后,我们设计并合成了针对环状和细胞基序元件的特异性反义寡核苷酸(ASO),抑制 circSKA3 的表达,阻断 SLUG-circSKA3 相互作用,进一步抑制 CRC 的 EMT 和体内外转移。

https://cdn.ncbi.nlm.nih.gov/pmc/blobs/68a8/10654574/0f0eefb9c10f/41419_2023_6279_Fig1_HTML.jpg

文献AI研究员

20分钟写一篇综述,助力文献阅读效率提升50倍。

立即体验

用中文搜PubMed

大模型驱动的PubMed中文搜索引擎

马上搜索

文档翻译

学术文献翻译模型,支持多种主流文档格式。

立即体验