Suppr超能文献

减轻异常 Cdk5 的激活可减轻脊髓性肌萎缩症中的线粒体缺陷和运动神经元疾病症状。

Mitigating aberrant Cdk5 activation alleviates mitochondrial defects and motor neuron disease symptoms in spinal muscular atrophy.

机构信息

Department of Pediatrics, Northwestern University Feinberg School of Medicine, Chicago, IL 60611.

Stanley Manne Children's Research Institute, Ann and Robert H. Lurie Children's Hospital of Chicago, Chicago, IL 60611.

出版信息

Proc Natl Acad Sci U S A. 2023 Nov 21;120(47):e2300308120. doi: 10.1073/pnas.2300308120. Epub 2023 Nov 17.

Abstract

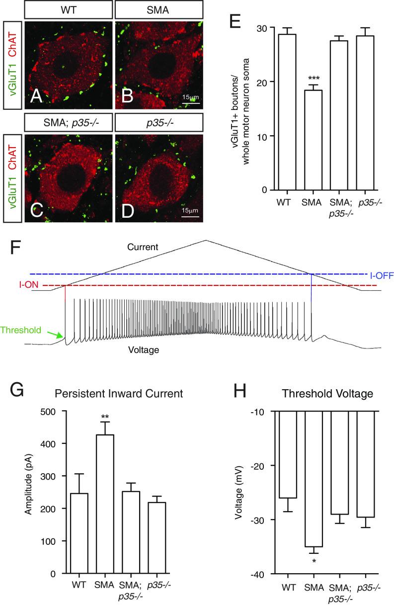
Spinal muscular atrophy (SMA), the top genetic cause of infant mortality, is characterized by motor neuron degeneration. Mechanisms underlying SMA pathogenesis remain largely unknown. Here, we report that the activity of cyclin-dependent kinase 5 (Cdk5) and the conversion of its activating subunit p35 to the more potent activator p25 are significantly up-regulated in mouse models and human induced pluripotent stem cell (iPSC) models of SMA. The increase of Cdk5 activity occurs before the onset of SMA phenotypes, suggesting that it may be an initiator of the disease. Importantly, aberrant Cdk5 activation causes mitochondrial defects and motor neuron degeneration, as the genetic knockout of in an SMA mouse model rescues mitochondrial transport and fragmentation defects, and alleviates SMA phenotypes including motor neuron hyperexcitability, loss of excitatory synapses, neuromuscular junction denervation, and motor neuron degeneration. Inhibition of the Cdk5 signaling pathway reduces the degeneration of motor neurons derived from SMA mice and human SMA iPSCs. Altogether, our studies reveal a critical role for the aberrant activation of Cdk5 in SMA pathogenesis and suggest a potential target for therapeutic intervention.

摘要

脊髓性肌萎缩症(SMA)是导致婴儿死亡的首要遗传病因,其特征是运动神经元退化。SMA 发病机制的相关机制在很大程度上仍不清楚。在这里,我们报告说,在 SMA 小鼠模型和人诱导多能干细胞(iPSC)模型中,周期蛋白依赖性激酶 5(Cdk5)的活性及其激活亚基 p35 向更有效的激活剂 p25 的转化显著上调。Cdk5 活性的增加发生在 SMA 表型出现之前,表明它可能是疾病的启动子。重要的是,异常的 Cdk5 激活会导致线粒体缺陷和运动神经元退化,因为在 SMA 小鼠模型中敲除 可挽救线粒体运输和碎片化缺陷,并缓解包括运动神经元过度兴奋、兴奋性突触丧失、神经肌肉接头去神经支配和运动神经元退化在内的 SMA 表型。抑制 Cdk5 信号通路可减少源自 SMA 小鼠和人 SMA iPSC 的运动神经元退化。总而言之,我们的研究揭示了 Cdk5 的异常激活在 SMA 发病机制中的关键作用,并为治疗干预提供了一个潜在的靶点。

https://cdn.ncbi.nlm.nih.gov/pmc/blobs/292b/10666147/1399da72a790/pnas.2300308120fig01.jpg

文献AI研究员

20分钟写一篇综述,助力文献阅读效率提升50倍。

立即体验

用中文搜PubMed

大模型驱动的PubMed中文搜索引擎

马上搜索

文档翻译

学术文献翻译模型,支持多种主流文档格式。

立即体验