Suppr超能文献

人 V-ATPase a 亚基同工型特异性结合到不同的磷酸肌醇磷脂。

Human V-ATPase a-subunit isoforms bind specifically to distinct phosphoinositide phospholipids.

机构信息

Department of Biochemistry and Molecular Biology, SUNY Upstate Medical University, Syracuse, New York, USA.

Department of Biochemistry and Molecular Biology, SUNY Upstate Medical University, Syracuse, New York, USA.

出版信息

J Biol Chem. 2023 Dec;299(12):105473. doi: 10.1016/j.jbc.2023.105473. Epub 2023 Nov 17.

Abstract

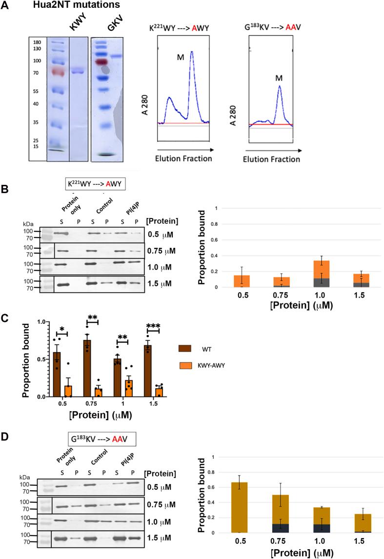
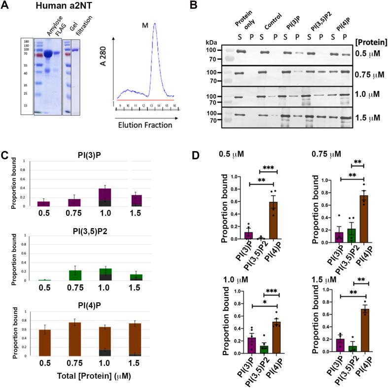
Vacuolar H-ATPases (V-ATPases) are highly conserved multisubunit enzymes that maintain the distinct pH of eukaryotic organelles. The integral membrane a-subunit is encoded by tissue- and organelle-specific isoforms, and its cytosolic N-terminal domain (aNT) modulates organelle-specific regulation and targeting of V-ATPases. Organelle membranes have specific phosphatidylinositol phosphate (PIP) lipid enrichment linked to maintenance of organelle pH. In yeast, the aNT domains of the two a-subunit isoforms bind PIP lipids enriched in the organelle membranes where they reside; these interactions affect activity and regulatory properties of the V-ATPases containing each isoform. Humans have four a-subunit isoforms, and we hypothesize that the aNT domains of these isoforms will also bind to specific PIP lipids. The a1 and a2 isoforms of human V-ATPase a-subunits are localized to endolysosomes and Golgi, respectively. We determined that bacterially expressed Hua1NT and Hua2NT bind specifically to endolysosomal PIP lipids PI(3)P and PI(3,5)P and Golgi enriched PI(4)P, respectively. Despite the lack of canonical PIP-binding sites, we identified potential binding sites in the HuaNT domains by sequence comparisons and existing subunit structures and models. We found that mutations at a similar location in the distal loops of both HuaNT isoforms compromise binding to their cognate PIP lipids, suggesting that these loops encode PIP specificity of the a-subunit isoforms. These data suggest a mechanism through which PIP lipid binding could stabilize and activate V-ATPases in distinct organelles.

摘要

液泡型 H+-ATP 酶(V-ATPases)是高度保守的多亚基酶,可维持真核细胞器的独特 pH 值。完整膜的 a 亚基由组织和细胞器特异性同工型编码,其细胞溶质 N 端结构域(aNT)调节 V-ATPases 的细胞器特异性调节和靶向。细胞器膜具有与细胞器 pH 值维持相关的特定磷脂酰肌醇磷酸盐(PIP)脂质富集。在酵母中,两种 a 亚基同工型的 aNT 结构域结合存在于其所在细胞器膜中富含 PIP 脂质;这些相互作用影响含有每种同工型的 V-ATPases 的活性和调节特性。人类有四个 a 亚基同工型,我们假设这些同工型的 aNT 结构域也将与特定的 PIP 脂质结合。人 V-ATPase a 亚基的 a1 和 a2 同工型分别定位于内溶酶体和高尔基体。我们确定细菌表达的 Hua1NT 和 Hua2NT 分别特异性结合内溶酶体 PIP 脂质 PI(3)P 和 PI(3,5)P 和富含高尔基体的 PI(4)P。尽管缺乏典型的 PIP 结合位点,但我们通过序列比较和现有亚基结构和模型在 HuaNT 结构域中鉴定出潜在的结合位点。我们发现 HuaNT 两种同工型的远端环中类似位置的突变会破坏与它们同源 PIP 脂质的结合,这表明这些环编码 a 亚基同工型的 PIP 特异性。这些数据表明了一种机制,通过该机制 PIP 脂质结合可以稳定和激活不同细胞器中的 V-ATPases。

https://cdn.ncbi.nlm.nih.gov/pmc/blobs/b298/10755780/efd7f33f9517/gr1.jpg

文献AI研究员

20分钟写一篇综述,助力文献阅读效率提升50倍。

立即体验

用中文搜PubMed

大模型驱动的PubMed中文搜索引擎

马上搜索

文档翻译

学术文献翻译模型,支持多种主流文档格式。

立即体验