Suppr超能文献

一种基于微小RNA的机器学习模型用于原发性高血压的诊断。

A Machine Learning Model Based on microRNAs for the Diagnosis of Essential Hypertension.

作者信息

Jusic Amela, Junuzovic Inela, Hujdurovic Ahmed, Zhang Lu, Vausort Mélanie, Devaux Yvan

机构信息

Cardiovascular Research Unit, Department of Precision Health, Luxembourg Institute of Health, L-1445 Strassen, Luxembourg.

HAYA Therapeutics SA, Route De La Corniche 6, SuperLab Suisse-Batiment Serine, 1066 Epalinges, Switzerland.

出版信息

Noncoding RNA. 2023 Oct 25;9(6):64. doi: 10.3390/ncrna9060064.

Abstract

INTRODUCTION

Hypertension is a major and modifiable risk factor for cardiovascular diseases. Essential, primary, or idiopathic hypertension accounts for 90-95% of all cases. Identifying novel biomarkers specific to essential hypertension may help in understanding pathophysiological pathways and developing personalized treatments. We tested whether the integration of circulating microRNAs (miRNAs) and clinical risk factors via machine learning modeling may provide useful information and novel tools for essential hypertension diagnosis and management.

MATERIALS AND METHODS

In total, 174 participants were enrolled in the present observational case-control study, among which, there were 89 patients with essential hypertension and 85 controls. A discovery phase was conducted using small RNA sequencing in whole blood samples obtained from age- and sex-matched hypertension patients (n = 30) and controls (n = 30). A validation phase using RT-qPCR involved the remaining 114 participants. For machine learning, 170 participants with complete data were used to generate and evaluate the classification model.

RESULTS

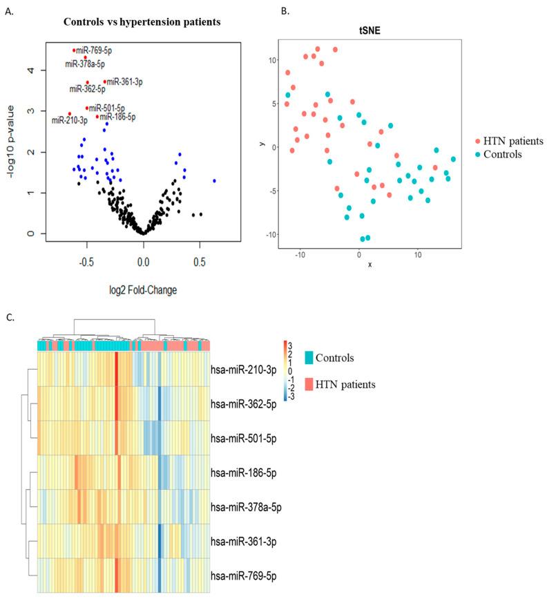
Small RNA sequencing identified seven miRNAs downregulated in hypertensive patients as compared with controls in the discovery group, of which six were confirmed with RT-qPCR. In the validation group, miR-210-3p/361-3p/362-5p/378a-5p/501-5p were also downregulated in hypertensive patients. A machine learning support vector machine (SVM) model including clinical risk factors (sex, BMI, alcohol use, current smoker, and hypertension family history), miR-361-3p, and miR-501-5p was able to classify hypertension patients in a test dataset with an AUC of 0.90, a balanced accuracy of 0.87, a sensitivity of 0.83, and a specificity of 0.91. While five miRNAs exhibited substantial downregulation in hypertension patients, only miR-361-3p and miR-501-5p, alongside clinical risk factors, were consistently chosen in at least eight out of ten sub-training sets within the SVM model.

CONCLUSIONS

This study highlights the potential significance of miRNA-based biomarkers in deepening our understanding of hypertension's pathophysiology and in personalizing treatment strategies. The strong performance of the SVM model highlights its potential as a valuable asset for diagnosing and managing essential hypertension. The model remains to be extensively validated in independent patient cohorts before evaluating its added value in a clinical setting.

摘要

引言

高血压是心血管疾病的主要且可改变的危险因素。原发性高血压占所有病例的90 - 95%。识别原发性高血压特有的新型生物标志物可能有助于理解病理生理途径并开发个性化治疗方法。我们测试了通过机器学习建模整合循环微小RNA(miRNA)和临床危险因素是否可为原发性高血压的诊断和管理提供有用信息及新型工具。

材料与方法

本观察性病例对照研究共纳入174名参与者,其中89例原发性高血压患者和85例对照。在从年龄和性别匹配的高血压患者(n = 30)和对照(n = 30)获取的全血样本中,使用小RNA测序进行发现阶段的研究。使用RT - qPCR的验证阶段涉及其余114名参与者。对于机器学习,使用170名具有完整数据的参与者来生成和评估分类模型。

结果

小RNA测序发现,与发现组中的对照相比,高血压患者中有7种miRNA表达下调,其中6种经RT - qPCR证实。在验证组中,miR - 210 - 3p/361 - 3p/362 - 5p/378a - 5p/501 - 5p在高血压患者中也下调。一个包含临床危险因素(性别、BMI、饮酒、当前吸烟者和高血压家族史)、miR - 361 - 3p和miR - 501 - 5p的机器学习支持向量机(SVM)模型能够在测试数据集中对高血压患者进行分类,AUC为0.90,平衡准确率为0.87,灵敏度为0.83,特异性为0.91。虽然5种miRNA在高血压患者中表现出显著下调,但在SVM模型的十个子训练集中,至少有八个子训练集中始终选择miR - 361 - 3p和miR - 501 - 5p以及临床危险因素。

结论

本研究强调了基于miRNA的生物标志物在深化我们对高血压病理生理学的理解以及个性化治疗策略方面的潜在意义。SVM模型的强大性能突出了其作为诊断和管理原发性高血压的宝贵资产的潜力。在评估其在临床环境中的附加价值之前,该模型仍有待在独立患者队列中进行广泛验证。

https://cdn.ncbi.nlm.nih.gov/pmc/blobs/e463/10660456/2709c2612a63/ncrna-09-00064-g001.jpg

文献AI研究员

20分钟写一篇综述,助力文献阅读效率提升50倍。

立即体验

用中文搜PubMed

大模型驱动的PubMed中文搜索引擎

马上搜索

文档翻译

学术文献翻译模型,支持多种主流文档格式。

立即体验