Suppr超能文献

SWI/SNF 核心回路成瘾的基础是 G1 增强子景观的再激活。

Reactivation of the G1 enhancer landscape underlies core circuitry addiction to SWI/SNF.

机构信息

Department of Molecular and Cellular Biology, and Center for Precision Environmental Health, Baylor College of Medicine, Houston, TX, USA.

Department of Pediatrics, Section of Hematology-Oncology, Texas Children's Cancer and Hematology Center, Baylor College of Medicine, Houston, TX, USA.

出版信息

Nucleic Acids Res. 2024 Jan 11;52(1):4-21. doi: 10.1093/nar/gkad1081.

Abstract

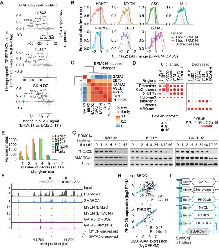
Several cancer core regulatory circuitries (CRCs) depend on the sustained generation of DNA accessibility by SWI/SNF chromatin remodelers. However, the window when SWI/SNF is acutely essential in these settings has not been identified. Here we used neuroblastoma (NB) cells to model and dissect the relationship between cell-cycle progression and SWI/SNF ATPase activity. We find that SWI/SNF inactivation impairs coordinated occupancy of non-pioneer CRC members at enhancers within 1 hour, rapidly breaking their autoregulation. By precisely timing inhibitor treatment following synchronization, we show that SWI/SNF is dispensable for survival in S and G2/M, but becomes acutely essential only during G1 phase. We furthermore developed a new approach to analyze the oscillating patterns of genome-wide DNA accessibility across the cell cycle, which revealed that SWI/SNF-dependent CRC binding sites are enriched at enhancers with peak accessibility during G1 phase, where they activate genes involved in cell-cycle progression. SWI/SNF inhibition strongly impairs G1-S transition and potentiates the ability of retinoids used clinically to induce cell-cycle exit. Similar cell-cycle effects in diverse SWI/SNF-addicted settings highlight G1-S transition as a common cause of SWI/SNF dependency. Our results illustrate that deeper knowledge of the temporal patterns of enhancer-related dependencies may aid the rational targeting of addicted cancers.

摘要

几种癌症核心调控回路(CRC)依赖于 SWI/SNF 染色质重塑剂持续产生 DNA 可及性。然而,SWI/SNF 在这些环境中急性必需的时间窗口尚未确定。在这里,我们使用神经母细胞瘤(NB)细胞来模拟和剖析细胞周期进展与 SWI/SNF ATP 酶活性之间的关系。我们发现,SWI/SNF 失活会在 1 小时内损害非先驱 CRC 成员在增强子上的协调占据,迅速打破它们的自调节。通过在同步后精确计时抑制剂处理,我们表明 SWI/SNF 在 S 和 G2/M 中对于存活不是必需的,但在 G1 期变得急性必需。我们还开发了一种新方法来分析整个细胞周期中全基因组 DNA 可及性的波动模式,这表明 SWI/SNF 依赖性 CRC 结合位点在 G1 期具有高峰可及性的增强子上富集,在那里它们激活参与细胞周期进展的基因。SWI/SNF 抑制强烈损害 G1-S 过渡,并增强临床上用于诱导细胞周期退出的视黄酸的能力。在各种依赖 SWI/SNF 的环境中类似的细胞周期效应突出了 G1-S 过渡作为 SWI/SNF 依赖性的共同原因。我们的结果表明,对增强子相关依赖性的时间模式的更深入了解可能有助于合理靶向成瘾性癌症。

https://cdn.ncbi.nlm.nih.gov/pmc/blobs/01ba/10783513/eb7c48f52775/gkad1081figgra1.jpg

文献AI研究员

20分钟写一篇综述,助力文献阅读效率提升50倍。

立即体验

用中文搜PubMed

大模型驱动的PubMed中文搜索引擎

马上搜索

文档翻译

学术文献翻译模型,支持多种主流文档格式。

立即体验