Suppr超能文献

米拉贝隆通过使脂肪组织整体棕色化发挥抗癌作用。

Mirabegron displays anticancer effects by globally browning adipose tissues.

作者信息

Sun Xiaoting, Sui Wenhai, Mu Zepeng, Xie Sisi, Deng Jinxiu, Li Sen, Seki Takahiro, Wu Jieyu, Jing Xu, He Xingkang, Wang Yangang, Li Xiaokun, Yang Yunlong, Huang Ping, Ge Minghua, Cao Yihai

机构信息

Oujiang Laboratory (Zhejiang Lab for Regenerative Medicine, Vison and Brain Health), School of Pharmaceutical Science, Wenzhou Medical University, Wenzhou, China.

Department of Microbiology, Tumor and Cell Biology, Karolinska Institutet, 171 65, Solna, Sweden.

出版信息

Nat Commun. 2023 Nov 22;14(1):7610. doi: 10.1038/s41467-023-43350-8.

Abstract

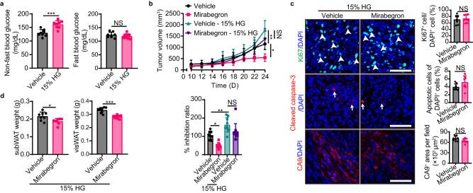
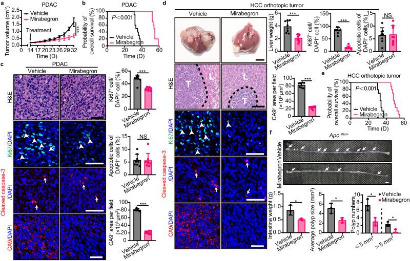
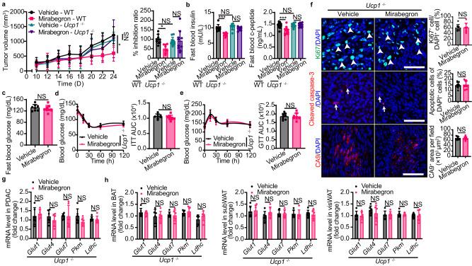
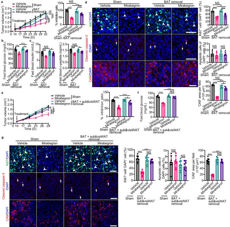
Metabolic reprogramming in malignant cells is a hallmark of cancer that relies on augmented glycolytic metabolism to support their growth, invasion, and metastasis. However, the impact of global adipose metabolism on tumor growth and the drug development by targeting adipose metabolism remain largely unexplored. Here we show that a therapeutic paradigm of drugs is effective for treating various cancer types by browning adipose tissues. Mirabegron, a clinically available drug for overactive bladders, displays potent anticancer effects in various animal cancer models, including untreatable cancers such as pancreatic ductal adenocarcinoma and hepatocellular carcinoma, via the browning of adipose tissues. Genetic deletion of the uncoupling protein 1, a key thermogenic protein in adipose tissues, ablates the anticancer effect. Similarly, the removal of brown adipose tissue, which is responsible for non-shivering thermogenesis, attenuates the anticancer activity of mirabegron. These findings demonstrate that mirabegron represents a paradigm of anticancer drugs with a distinct mechanism for the effective treatment of multiple cancers.

摘要

恶性细胞中的代谢重编程是癌症的一个标志,它依赖于增强的糖酵解代谢来支持其生长、侵袭和转移。然而,整体脂肪代谢对肿瘤生长的影响以及通过靶向脂肪代谢进行药物开发在很大程度上仍未得到探索。在此我们表明,通过使脂肪组织褐变,一种药物治疗模式对治疗多种癌症类型有效。米拉贝隆,一种临床上用于治疗膀胱过度活动症的药物,通过脂肪组织的褐变在各种动物癌症模型中显示出强大的抗癌作用,包括诸如胰腺导管腺癌和肝细胞癌等难以治疗的癌症。脂肪组织中关键的产热蛋白解偶联蛋白1的基因缺失消除了抗癌作用。同样,去除负责非寒战产热的棕色脂肪组织会减弱米拉贝隆的抗癌活性。这些发现表明,米拉贝隆代表了一种抗癌药物模式,具有独特的机制可有效治疗多种癌症。

https://cdn.ncbi.nlm.nih.gov/pmc/blobs/a66d/10665320/9ba14d8ce682/41467_2023_43350_Fig1_HTML.jpg

文献AI研究员

20分钟写一篇综述,助力文献阅读效率提升50倍。

立即体验

用中文搜PubMed

大模型驱动的PubMed中文搜索引擎

马上搜索

文档翻译

学术文献翻译模型,支持多种主流文档格式。

立即体验