Suppr超能文献

配对的肝细胞癌及癌旁肝组织的全基因组染色体外环状DNA分析

Genome-Wide Extrachromosomal Circular DNA Profiling of Paired Hepatocellular Carcinoma and Adjacent Liver Tissues.

作者信息

Ye Jianyu, Huang Peixin, Ma Kewei, Zhao Zixin, Hua Ting, Zai Wenjing, Chen Jieliang, Fu Xiutao

机构信息

Key Laboratory of Medical Molecular Virology (MOE & NHC), Research Unit of Cure of Chronic Hepatitis B Virus Infection (CAMS), School of Basic Medical Sciences, Shanghai Medical College Fudan University, Shanghai 200032, China.

Liver Cancer Institute, Fudan University, Shanghai 200032, China.

出版信息

Cancers (Basel). 2023 Nov 7;15(22):5309. doi: 10.3390/cancers15225309.

Abstract

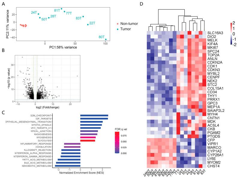
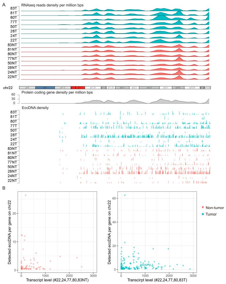
Hepatocellular carcinoma (HCC) develops through multiple mechanisms. While recent studies have shown the presence of extrachromosomal circular DNA (eccDNA) in most cancer types, the eccDNA expression pattern and its association with HCC remain obscure. We aimed to investigate this problem. The genome-wide eccDNA profiles of eight paired HCC and adjacent non-tumor tissue samples were comprehensively elucidated based on Circle-seq, and they were further cross-analyzed with the RNA sequencing data to determine the association between eccDNA expression and transcriptome dysregulation. A total of 60,423 unique eccDNA types were identified. Most of the detected eccDNAs were smaller than 1 kb, with a length up to 182,363 bp and a mean sizes of 674 bp (non-tumor) and 813 bp (tumor), showing a greater association with gene-rich rather than with gene-poor regions. Although there was no statistical difference in length and chromosome distribution, the eccDNA patterns between HCC and adjacent non-tumor tissues showed significant differences at both the chromosomal and single gene levels. Five of the eight HCC tissues showed significantly higher amounts of chromosome 22-derived eccDNA expression compared to the non-tumor tissue. Furthermore, two genes, SLC16A3 and BAIAP2L2, with a higher transcription level in tumor tissues, were related to eccDNAs exclusively detected in three HCC samples and were negatively associated with survival rates in HCC cohorts from public databases. These results indicate the existence and massive heterogeneity of eccDNAs in HCC and adjacent liver tissues, and suggest their potential association with dysregulated gene expression.

摘要

肝细胞癌(HCC)通过多种机制发展。虽然最近的研究表明在大多数癌症类型中存在染色体外环状DNA(eccDNA),但eccDNA的表达模式及其与HCC的关联仍不清楚。我们旨在研究这个问题。基于Circle-seq全面阐明了8对HCC和相邻非肿瘤组织样本的全基因组eccDNA图谱,并将它们与RNA测序数据进行进一步交叉分析,以确定eccDNA表达与转录组失调之间的关联。共鉴定出60423种独特的eccDNA类型。大多数检测到的eccDNA小于1 kb,长度可达182363 bp,非肿瘤组织的平均大小为674 bp,肿瘤组织的平均大小为813 bp,显示出与基因丰富区域而非基因贫乏区域的关联性更强。虽然在长度和染色体分布上没有统计学差异,但HCC与相邻非肿瘤组织之间的eccDNA模式在染色体和单基因水平上均显示出显著差异。8个HCC组织中有5个与非肿瘤组织相比,显示出源自22号染色体的eccDNA表达量显著更高。此外,在肿瘤组织中具有较高转录水平的两个基因SLC16A3和BAIAP2L2与仅在3个HCC样本中检测到的eccDNA相关,并且与公共数据库中HCC队列的生存率呈负相关。这些结果表明HCC和相邻肝组织中存在eccDNA且具有大量异质性,并提示它们与基因表达失调可能存在关联。

https://cdn.ncbi.nlm.nih.gov/pmc/blobs/c568/10670553/fd9cbbc3fab6/cancers-15-05309-g001.jpg

文献AI研究员

20分钟写一篇综述,助力文献阅读效率提升50倍。

立即体验

用中文搜PubMed

大模型驱动的PubMed中文搜索引擎

马上搜索

文档翻译

学术文献翻译模型,支持多种主流文档格式。

立即体验