Suppr超能文献

来自[植物名称]的异槲皮苷通过改善应激抗性和经由Sch9/Rim15/Msn信号通路诱导线粒体自噬,对酵母发挥抗衰老作用。

Isoquercitrin from L. Exerts Antiaging Effects on Yeasts via Stress Resistance Improvement and Mitophagy Induction through the Sch9/Rim15/Msn Signaling Pathway.

作者信息

Liu Yanan, Shen Le, Matsuura Akira, Xiang Lan, Qi Jianhua

机构信息

College of Pharmaceutical Sciences, Zhejiang University, Yu Hang Tang Road 866, Hangzhou 310058, China.

Department of Biology, Graduate School of Science, Chiba University, Chiba 263-8522, Japan.

出版信息

Antioxidants (Basel). 2023 Oct 31;12(11):1939. doi: 10.3390/antiox12111939.

Abstract

BACKGROUND

With the development of an aging sociality, aging-related diseases, such as Alzheimer's disease, cardiovascular disease, and diabetes, are dramatically increasing. To find small molecules from natural products that can prevent the aging of human beings and the occurrence of these diseases, we used the lifespan assay of yeast as a bioassay system to screen an antiaging substance. Isoquercitrin (IQ), an antiaging substance, was isolated from L., an herbal tea commonly consumed in Xinjiang, China.

AIM OF THE STUDY

In the present study, we utilized molecular-biology technology to clarify the mechanism of action of IQ.

METHODS

The replicative lifespans of K6001 yeasts and the chronological lifespans of YOM36 yeasts were used to screen and confirm the antiaging effect of IQ. Furthermore, the reactive oxygen species (ROS) and malondialdehyde (MDA) assay, the survival assay of yeast under stresses, real-time polymerase chain reaction (RT-PCR) and Western blotting analyses, the replicative-lifespan assay of mutants, such as Δ, Δ, Δ, Δ, Δ, Δ, Δ, Δ, and Δ of K6001, autophagy flux analysis, and a lifespan assay of K6001 yeast after giving a mitophagy inhibitor and activator were performed.

RESULTS

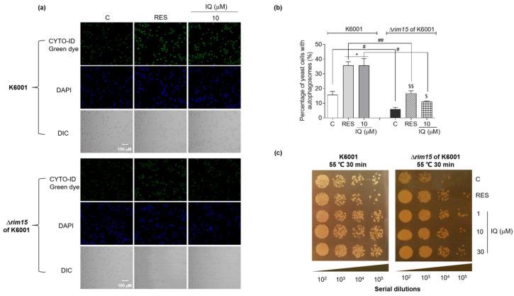
IQ extended the replicative lifespans of the K6001 yeasts and the chronological lifespans of the YOM36 yeasts. Furthermore, the reactive nitrogen species (RNS) showed no change during the growth phase but significantly decreased in the stationary phase after treatment with IQ. The survival rates of the yeasts under oxidative- and thermal-stress conditions improved upon IQ treatment, and thermal stress was alleviated by the increasing superoxide dismutase (Sod) activity. Additionally, IQ decreased the ROS and MDA of the yeast while increasing the activity of antioxidant enzymes. However, it could not prolong the replicative lifespans of Δ, Δ, Δ, Δ, Δ, and Δ of K6001. IQ significantly increased autophagy and mitophagy induction, the presence of free green fluorescent protein (GFP) in the cytoplasm, and ubiquitination in the mitochondria of the YOM38 yeasts at the protein level. IQ did not prolong the replicative lifespans of Δ and Δ of K6001. Moreover, IQ treatment led to a decrease in Sch9 at the protein level and an increase in the nuclear translocation of Rim15 and Msn2.

CONCLUSIONS

These results indicated that the Sch9/Rim15/Msn signaling pathway, as well as antioxidative stress, anti-thermal stress, and autophagy, were involved in the antiaging effects of IQ in the yeasts.

摘要

背景

随着老龄化社会的发展,与衰老相关的疾病,如阿尔茨海默病、心血管疾病和糖尿病,正在急剧增加。为了从天然产物中寻找能够预防人类衰老和这些疾病发生的小分子,我们使用酵母寿命测定作为生物测定系统来筛选抗衰老物质。异槲皮苷(IQ)是一种抗衰老物质,从中国新疆常见的一种草药茶中分离得到。

研究目的

在本研究中,我们利用分子生物学技术阐明IQ的作用机制。

方法

使用K6001酵母的复制寿命和YOM36酵母的时序寿命来筛选和确认IQ的抗衰老作用。此外,进行了活性氧(ROS)和丙二醛(MDA)测定、酵母在应激条件下的存活测定、实时聚合酶链反应(RT-PCR)和蛋白质免疫印迹分析、K6001的Δ、Δ、Δ、Δ、Δ、Δ、Δ、Δ和Δ等突变体的复制寿命测定、自噬通量分析以及给予线粒体自噬抑制剂和激活剂后K6001酵母的寿命测定。

结果

IQ延长了K6001酵母的复制寿命和YOM36酵母的时序寿命。此外,活性氮物质(RNS)在生长阶段没有变化,但在用IQ处理后的稳定期显著降低。IQ处理后,酵母在氧化应激和热应激条件下的存活率提高,热应激通过超氧化物歧化酶(Sod)活性的增加得到缓解。此外,IQ降低了酵母的ROS和MDA水平,同时增加了抗氧化酶的活性。然而,它不能延长K6001的Δ、Δ、Δ、Δ、Δ和Δ的复制寿命。IQ在蛋白质水平上显著增加了YOM38酵母的自噬和线粒体自噬诱导、细胞质中游离绿色荧光蛋白(GFP)的存在以及线粒体中的泛素化。IQ不能延长K6001的Δ和Δ的复制寿命。此外,IQ处理导致蛋白质水平上Sch9的减少以及Rim15和Msn2核转位的增加。

结论

这些结果表明,Sch9/Rim15/Msn信号通路以及抗氧化应激、抗热应激和自噬参与了IQ在酵母中的抗衰老作用。

https://cdn.ncbi.nlm.nih.gov/pmc/blobs/a720/10669743/a779de69f06d/antioxidants-12-01939-g001.jpg

文献AI研究员

20分钟写一篇综述,助力文献阅读效率提升50倍。

立即体验

用中文搜PubMed

大模型驱动的PubMed中文搜索引擎

马上搜索

文档翻译

学术文献翻译模型,支持多种主流文档格式。

立即体验