Suppr超能文献

评估基于遗传算法的对接方案,以预测肝素寡糖与蛋白质的结合构象。

Assessing Genetic Algorithm-Based Docking Protocols for Prediction of Heparin Oligosaccharide Binding Geometries onto Proteins.

机构信息

Department of Medicinal Chemistry, School of Pharmacy, Virginia Commonwealth University, Richmond, VA 23298, USA.

Institute for Structural Biology, Drug Discovery and Development, Virginia Commonwealth University, 800 E. Leigh Street, Suite 212, Richmond, VA 23219, USA.

出版信息

Biomolecules. 2023 Nov 9;13(11):1633. doi: 10.3390/biom13111633.

Abstract

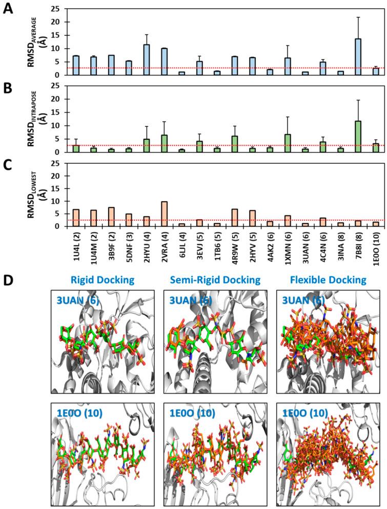
Although molecular docking has evolved dramatically over the years, its application to glycosaminoglycans (GAGs) has remained challenging because of their intrinsic flexibility, highly anionic character and rather ill-defined site of binding on proteins. GAGs have been treated as either fully "rigid" or fully "flexible" in molecular docking. We reasoned that an intermediate semi-rigid docking (SRD) protocol may be better for the recapitulation of native heparin/heparan sulfate (Hp/HS) topologies. Herein, we study 18 Hp/HS-protein co-complexes containing chains from disaccharide to decasaccharide using genetic algorithm-based docking with rigid, semi-rigid, and flexible docking protocols. Our work reveals that rigid and semi-rigid protocols recapitulate native poses for longer chains (5→10 mers) significantly better than the flexible protocol, while 2→4-mer poses are better predicted using the semi-rigid approach. More importantly, the semi-rigid docking protocol is likely to perform better when no crystal structure information is available. We also present a new parameter for parsing selective versus non-selective GAG-protein systems, which relies on two computational parameters including consistency of binding (i.e., RMSD) and docking score (i.e., GOLD Score). The new semi-rigid protocol in combination with the new computational parameter is expected to be particularly useful in high-throughput screening of GAG sequences for identifying promising druggable targets as well as drug-like Hp/HS sequences.

摘要

尽管分子对接技术在这些年已经有了显著的发展,但由于糖胺聚糖 (GAGs) 具有内在的灵活性、高度的阴离子特性以及在蛋白质上结合的位置相当不明确,因此其应用仍然具有挑战性。在分子对接中,GAGs 要么被视为完全“刚性”,要么被视为完全“柔性”。我们认为,中间的半刚性对接 (SRD) 方案可能更有利于重现天然肝素/硫酸乙酰肝素 (Hp/HS) 的拓扑结构。在此,我们使用基于遗传算法的对接方法,结合刚性、半刚性和柔性对接方案,研究了包含二糖到十糖链的 18 个 Hp/HS-蛋白复合物。我们的工作表明,刚性和半刚性方案比柔性方案更能重现更长链(5→10 个单体)的天然构象,而半刚性方案更能预测 2→4 个单体的构象。更重要的是,当没有晶体结构信息时,半刚性对接方案可能表现得更好。我们还提出了一种新的参数,用于解析选择性和非选择性 GAG-蛋白系统,该参数依赖于两个计算参数,包括结合的一致性(即 RMSD)和对接评分(即 GOLD 评分)。新的半刚性对接方案与新的计算参数相结合,有望在 GAG 序列的高通量筛选中特别有用,以识别有希望的可成药靶点以及类似药物的 Hp/HS 序列。

https://cdn.ncbi.nlm.nih.gov/pmc/blobs/ad80/10669598/6e2f8b0497d4/biomolecules-13-01633-g001.jpg

文献AI研究员

20分钟写一篇综述,助力文献阅读效率提升50倍。

立即体验

用中文搜PubMed

大模型驱动的PubMed中文搜索引擎

马上搜索

文档翻译

学术文献翻译模型,支持多种主流文档格式。

立即体验