Suppr超能文献

薄荷对育肥羊生长及代谢调控机制的多组学分析

Multi-Omics Analysis of the Mechanism of Mentha Haplocalyx Briq on the Growth and Metabolic Regulation of Fattening Sheep.

作者信息

Yi Mingliang, Cao Zhikun, Zhou Jialu, Ling Yinghui, Zhang Zijun, Cao Hongguo

机构信息

College of Animal Science and Technology, Anhui Agricultural University, Hefei 230036, China.

Anhui Province Key Laboratory of Local Livestock and Poultry Genetic Resource Conservation and Bio-Breeding, Anhui Agricultural University, Hefei 230036, China.

出版信息

Animals (Basel). 2023 Nov 9;13(22):3461. doi: 10.3390/ani13223461.

Abstract

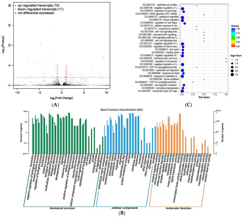
Mentha haplocalyx Briq (MHB) and its components have been proven to improve the growth performance of livestock and poultry. The aim of this experiment was to investigate the effects of MHB addition on growth performance, rumen and fecal microbiota, rumen fluid, serum and urine metabolism, and transcriptomics of rumen epithelial cells in meat sheep. Twelve Hu sheep were selected for the experiment and fed with basic diet (CON) and a basal diet supplemented with 80 g/kg DM of Mentha haplocalyx Briq (MHB). The experimental period was 10 weeks with the first 2 weeks as the pre-trial period. The results showed that compared with the CON group, the average daily weight gain of meat sheep in the MHB group increased by 20.1%; the total volatile fatty acid (VFA) concentration significantly increased ( < 0.05); The thickness of the cecal mucosal layer was significantly reduced ( < 0.01), while the thickness of the colonic mucosal layer was significantly increased ( < 0.05), the length of ileal villi significantly increased ( < 0.01), the thickness of colonic mucosal layer and rectal mucosal muscle layer significantly increased ( < 0.05), and the thickness of cecal mucosal layer significantly decreased ( < 0.05); The serum antioxidant capacity has increased. At the genus level, the addition of MHB changed the composition of rumen and fecal microbiota, increased the relative abundance of Paraprevotella, Alloprevotella, Marinilabilia, Saccharibacteria_genera_incertae_sedis, Subdivision5_genera_incertae_sedis and Ornatilinea in rumen microbiota, and decreased the relative abundance of Blautia ( < 0.05). The relative abundance of Prevotella, Clostridium XlVb and Parasutterella increased in fecal microbiota, while the relative abundance of Blautia and Coprococcus decreased ( < 0.05). There were significant differences in the concentrations of 105, 163, and 54 metabolites in the rumen, serum, and urine between the MHB group and the CON group ( < 0.05). The main metabolic pathways of the differences were pyrimidine metabolism, taurine and taurine metabolism, glyceride metabolism, and pentose phosphate pathway ( < 0.05), which had a significant impact on protein synthesis and energy metabolism. The transcriptome sequencing results showed that differentially expressed genes were mainly enriched in immune regulation, energy metabolism, and protein modification. Therefore, adding MHB improved the growth performance of lambs by altering rumen and intestinal microbiota, rumen, serum and urine metabolomics, and transcriptome.

摘要

薄荷(Mentha haplocalyx Briq,MHB)及其成分已被证明可改善畜禽的生长性能。本实验旨在研究添加MHB对肉羊生长性能、瘤胃和粪便微生物群、瘤胃液、血清和尿液代谢以及瘤胃上皮细胞转录组学的影响。选择12只湖羊进行实验,分别饲喂基础日粮(CON)和添加80 g/kg DM薄荷(MHB)的基础日粮。实验期为10周,前2周为预试期。结果表明,与CON组相比,MHB组肉羊平均日增重提高了20.1%;总挥发性脂肪酸(VFA)浓度显著增加(P<0.05);盲肠黏膜层厚度显著降低(P<0.01),而结肠黏膜层厚度显著增加(P<0.05),回肠绒毛长度显著增加(P<0.01),结肠黏膜层和直肠黏膜肌层厚度显著增加(P<0.05),盲肠黏膜层厚度显著降低(P<0.05);血清抗氧化能力增强。在属水平上,添加MHB改变了瘤胃和粪便微生物群的组成,增加了瘤胃微生物群中副普雷沃氏菌属(Paraprevotella)、别普雷沃氏菌属(Alloprevotella)、海栖嗜盐菌属(Marinilabilia)、糖菌属(Saccharibacteria_genera_incertae_sedis)、5类未分类菌属(Subdivision5_genera_incertae_sedis)和华丽线菌属(Ornatilinea)的相对丰度,降低了布劳特氏菌属(Blautia)的相对丰度(P<0.05)。粪便微生物群中普雷沃氏菌属(Prevotella)、梭状芽孢杆菌属XlVb(Clostridium XlVb)和副萨特氏菌属(Parasutterella)的相对丰度增加,而布劳特氏菌属和粪球菌属(Coprococcus)的相对丰度降低(P<0.05)。MHB组与CON组在瘤胃、血清和尿液中的105、163和54种代谢物浓度存在显著差异(P<0.05)。差异的主要代谢途径为嘧啶代谢、牛磺酸和牛磺酸代谢、甘油酯代谢和磷酸戊糖途径(P<0.05),对蛋白质合成和能量代谢有显著影响。转录组测序结果表明,差异表达基因主要富集在免疫调节、能量代谢和蛋白质修饰方面。因此,添加MHB通过改变瘤胃和肠道微生物群、瘤胃、血清和尿液代谢组学以及转录组来提高羔羊的生长性能。

https://cdn.ncbi.nlm.nih.gov/pmc/blobs/500e/10668852/9e7b9be1269b/animals-13-03461-g001.jpg

文献AI研究员

20分钟写一篇综述,助力文献阅读效率提升50倍。

立即体验

用中文搜PubMed

大模型驱动的PubMed中文搜索引擎

马上搜索

文档翻译

学术文献翻译模型,支持多种主流文档格式。

立即体验