Suppr超能文献

多组学分析揭示益生菌对育肥羊生长性能的调控机制。

Multi-Omics Analysis Reveals the Regulatory Mechanism of Probiotics on the Growth Performance of Fattening Sheep.

作者信息

Wang Mingyue, Yi Mingliang, Wang Lei, Sun Shixin, Ling Yinghui, Zhang Zijun, Cao Hongguo

机构信息

College of Animal Science and Technology, Anhui Agricultural University, Hefei 230036, China.

Anhui Province Key Laboratory of Local Livestock and Poultry Genetic Resource Conservation and Bio-Breeding, Anhui Agricultural University, Hefei 230036, China.

出版信息

Animals (Basel). 2024 Apr 24;14(9):1285. doi: 10.3390/ani14091285.

Abstract

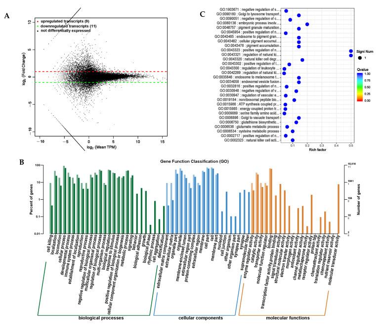
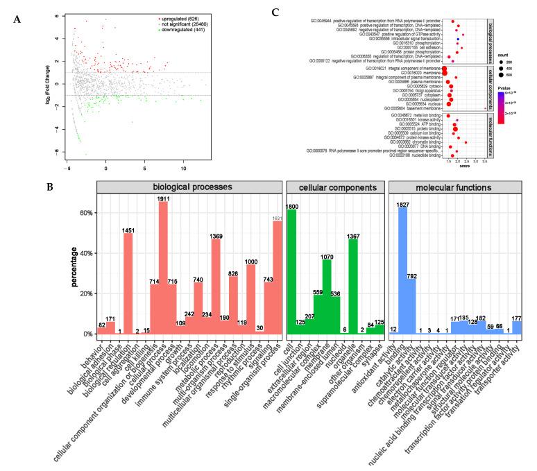
Probiotics have been proven to improve the growth performance of livestock and poultry. The aim of this experiment was to investigate the effects of probiotic supplementation on the growth performance; rumen and intestinal microbiota; rumen fluid, serum, and urine metabolism; and rumen epithelial cell transcriptomics of fattening meat sheep. Twelve Hu sheep were selected and randomly divided into two groups. They were fed a basal diet (CON) or a basal diet supplemented with 1.5 × 10 CFU/g probiotics (PRB). The results show that the average daily weight gain, and volatile fatty acid and serum antioxidant capacity concentrations of the PRB group were significantly higher than those of the CON group ( < 0.05). Compared to the CON group, the thickness of the rumen muscle layer in the PRB group was significantly decreased ( < 0.01); the thickness of the duodenal muscle layer in the fattening sheep was significantly reduced; and the length of the duodenal villi, the thickness of the cecal and rectal mucosal muscle layers, and the thickness of the cecal, colon, and rectal mucosal layers ( < 0.05) were significantly increased. At the genus level, the addition of probiotics altered the composition of the rumen and intestinal microbiota, significantly upregulating the relative abundance of Subdivision5_genera_incertae_sedis and Acinetobacter in the rumen microbiota, and significantly downregulating the relative abundance of , and . The relative abundance of was significantly upregulated in the intestinal microbiota, while the relative abundance of , , and were significantly downregulated ( < 0.05). There were significant differences in the rumen, serum, and urine metabolites between the PRB group and the CON group, with 188, 138, and 104 metabolites ( < 0.05), mainly affecting pathways such as vitamin B2, vitamin B3, vitamin B6, and a series of amino acid metabolisms. The differential genes in the transcriptome sequencing were mainly enriched in protein modification regulation (especially histone modification), immune function regulation, and energy metabolism. Therefore, adding probiotics improved the growth performance of fattening sheep by altering the rumen and intestinal microbiota; the rumen, serum, and urine metabolome; and the transcriptome.

摘要

益生菌已被证明可提高畜禽的生长性能。本实验旨在研究添加益生菌对育肥肉羊生长性能、瘤胃和肠道微生物群、瘤胃液、血清和尿液代谢以及瘤胃上皮细胞转录组学的影响。选取12只湖羊,随机分为两组。分别给它们饲喂基础日粮(CON)或添加1.5×10 CFU/g益生菌的基础日粮(PRB)。结果表明,PRB组的平均日增重、挥发性脂肪酸和血清抗氧化能力浓度均显著高于CON组(P<0.05)。与CON组相比,PRB组瘤胃肌层厚度显著降低(P<0.01);育肥肉羊十二指肠肌层厚度显著减小;十二指肠绒毛长度、盲肠和直肠黏膜肌层厚度以及盲肠、结肠和直肠黏膜层厚度(P<0.05)显著增加。在属水平上,添加益生菌改变了瘤胃和肠道微生物群的组成,显著上调了瘤胃微生物群中Subdivision5_genera_incertae_sedis和不动杆菌属的相对丰度,显著下调了[此处原文缺失相关属名]、[此处原文缺失相关属名]和[此处原文缺失相关属名]的相对丰度。[此处原文缺失相关属名]在肠道微生物群中的相对丰度显著上调,而[此处原文缺失相关属名]、[此处原文缺失相关属名]和[此处原文缺失相关属名]的相对丰度显著下调(P<0.05)。PRB组与CON组在瘤胃、血清和尿液代谢物方面存在显著差异,分别有188、138和104种代谢物(P<0.05),主要影响维生素B2、维生素B3、维生素B6以及一系列氨基酸代谢等途径。转录组测序中的差异基因主要富集在蛋白质修饰调控(尤其是组蛋白修饰)、免疫功能调控和能量代谢方面。因此,添加益生菌通过改变瘤胃和肠道微生物群、瘤胃、血清和尿液代谢组以及转录组来提高育肥肉羊的生长性能。

https://cdn.ncbi.nlm.nih.gov/pmc/blobs/5985/11083020/4f10fe9200e9/animals-14-01285-g001.jpg

文献AI研究员

20分钟写一篇综述,助力文献阅读效率提升50倍。

立即体验

用中文搜PubMed

大模型驱动的PubMed中文搜索引擎

马上搜索

文档翻译

学术文献翻译模型,支持多种主流文档格式。

立即体验