Suppr超能文献

FTO 通过抑制 ACSL3 和 GPX4 使口腔鳞状细胞癌对铁死亡敏感。

FTO Sensitizes Oral Squamous Cell Carcinoma to Ferroptosis via Suppressing ACSL3 and GPX4.

机构信息

Department of Oral and Maxillofacial Surgery, Hospital of Stomatology, Guanghua School of Stomatology, Sun Yat-sen University, 56 Lingyuan Road West, Guangzhou 510055, China.

Guangdong Provincial Key Laboratory of Stomatology, Guanghua School of Stomatology, Sun Yat-sen University, Guangzhou 510080, China.

出版信息

Int J Mol Sci. 2023 Nov 15;24(22):16339. doi: 10.3390/ijms242216339.

Abstract

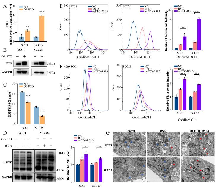
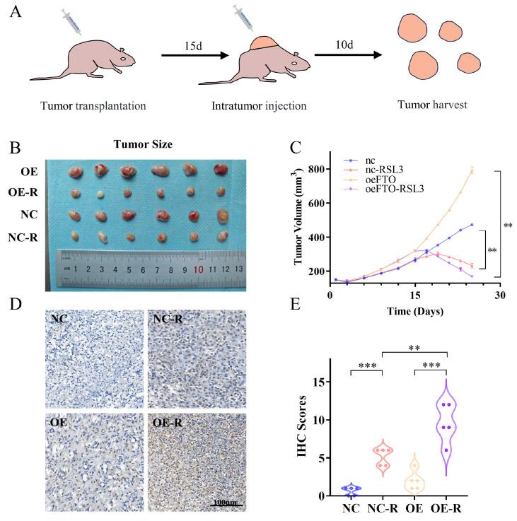
Ferroptosis is a newly established form of regulated cell death characterized by intracellular lipid peroxidation and iron accumulation that may be a promising cancer treatment strategy. However, the function and therapeutic value of ferroptosis in oral squamous cell carcinoma (OSCC) remain inadequately understood. In the present study, we investigated the biological role of the fat mass and obesity-associated gene (FTO) in ferroptosis in the context of OSCC. We found that OSCC had greater potential for ferroptosis, and FTO is associated with ferroptosis. Furthermore, higher FTO expression sensitized OSCC cells to ferroptosis in vitro and in vivo. Mechanistically, FTO suppressed the expression of anti-ferroptotic factors, acyl-CoA synthetase long-chain family member 3 (ACSL3) and glutathione peroxidase 4 (GPX4), by demethylating the mA modification on the mRNA of ACSL3 and GPX4 and decreasing their stability. Taken together, our findings revealed that FTO promotes ferroptosis through ACSL3 and GPX4 regulation. Thus, ferroptosis activation in OSCC with high FTO levels may serve as a potential therapeutic target.

摘要

铁死亡是一种新发现的受调控的细胞死亡方式,其特征为细胞内脂质过氧化和铁积累,可能成为一种有前景的癌症治疗策略。然而,铁死亡在口腔鳞状细胞癌(OSCC)中的功能和治疗价值仍了解不足。在本研究中,我们研究了肥胖相关基因(FTO)在 OSCC 中铁死亡中的生物学作用。我们发现 OSCC 具有更强的铁死亡潜力,并且 FTO 与铁死亡有关。此外,较高的 FTO 表达使 OSCC 细胞在体外和体内对铁死亡更加敏感。从机制上讲,FTO 通过去甲基化 ACSL3 和 GPX4 mRNA 上的 mA 修饰并降低其稳定性,抑制了抗铁死亡因子酰基辅酶 A 合成酶长链家族成员 3(ACSL3)和谷胱甘肽过氧化物酶 4(GPX4)的表达。总之,我们的研究结果表明,FTO 通过 ACSL3 和 GPX4 的调节促进铁死亡。因此,具有高 FTO 水平的 OSCC 中激活铁死亡可能成为一种潜在的治疗靶点。

https://cdn.ncbi.nlm.nih.gov/pmc/blobs/1a39/10671523/4ff25d86aec9/ijms-24-16339-g001.jpg

文献AI研究员

20分钟写一篇综述,助力文献阅读效率提升50倍。

立即体验

用中文搜PubMed

大模型驱动的PubMed中文搜索引擎

马上搜索

文档翻译

学术文献翻译模型,支持多种主流文档格式。

立即体验