Suppr超能文献

IGF2BP3是抑制肺腺癌细胞铁死亡的关键N-甲基腺苷生物靶点。

IGF2BP3 is an essential N-methyladenosine biotarget for suppressing ferroptosis in lung adenocarcinoma cells.

作者信息

Xu Xin, Cui Jiangtao, Wang Hong, Ma Lifang, Zhang Xiao, Guo Wanxin, Xue Xiangfei, Wang Yikun, Qiu Shiyu, Tian Xiaoting, Miao Yayou, Wu Mengyi, Yu Yongchun, Xu Yunhua, Wang Jiayi, Qiao Yongxia

机构信息

Department of Clinical Laboratory, Shanghai Chest Hospital, Shanghai Jiao Tong University School of Medicine, 200030, China.

Shanghai Institute of Thoracic Oncology, Shanghai Chest Hospital, Shanghai Jiao Tong University School of Medicine, 200030, China.

出版信息

Mater Today Bio. 2022 Nov 24;17:100503. doi: 10.1016/j.mtbio.2022.100503. eCollection 2022 Dec 15.

Abstract

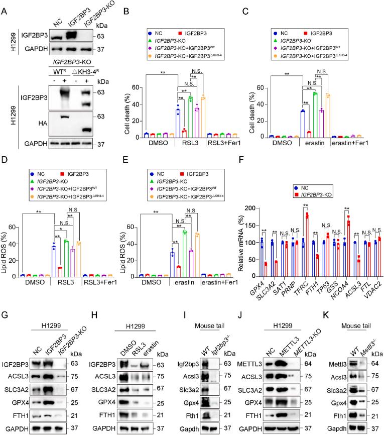
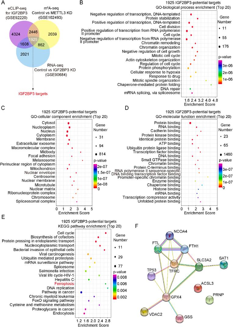
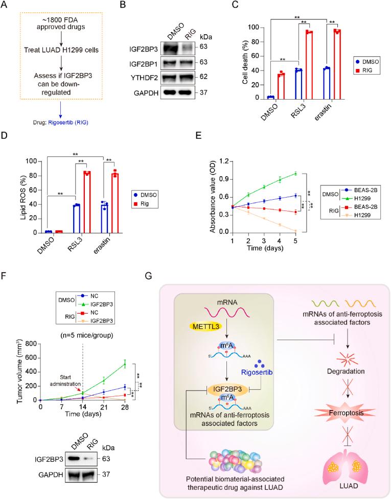
A lack of promising targets leads to poor prognosis in patients with lung adenocarcinoma (LUAD). Therefore, it is urgent to identify novel therapeutic targets. The importance of the N-methyladenosine (mA) RNA modification has been demonstrated in various types of tumors; however, knowledge of mA-related proteins in LUAD is still limited. Here, we found that insulin-like growth factor 2 mRNA binding protein 3 (IGF2BP3), an mA reader protein, is highly expressed in LUAD and associated with poor prognosis. IGF2BP3 desensitizes ferroptosis (a new form of regulated cell death) in a manner dependent on its mA reading domain and binding capacity to mA-methylated mRNAs encoding anti-ferroptotic factors, including but not limited to glutathione peroxidase 4 (GPX4), solute carrier family 3 member 2 (SLC3A2), acyl-CoA synthetase long chain family member 3 (ACSL3), and ferritin heavy chain 1 (FTH1). After IGF2BP3 overexpression, expression levels and mRNA stabilities of these anti-ferroptotic factors were successfully sustained. Notably, significant correlations between SLC3A2, ACSL3, and IGF2BP3 were revealed in clinical LUAD specimens, further establishing the essential role of IGF2BP3 in desensitizing ferroptosis. Inducing ferroptosis has been gradually accepted as an alternative strategy to treat tumors. Thus, IGF2BP3 could be a potential target for the future development of new biomaterial-associated therapeutic anti-tumor drugs.

摘要

在肺腺癌(LUAD)患者中,缺乏有前景的靶点会导致预后不良。因此,迫切需要确定新的治疗靶点。N-甲基腺苷(mA)RNA修饰在各类肿瘤中的重要性已得到证实;然而,关于LUAD中与mA相关蛋白的了解仍然有限。在此,我们发现胰岛素样生长因子2 mRNA结合蛋白3(IGF2BP3),一种mA识别蛋白,在LUAD中高表达且与预后不良相关。IGF2BP3以依赖其mA识别结构域及其与编码抗铁死亡因子(包括但不限于谷胱甘肽过氧化物酶4(GPX4)、溶质载体家族3成员2(SLC3A2)、酰基辅酶A合成酶长链家族成员3(ACSL3)和铁蛋白重链1(FTH1))的mA甲基化mRNA的结合能力的方式,使铁死亡(一种新的程序性细胞死亡形式)脱敏。IGF2BP3过表达后,这些抗铁死亡因子的表达水平和mRNA稳定性得以成功维持。值得注意的是,在临床LUAD标本中发现SLC3A2、ACSL3与IGF2BP3之间存在显著相关性,进一步证实了IGF2BP3在使铁死亡脱敏中的关键作用。诱导铁死亡已逐渐被接受为一种治疗肿瘤的替代策略。因此,IGF2BP3可能成为未来新型生物材料相关治疗性抗肿瘤药物开发的潜在靶点。

https://cdn.ncbi.nlm.nih.gov/pmc/blobs/6909/9707255/a32348f479e7/ga1.jpg

文献AI研究员

20分钟写一篇综述,助力文献阅读效率提升50倍。

立即体验

用中文搜PubMed

大模型驱动的PubMed中文搜索引擎

马上搜索

文档翻译

学术文献翻译模型,支持多种主流文档格式。

立即体验