Suppr超能文献

N6-甲基腺苷(m6A)读蛋白 IGF2BP3 的耗竭通过调节 GPX4 的表达诱导胶质瘤发生铁死亡。

Depletion of the N-Methyladenosine (m6A) reader protein IGF2BP3 induces ferroptosis in glioma by modulating the expression of GPX4.

机构信息

Laboratory of Obstetrics and Gynecology, Affiliated Hospital of Guangdong Medical University, Zhanjiang, Guangdong, 524001, China.

The Marine Biomedical Research Institute, Guangdong Medical University, Zhanjiang, 524023, China.

出版信息

Cell Death Dis. 2024 Mar 1;15(3):181. doi: 10.1038/s41419-024-06486-z.

Abstract

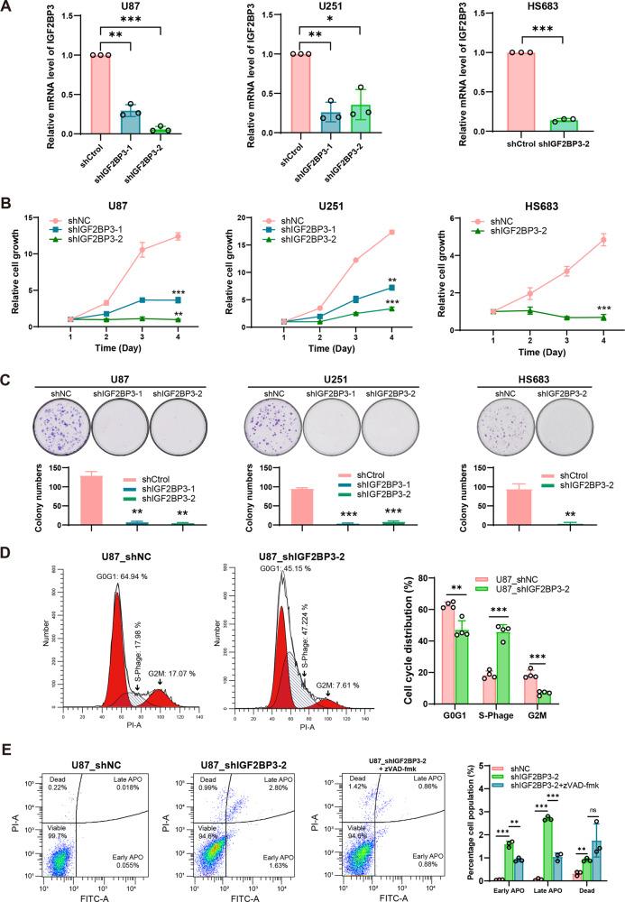
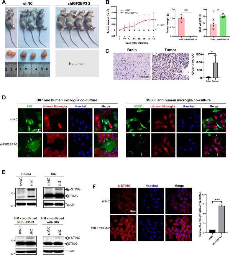
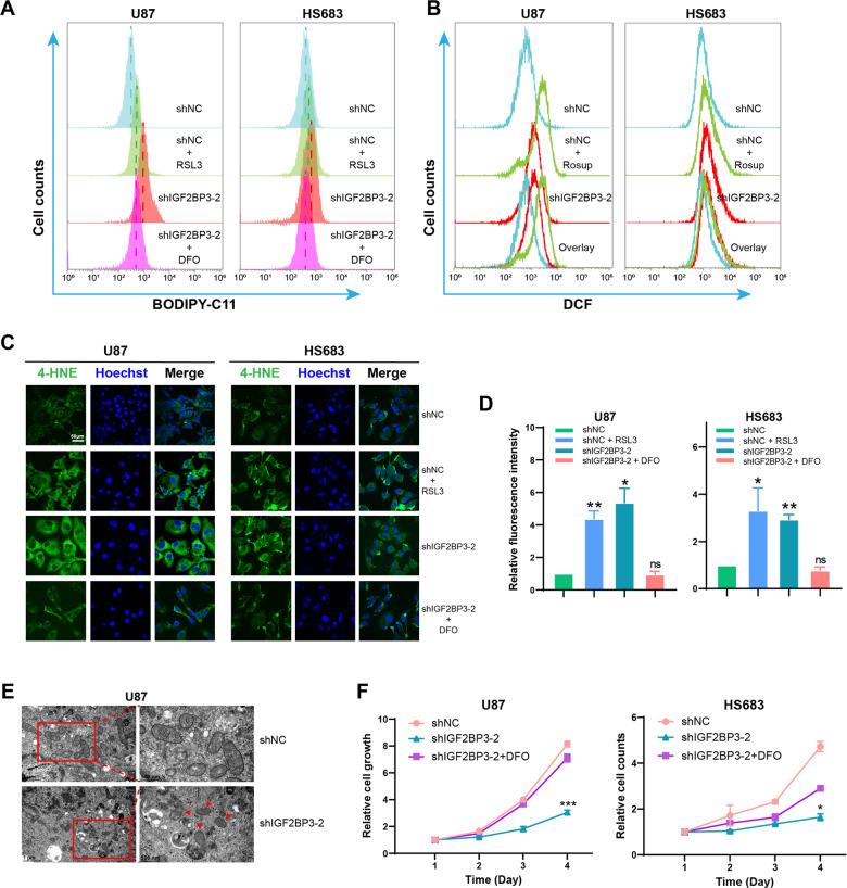
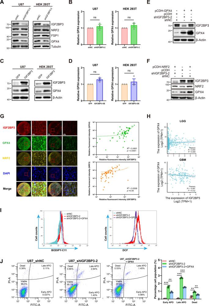
Emerging evidence highlights the multifaceted contributions of m6A modifications to glioma. IGF2BP3, a m6A modification reader protein, plays a crucial role in post-transcriptional gene regulation. Though several studies have identified IGF2BP3 as a poor prognostic marker in glioma, the underlying mechanism remains unclear. In this study, we demonstrated that IGF2BP3 knockdown is detrimental to cell growth and survival in glioma cells. Notably, we discovered that IGF2BP3 regulated ferroptosis by modulating the protein expression level of GPX4 through direct binding to a specific motif on GPX4 mRNA. Strikingly, the m6A modification at this motif was found to be critical for GPX4 mRNA stability and translation. Furthermore, IGF2BP3 knockdown glioma cells were incapable of forming tumors in a mouse xenograft model and were more susceptible to phagocytosis by microglia. Our findings shed light on an unrecognized regulatory function of IGF2BP3 in ferroptosis. The identification of a critical m6A site within the GPX4 transcript elucidates the significance of post-transcriptional control in ferroptosis.

摘要

新兴证据强调了 m6A 修饰在神经胶质瘤中的多方面作用。IGF2BP3 是一种 m6A 修饰读取蛋白,在转录后基因调控中发挥关键作用。尽管有几项研究已经确定 IGF2BP3 是神经胶质瘤的不良预后标志物,但潜在机制尚不清楚。在这项研究中,我们证明了 IGF2BP3 敲低对神经胶质瘤细胞的生长和存活有害。值得注意的是,我们发现 IGF2BP3 通过直接结合 GPX4 mRNA 上的特定基序来调节 GPX4 蛋白的表达水平来调节铁死亡。引人注目的是,发现该基序上的 m6A 修饰对于 GPX4 mRNA 的稳定性和翻译至关重要。此外,IGF2BP3 敲低的神经胶质瘤细胞在小鼠异种移植模型中无法形成肿瘤,并且更容易被小胶质细胞吞噬。我们的研究结果揭示了 IGF2BP3 在铁死亡中未被认识到的调节功能。鉴定 GPX4 转录本内的关键 m6A 位点阐明了转录后控制在铁死亡中的重要性。

https://cdn.ncbi.nlm.nih.gov/pmc/blobs/d25b/10907351/52834f53f265/41419_2024_6486_Fig1_HTML.jpg

文献AI研究员

20分钟写一篇综述,助力文献阅读效率提升50倍。

立即体验

用中文搜PubMed

大模型驱动的PubMed中文搜索引擎

马上搜索

文档翻译

学术文献翻译模型,支持多种主流文档格式。

立即体验