Suppr超能文献

过氧化物酶1调节口腔鳞状细胞癌中焦亡与自噬之间的串扰,从而产生潜在的促生存作用。

Peroxiredoxin 1 regulates crosstalk between pyroptosis and autophagy in oral squamous cell carcinoma leading to a potential pro-survival.

作者信息

Ye Meilin, Liu Ting, Liu Shanshan, Tang Rong, Liu Hongrui, Zhang Fan, Luo Shenglei, Li Minqi

机构信息

Department of Bone Metabolism, School and Hospital of Stomatology, Cheeloo College of Medicine, Shandong University & Shandong Key Laboratory of Oral Tissue Regeneration & Shandong Engineering Research Center of Dental Materials and Oral Tissue Regeneration & Shandong Provincial Clinical Research Center for Oral Diseases, Jinan, China.

Center of Osteoporosis and Bone Mineral Research, Shandong University, Jinan, China.

出版信息

Cell Death Discov. 2023 Nov 25;9(1):425. doi: 10.1038/s41420-023-01720-7.

Abstract

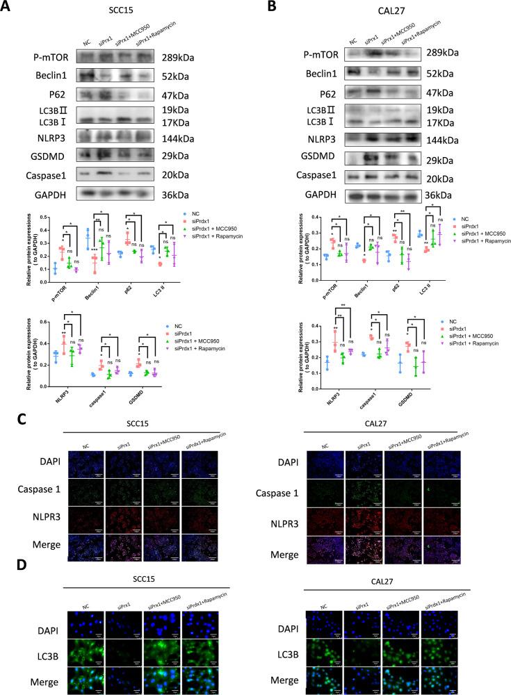
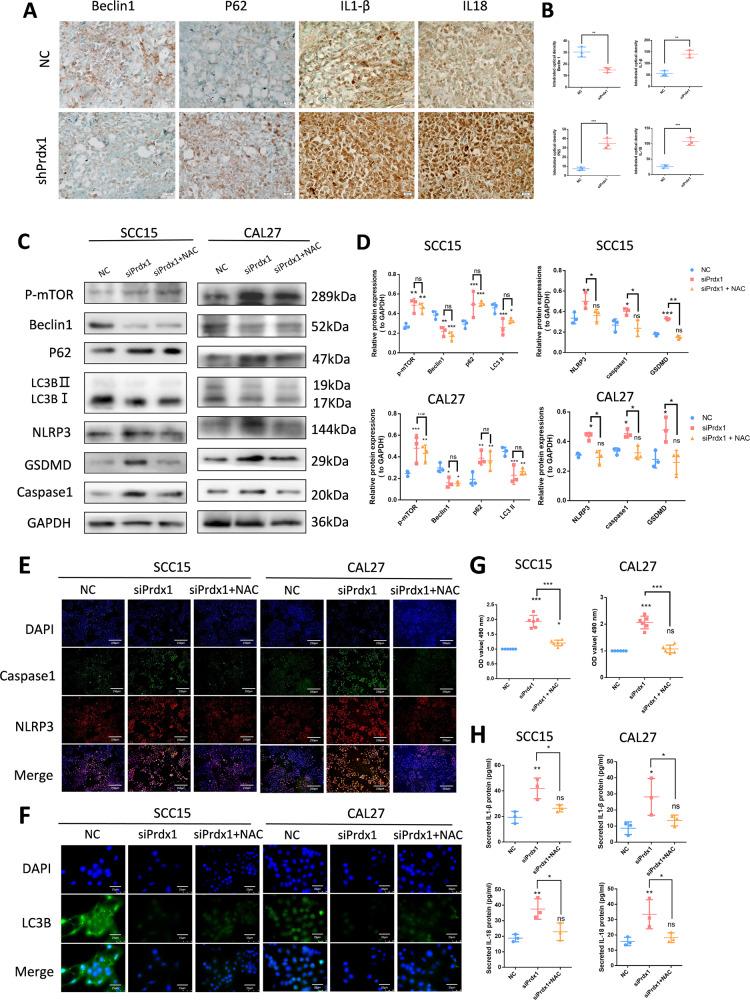
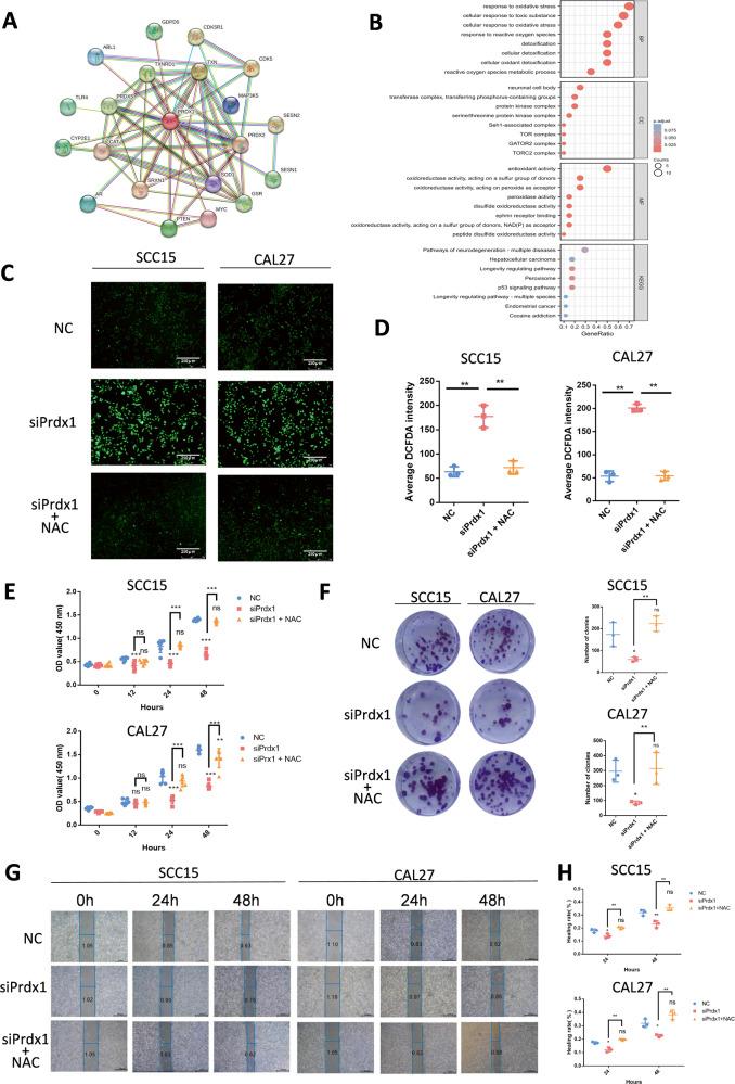
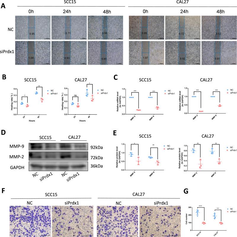
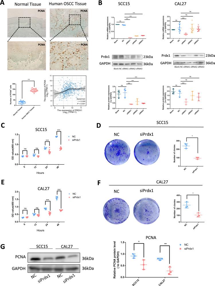
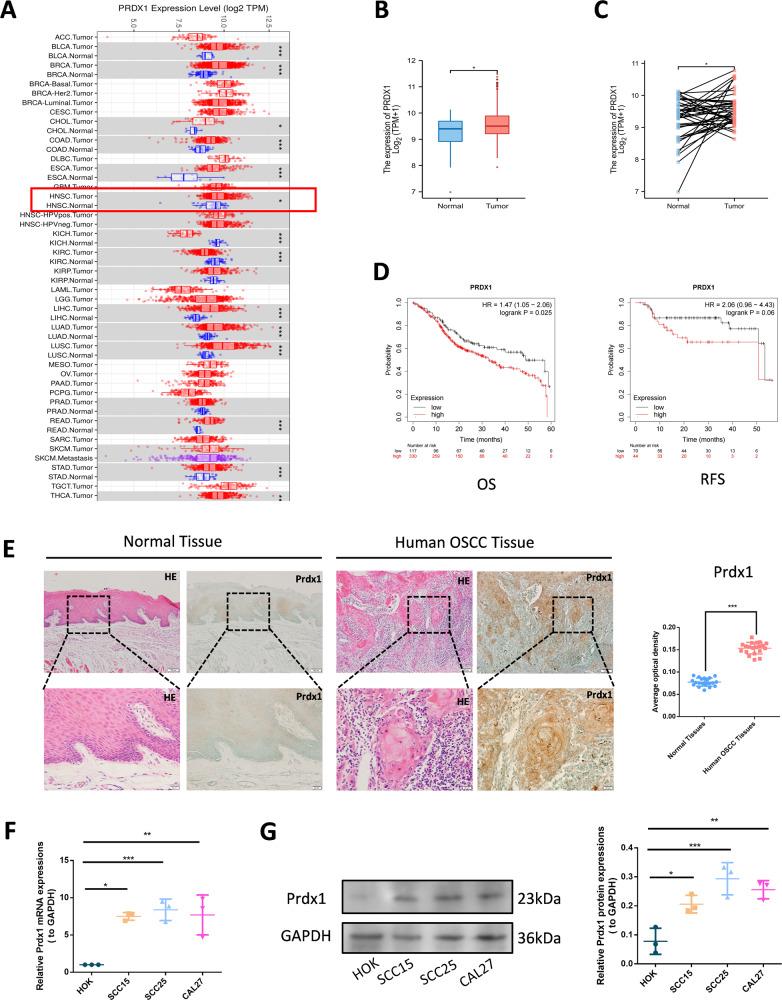
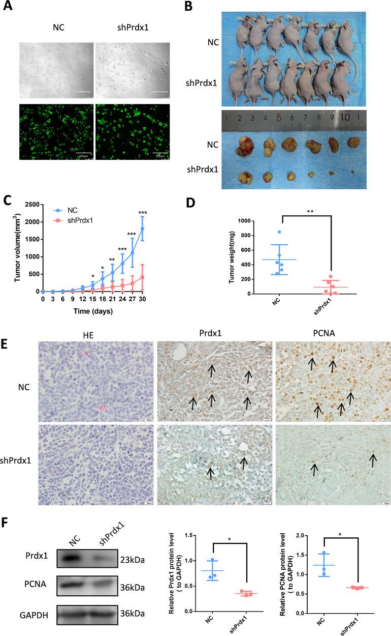
Peroxiredoxin 1 (Prdx1), a vital antioxidant enzyme, has been proven to play an important role in the occurrence and development of cancers, but its effects on oral squamous cell carcinoma (OSCC) remain unclear. Here, we performed bioinformatics analysis and immunohistochemical (IHC) staining to confirm that Prdx1 was higher in OSCC tissues than in normal tissues. Consistently, RT-PCR and Western blot showed elevated Prdx1 expression in OSCC cell lines compared to human oral keratinocytes (HOK), which could be knockdown by small interfering RNA (siRNA) and Lentiviral vector delivery of short hairpin RNA (shRNA). Prdx1 silencing significantly blocked OSCC cell proliferation and metastasis, as evidenced by the CCK8, colony formation, in vivo tumorigenesis experiment, wound healing, transwell assays, and changes in migration-related factors. siPrdx1 transfection increased intracellular reactive oxygen species (ROS) levels and provoked pyroptosis, proved by the upregulation of pyroptotic factors and LDH release. Prdx1 silencing ROS-independently blocked autophagy. Mature autophagosome failed to form in the siPrdx1 group. Up-regulated autophagy limited pyroptosis triggered by Prdx1 deficiency, and down-regulated pyroptosis partly reversed siPrdx1-induced autophagy defect. Collectively, Prdx1 regulated pyroptosis in a ROS-dependent way and modulated autophagy in a ROS-independent way, involving the crosstalk between pyroptosis and autophagy.

摘要

过氧化物酶1(Prdx1)是一种重要的抗氧化酶,已被证明在癌症的发生和发展中起重要作用,但其对口腔鳞状细胞癌(OSCC)的影响仍不清楚。在此,我们进行了生物信息学分析和免疫组织化学(IHC)染色,以证实Prdx1在OSCC组织中高于正常组织。同样,RT-PCR和蛋白质印迹显示,与人口腔角质形成细胞(HOK)相比,OSCC细胞系中Prdx1表达升高,这可以通过小干扰RNA(siRNA)和短发夹RNA(shRNA)的慢病毒载体递送进行敲低。Prdx1沉默显著阻断了OSCC细胞的增殖和转移,CCK8、集落形成、体内肿瘤发生实验、伤口愈合、transwell实验以及迁移相关因子的变化证明了这一点。siPrdx1转染增加了细胞内活性氧(ROS)水平并引发了焦亡,焦亡因子的上调和乳酸脱氢酶的释放证明了这一点。Prdx1沉默以不依赖ROS的方式阻断自噬。在siPrdx1组中未能形成成熟的自噬体。上调的自噬限制了由Prdx1缺乏引发的焦亡,而下调的焦亡部分逆转了siPrdx1诱导的自噬缺陷。总的来说,Prdx1以依赖ROS的方式调节焦亡,并以不依赖ROS的方式调节自噬,涉及焦亡和自噬之间的相互作用。

https://cdn.ncbi.nlm.nih.gov/pmc/blobs/7b53/10676359/67d6eb3dfa42/41420_2023_1720_Fig1_HTML.jpg

文献AI研究员

20分钟写一篇综述,助力文献阅读效率提升50倍。

立即体验

用中文搜PubMed

大模型驱动的PubMed中文搜索引擎

马上搜索

文档翻译

学术文献翻译模型,支持多种主流文档格式。

立即体验