Suppr超能文献

与PRDX1相关的恶性特征与EGFR突变型肺腺癌的奥希替尼敏感性相关。

Malignant features related PRDX1 associated with osimertinib sensitivity of EGFR-mutant lung adenocarcinoma.

作者信息

Jiang Wenying, Wang Maonan, Yu Xiaoqian, Liu Guoqian, He Xiaoyun, Mei Cheng, Ou Chunlin

机构信息

Department of Pathology, Xiangya Hospital, Central South University, Changsha 410008, Hunan, China.

Department of Pathology, Xiangya Hospital, School of Basic Medical Sciences, Central South University, Changsha 410000, Hunan, China.

出版信息

Int J Med Sci. 2025 Mar 31;22(9):2040-2058. doi: 10.7150/ijms.107255. eCollection 2025.

Abstract

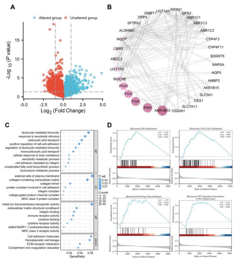
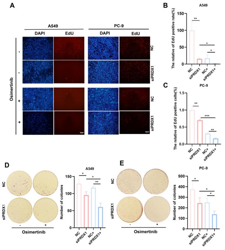
The peroxiredoxin (PRDX) family, also known as the peroxidase family, consists of six members that participate in a variety of essential bio-processes in carcinogenesis. However, their molecular role in lung adenocarcinoma (LUAD) has not been systematically explored. Using bioinformatic tools, we systematically analyzed the expression, prognostic value and drug sensitivity of the PRDX gene family members in LUAD. Quantitative real-time polymerase chain reaction (qRT-PCR) was performed to verify the expression of PRDX1 in both LUAD tissues and cells. Cell Counting Kit-8 (CCK-8) assay was applied to detect the half-maximal inhibitory concentration (IC) of osimertinib in LUAD. A series of cellular drug assays, including 5-Ethynyl-2'-deoxyuridine (EdU), colony formation, and apoptosis assays, were performed to explore the correlation of PRDX1 with epidermal growth factor receptor-tyrosine kinase inhibitor (EGFR-TKI) sensitivity by using EGFR-mutant and wild-type LUAD cell lines. Among all the PRDX family members, PRDX1 has a promising prognostic value and is associated with EGFR mutations, as verified by experiments conducted on collected LUAD specimens. In addition, pathway enrichment analysis suggested that PRDX1 expression positively correlated with DNA repair, which is often considered to be inextricably linked to drug resistance in tumor cells. Thus, we validated the correlation between PRDX1 and EGFR-TKI sensitivity through a series of experiments and found that PRDX1 inhibition along with osimertinib treatment resulted in synergistic inhibition of tumor growth. Moreover, we found that PRDX1 was negatively correlated with the immune infiltration of dendritic cells (DCs) in the tumor microenvironment (TME) of LUAD, further suggesting an oncogenic role of PRDX1. This study demonstrates that high PRDX1 expression could be a potential diagnostic and prognostic marker of LUAD, and the strategy of PRDX1 knockdown provides new insights into improving the therapeutic sensitivity of EGFR-TKI in patients with LUAD.

摘要

过氧化物酶家族(PRDX),也称为过氧化物酶家族,由六个成员组成,它们参与致癌过程中的各种重要生物过程。然而,它们在肺腺癌(LUAD)中的分子作用尚未得到系统研究。我们使用生物信息学工具,系统分析了PRDX基因家族成员在LUAD中的表达、预后价值和药物敏感性。通过定量实时聚合酶链反应(qRT-PCR)验证PRDX1在LUAD组织和细胞中的表达。应用细胞计数试剂盒-8(CCK-8)检测奥希替尼在LUAD中的半数抑制浓度(IC)。通过一系列细胞药物实验,包括5-乙炔基-2'-脱氧尿苷(EdU)、集落形成和凋亡实验,利用表皮生长因子受体-酪氨酸激酶抑制剂(EGFR-TKI)敏感的EGFR突变型和野生型LUAD细胞系,探讨PRDX1与EGFR-TKI敏感性的相关性。在所有PRDX家族成员中,PRDX1具有良好的预后价值,并且与EGFR突变相关,这在收集的LUAD标本实验中得到了验证。此外,通路富集分析表明PRDX1表达与DNA修复呈正相关,而DNA修复通常被认为与肿瘤细胞的耐药性密切相关。因此,我们通过一系列实验验证了PRDX1与EGFR-TKI敏感性之间的相关性,发现PRDX1抑制与奥希替尼治疗联合可协同抑制肿瘤生长。此外,我们发现PRDX1与LUAD肿瘤微环境(TME)中树突状细胞(DC)的免疫浸润呈负相关,进一步表明PRDX1具有致癌作用。本研究表明,PRDX1高表达可能是LUAD的潜在诊断和预后标志物,PRDX1敲低策略为提高LUAD患者对EGFR-TKI的治疗敏感性提供了新的见解。

https://cdn.ncbi.nlm.nih.gov/pmc/blobs/24fb/12035832/7c34db89365a/ijmsv22p2040g001.jpg

文献AI研究员

20分钟写一篇综述,助力文献阅读效率提升50倍。

立即体验

用中文搜PubMed

大模型驱动的PubMed中文搜索引擎

马上搜索

文档翻译

学术文献翻译模型,支持多种主流文档格式。

立即体验