Suppr超能文献

奥希替尼和阿美替尼耐药细胞系耐药机制的比较与分析

Comparison and Analysis of the Drug-Resistance Mechanism of Osimertinib- and Almonertinib-Resistant Cell Lines.

作者信息

Zheng Chuangjie, Ren Yingfang, Wang Ke, Chen Xinrong, Tao Jiahao, Zhang Cuifen, Liu Zeyu, Sun Lingling, Zhai Linzhu

机构信息

Cancer Center, The First Affiliated Hospital of Guangzhou University of Chinese Medicine 510405, Guangzhou, Guangdong, China.

Lingnan Medical Research Center, Guangzhou University of Chinese Medicine, Guangzhou, Guangdong, China.

出版信息

Anal Cell Pathol (Amst). 2025 Mar 10;2025:5578693. doi: 10.1155/ancp/5578693. eCollection 2025.

Abstract

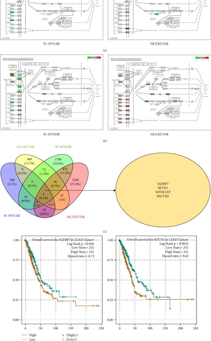
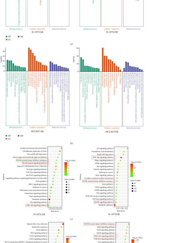
Non-small-cell lung cancer remains the leading cause of cancer-related deaths globally, and epidermal growth factor receptor mutations have been identified as crucial drivers of the disease. Encouragingly, epidermal growth factor receptor tyrosine kinase inhibitors have demonstrated promising clinical outcomes. Nonetheless, the emergence of resistance to third-generation EGFR-TKIs like osimertinib and almonertinib is an inevitable challenge. In this study, we generated almonertinib-resistant cell lines from H-1975 and HCC827 lung cancer cell lines. We utilized various assays, including cell proliferation assays, hematoxylin and eosin staining, and cell cycle assays, to investigate the characteristics of drug-resistant cells. Additionally, we performed RNA transcriptome sequencing to identify differentially expressed genes (DEGs) in almonertinib-resistant cells. To further expand our analysis, we obtained sequencing data of osimertinib-resistant cells from the Gene Expression Omnibus (GEO) dataset and identified DEGs in these cells. We performed Gene Ontology (GO) and Kyoto Encyclopedia of Genes and Genomes (KEGG) analyses to assess the biological functions and signaling mechanisms associated with DEGs. Furthermore, the survival prognosis and immune cell infiltration of common differentially expressed genes (co-DEGs) in osimertinib-and almonertinib-resistant cells were analyzed, and the expression of a co-DEG () was verified through quantitative reverse transcriptase polymerase chain reaction (qPCR) and western blotting (WB) assays. Gene knockdown plasmids were constructed for cell transfection, and the invasive ability of resistant cells was assessed using a Transwell assay following the knockdown of . Experimental cell counting kit-8 cytotoxicity studies revealed intriguing findings regarding drug resistance in lung cancer cells. Specifically, the IC values and resistance factors of H-1975 and HCC827 cells were found to be 1.9 nM and 833.58 and 2.2 nM and 631.95, respectively. In addition to these quantitative results, comparative observations of the cell morphology and cell cycle revealed significant alterations in drug-resistant cells. Transcriptome sequencing analysis identified 220 DEGs between H-1975 and H-1975/AR and 736 DEGs between HCC827 and HCC827/AR. Interestingly, screening of overlapping DEGs with osimertinib-resistant cells in the GEO database identified some common genes, such as and , which were found to be associated with the improved prognosis of non-small-cell lung cancer by survival analysis. Furthermore, GO analysis and KEGG pathway enrichment analysis revealed different pathway changes in different drug-resistant cells. Survival analysis indicated that a higher expression of co-DEGs (, ) was associated with a more favorable prognosis. Furthermore, expression is strongly associated with infiltration levels of CD8+ T cells, Tregs, and macrophage cells in lung adenocarcinoma. Molecular biology experiments confirmed that the mRNA and protein expression level of were over-expressed in almonertinib-resistance cells. H-1975/AR cells were transfected with si-, and the results of transfection were verified at the mRNA and protein levels. After knocking down gene expression, the IC of the cells was 0.3 ± 0.02 µM, which was significantly lower than that of untransfected cells. Additionally, the invasion of cells in the knockdown group was repressed. These findings indicated that almonertinib and osimertinib exhibited distinct resistance mechanisms in vitro, underscoring the need for tailored treatment approaches.

摘要

非小细胞肺癌仍然是全球癌症相关死亡的主要原因,表皮生长因子受体(EGFR)突变已被确定为该疾病的关键驱动因素。令人鼓舞的是,表皮生长因子受体酪氨酸激酶抑制剂已显示出有前景的临床疗效。尽管如此,对第三代EGFR-TKIs(如奥希替尼和阿美替尼)产生耐药性是一个不可避免的挑战。在本研究中,我们从H-1975和HCC827肺癌细胞系中构建了阿美替尼耐药细胞系。我们利用了各种检测方法,包括细胞增殖检测、苏木精和伊红染色以及细胞周期检测,来研究耐药细胞的特征。此外,我们进行了RNA转录组测序,以鉴定阿美替尼耐药细胞中差异表达的基因(DEGs)。为了进一步扩展我们的分析,我们从基因表达综合数据库(GEO)数据集中获取了奥希替尼耐药细胞的测序数据,并鉴定了这些细胞中的DEGs。我们进行了基因本体论(GO)和京都基因与基因组百科全书(KEGG)分析,以评估与DEGs相关的生物学功能和信号传导机制。此外,分析了奥希替尼和阿美替尼耐药细胞中共同差异表达基因(co-DEGs)的生存预后和免疫细胞浸润情况,并通过定量逆转录聚合酶链反应(qPCR)和蛋白质免疫印迹(WB)检测验证了一个co-DEG( )的表达。构建了基因敲低质粒用于细胞转染,并在敲低 后使用Transwell检测评估耐药细胞的侵袭能力。实验性细胞计数试剂盒-8细胞毒性研究揭示了关于肺癌细胞耐药性的有趣发现。具体而言,发现H-1975和HCC827细胞的IC值和耐药因子分别为1.9 nM和833.58以及2.2 nM和631.95。除了这些定量结果外,对细胞形态和细胞周期的比较观察显示耐药细胞有显著改变。转录组测序分析确定了H-1975与H-1975/AR之间有220个DEGs,HCC827与HCC827/AR之间有736个DEGs。有趣的是,在GEO数据库中筛选与奥希替尼耐药细胞重叠的DEGs时,发现了一些共同基因,如 和 ,生存分析发现它们与非小细胞肺癌的预后改善相关。此外,GO分析和KEGG通路富集分析揭示了不同耐药细胞中不同的通路变化。生存分析表明,co-DEGs( , )的高表达与更有利的预后相关。此外, 的表达与肺腺癌中CD8 + T细胞、调节性T细胞和巨噬细胞的浸润水平密切相关。分子生物学实验证实, 在阿美替尼耐药细胞中的mRNA和蛋白质表达水平均上调。用si-转染H-1975/AR细胞,并在mRNA和蛋白质水平验证转染结果。敲低基因表达后,细胞的IC为0.3±0.02 μM,明显低于未转染细胞。此外,敲低组细胞的侵袭受到抑制。这些发现表明,阿美替尼和奥希替尼在体外表现出不同的耐药机制,强调了需要定制治疗方法。

https://cdn.ncbi.nlm.nih.gov/pmc/blobs/0464/11991788/e2cff29cc660/ACP2025-5578693.001.jpg

文献AI研究员

20分钟写一篇综述,助力文献阅读效率提升50倍。

立即体验

用中文搜PubMed

大模型驱动的PubMed中文搜索引擎

马上搜索

文档翻译

学术文献翻译模型,支持多种主流文档格式。

立即体验