Suppr超能文献

基于生物信息学分析鉴定黑色素瘤转移的核心基因和通路。

Identification of Core Genes and Pathways in Melanoma Metastasis via Bioinformatics Analysis.

机构信息

Key Laboratory of Prevention and Treatment of Cardiovascular and Cerebrovascular Diseases, Ministry of Education, Gannan Medical University, Ganzhou 341000, China.

Key Laboratory of Biomaterials and Bio-Fabrication in Tissue Engineering of Jiangxi Province, Ganzhou 341000, China.

出版信息

Int J Mol Sci. 2022 Jan 12;23(2):794. doi: 10.3390/ijms23020794.

Abstract

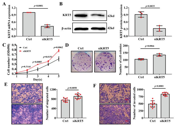
Metastasis is the leading cause of melanoma-related mortality. Current therapies are rarely curative for metastatic melanoma, revealing the urgent need to identify more effective preventive and therapeutic targets. This study aimed to screen the core genes and molecular mechanisms related to melanoma metastasis. A gene expression profile, GSE8401, including 31 primary melanoma and 52 metastatic melanoma clinical samples, was downloaded from the Gene Expression Omnibus (GEO) database. The differentially expressed genes (DEGs) between melanoma metastases and primary melanoma were screened using GEO2R tool. Gene ontology (GO) and Kyoto Encyclopedia of Genes and Genome (KEGG) analyses of DEGs were performed using the Database for Annotation Visualization and Integrated Discovery (DAVID). The Search Tool for the Retrieval of Interacting Genes (STRING) and Cytoscape with Molecular Complex Detection (MCODE) plug-in tools were utilized to detect the protein-protein interaction (PPI) network among DEGs. The top 10 genes with the highest degrees of the PPI network were defined as hub genes. In the results, 425 DEGs, including 60 upregulated genes and 365 downregulated genes, were identified. The upregulated genes were enriched in ECM-receptor interactions and the regulation of actin cytoskeleton, while 365 downregulated genes were enriched in amoebiasis, melanogenesis, and ECM-receptor interactions. The defined hub genes included , , , , , , , , , and . In addition, the mRNA and protein levels of the hub genes during melanoma metastasis were verified in the TCGA database and paired post- and premetastatic melanoma cells, respectively. Finally, -specific siRNAs were utilized to reduce the expression in melanoma A375 cells. An MTT assay and a colony formation assay showed that knockdown significantly promoted the proliferation of A375 cells. A Transwell assay further suggested that knockdown significantly increased the cell migration and cell invasion of A375 cells. This bioinformatics study provided a deeper understanding of the molecular mechanisms of melanoma metastasis. The in vitro experiments showed that played the inhibitory effects on melanoma metastasis. Therefore, may serve important roles in melanoma metastasis.

摘要

转移是导致黑色素瘤相关死亡的主要原因。目前的治疗方法很少对转移性黑色素瘤有治愈作用,这表明迫切需要确定更有效的预防和治疗靶点。本研究旨在筛选与黑色素瘤转移相关的核心基因和分子机制。从基因表达综合数据库(GEO)下载了一个基因表达谱,GSE8401,其中包括 31 个原发性黑色素瘤和 52 个转移性黑色素瘤临床样本。使用 GEO2R 工具筛选黑色素瘤转移和原发性黑色素瘤之间的差异表达基因(DEGs)。使用数据库注释可视化和综合发现(DAVID)对 DEGs 进行基因本体论(GO)和京都基因与基因组百科全书(KEGG)分析。使用搜索工具检索相互作用基因(STRING)和 Cytoscape 与分子复合物检测(MCODE)插件工具检测 DEGs 之间的蛋白质-蛋白质相互作用(PPI)网络。将 PPI 网络中具有最高度数的前 10 个基因定义为枢纽基因。结果确定了 425 个 DEGs,包括 60 个上调基因和 365 个下调基因。上调基因富集在 ECM-受体相互作用和肌动蛋白细胞骨架的调节中,而 365 个下调基因富集在变形虫病、黑色素生成和 ECM-受体相互作用中。定义的枢纽基因包括 COL1A1、COL5A1、COL6A3、COL6A2、ITGA5、ITGB1、FN1、SERPINE1、MMP9 和 MMP2。此外,在 TCGA 数据库和配对的后转移和前转移黑色素瘤细胞中分别验证了黑色素瘤转移过程中枢纽基因的 mRNA 和蛋白水平。最后,用 -特异性 siRNA 降低黑色素瘤 A375 细胞中的 表达。MTT 检测和集落形成实验表明, 敲低显著促进了 A375 细胞的增殖。Transwell 实验进一步表明, 敲低显著增加了 A375 细胞的迁移和侵袭。这项生物信息学研究提供了对黑色素瘤转移分子机制的更深入了解。体外实验表明, 对黑色素瘤转移具有抑制作用。因此, 可能在黑色素瘤转移中发挥重要作用。

https://cdn.ncbi.nlm.nih.gov/pmc/blobs/10b9/8775799/d38ecff82fa9/ijms-23-00794-g001.jpg

文献AI研究员

20分钟写一篇综述,助力文献阅读效率提升50倍。

立即体验

用中文搜PubMed

大模型驱动的PubMed中文搜索引擎

马上搜索

文档翻译

学术文献翻译模型,支持多种主流文档格式。

立即体验