Suppr超能文献

基因编码的磷脂甲基转移酶的功能、转录组学和脂质组学研究。

Functional, transcriptomic, and lipidomic studies of the gene encoding a phospholipid methyltransferase in .

机构信息

Institute for Cultural Heritage and History of Science and Technology, University of Science and Technology Beijing , Beijing, China.

Department of Microbiology, College of Life Sciences, Nankai University , Tianjin, China.

出版信息

Microbiol Spectr. 2024 Jan 11;12(1):e0216823. doi: 10.1128/spectrum.02168-23. Epub 2023 Nov 27.

Abstract

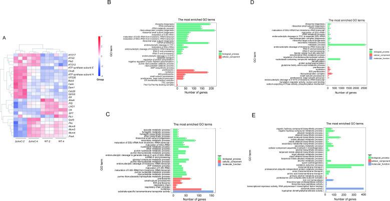
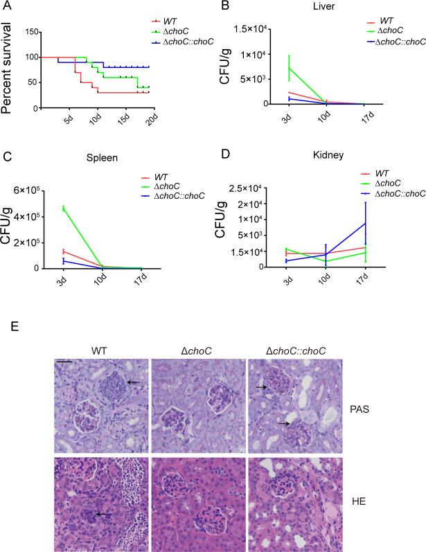
This study explored the phospholipid metabolic pathway in and its relationship with fungal growth, metabolism, and pathogenicity. ChoC, based on its critical roles in many aspects of the fungus and relatively conserved characteristics in filamentous fungi with low similarity with mammalian ones, can be a novel target of new antifungal drugs.

摘要

本研究探讨了 中的磷脂代谢途径及其与真菌生长、代谢和致病性的关系。ChoC 基于其在真菌的许多方面的关键作用以及在丝状真菌中相对保守的特征,与哺乳动物的相似度较低,因此可以成为新型抗真菌药物的新靶标。

https://cdn.ncbi.nlm.nih.gov/pmc/blobs/588c/10783049/ee51446c6ee6/spectrum.02168-23.f001.jpg

文献AI研究员

20分钟写一篇综述,助力文献阅读效率提升50倍。

立即体验

用中文搜PubMed

大模型驱动的PubMed中文搜索引擎

马上搜索

文档翻译

学术文献翻译模型,支持多种主流文档格式。

立即体验