Suppr超能文献

一个异质表达的基因家族调节 的生物膜结构和低氧生长。

A Heterogeneously Expressed Gene Family Modulates the Biofilm Architecture and Hypoxic Growth of .

机构信息

Department of Microbiology and Immunology, Geisel School of Medicine at Dartmouth, Hanover, New Hampshire, USA.

Department of Microbiology and Plant Pathology and Institute for Integrative Genome Biology, University of California-Riverside, Riverside, California, USA.

出版信息

mBio. 2021 Feb 16;12(1):e03579-20. doi: 10.1128/mBio.03579-20.

Abstract

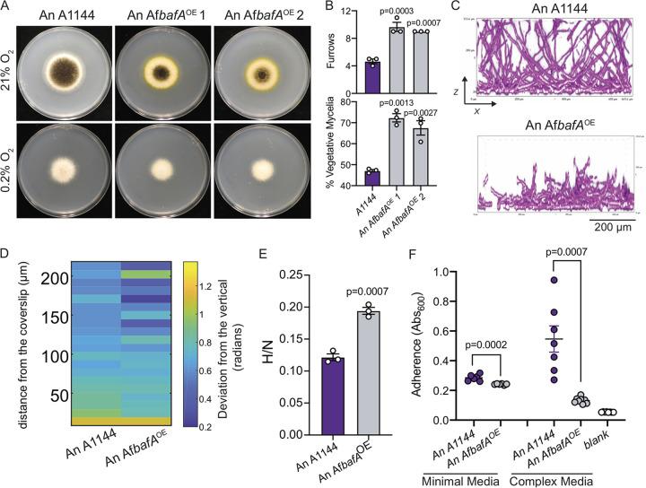
The genus encompasses human pathogens such as and industrial powerhouses such as In both cases, biofilms have consequences for infection outcomes and yields of economically important products. However, the molecular components influencing filamentous fungal biofilm development, structure, and function remain ill defined. Macroscopic colony morphology is an indicator of underlying biofilm architecture and fungal physiology. A hypoxia-locked colony morphotype of has abundant colony furrows that coincide with a reduction in vertically oriented hyphae within biofilms and increased low oxygen growth and virulence. Investigation of this morphotype has led to the identification of the causative gene, (), a small cryptic open reading frame within a subtelomeric gene cluster. BafA is sufficient to induce the hypoxia-locked colony morphology and biofilm architecture in Analysis across a large population of isolates identified a larger family of genes, all of which have the capacity to modulate hyphal architecture, biofilm development, and hypoxic growth. Furthermore, introduction of into is sufficient to generate the hypoxia-locked colony morphology, biofilm architecture, and increased hypoxic growth. Together, these data indicate the potential broad impacts of this previously uncharacterized family of small genes to modulate biofilm architecture and function in clinical and industrial settings. The manipulation of microbial biofilms in industrial and clinical applications remains a difficult task. The problem is particularly acute with regard to filamentous fungal biofilms for which molecular mechanisms of biofilm formation, maintenance, and function are only just being elucidated. Here, we describe a family of small genes heterogeneously expressed across strains that are capable of modifying colony biofilm morphology and microscopic hyphal architecture. Specifically, these genes are implicated in the formation of a hypoxia-locked colony morphotype that is associated with increased virulence of Synthetic introduction of these gene family members, here referred to as biofilm architecture factors, in both and additionally modulates low oxygen growth and surface adherence. Thus, these genes are candidates for genetic manipulation of biofilm development in aspergilli.

摘要

该属包括人类病原体如 和工业强国如 。在这两种情况下,生物膜都会对感染结果和经济上重要产品的产量产生影响。然而,影响丝状真菌生物膜发育、结构和功能的分子成分仍未得到明确界定。宏观菌落形态是底层生物膜结构和真菌生理学的一个指标。 的一种缺氧锁定的菌落形态具有丰富的菌落沟,与生物膜中垂直取向的菌丝减少以及低氧生长和毒力增加相一致。对这种形态的研究导致了致病基因的鉴定,(),一个位于端粒基因簇内的小隐性开放阅读框。BafA 足以诱导 中的缺氧锁定的菌落形态和生物膜结构。对大量 分离株的分析确定了一个更大的 基因家族,所有这些基因都有调节菌丝结构、生物膜发育和低氧生长的能力。此外,将 引入 足以产生缺氧锁定的菌落形态、生物膜结构和增加的低氧生长。总之,这些数据表明,这个以前未被描述的小基因家族具有广泛的潜力,可以调节临床和工业环境中的生物膜结构和功能。在工业和临床应用中,微生物生物膜的操纵仍然是一个困难的任务。对于丝状真菌生物膜来说,这个问题尤其严重,因为丝状真菌生物膜的形成、维持和功能的分子机制才刚刚被阐明。在这里,我们描述了一个在 菌株中不均匀表达的小基因家族,这些基因能够修饰菌落生物膜形态和微观菌丝结构。具体来说,这些基因与 形成一种缺氧锁定的菌落形态有关,这种形态与毒力增加有关。在 和 中,这些基因家族成员的合成引入,这里称为生物膜结构因子,还可以调节低氧生长和表面附着。因此,这些基因是曲霉生物膜发育遗传操作的候选基因。

https://cdn.ncbi.nlm.nih.gov/pmc/blobs/a43c/8545126/f55e8c270876/mbio.03579-20-f0001.jpg

文献AI研究员

20分钟写一篇综述,助力文献阅读效率提升50倍。

立即体验

用中文搜PubMed

大模型驱动的PubMed中文搜索引擎

马上搜索

文档翻译

学术文献翻译模型,支持多种主流文档格式。

立即体验