Suppr超能文献

离体 CS1-OKT3 双特异性二价抗体武装效应 T 细胞介导针对多发性骨髓瘤的细胞免疫。

Ex-vivo CS1-OKT3 dual specific bivalent antibody-armed effector T cells mediate cellular immunity against multiple myeloma.

机构信息

T Cell Therapeutics Research Laboratory, Department of Hematology and Hematopoietic Cell Transplantation, City of Hope, Duarte, CA, 91010, USA.

Department of Immunology and Theranostics, Beckman Research Institute, City of Hope, Comprehensive Cancer Center, Duarte, CA, 91010, USA.

出版信息

Sci Rep. 2023 Nov 27;13(1):20853. doi: 10.1038/s41598-023-47115-7.

Abstract

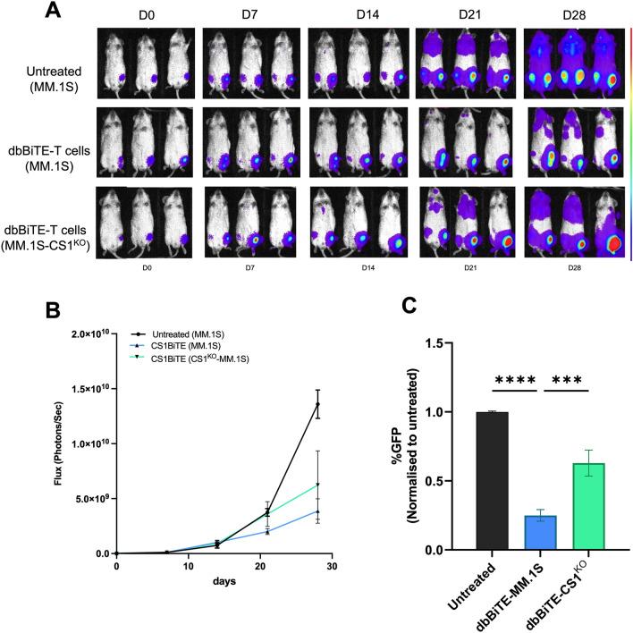
Bispecific T cell engaging antibodies (bsAbs) have emerged as novel and powerful therapeutic agents for redirecting T cells towards antigen-specific tumor killing. The cell surface glycoprotein and SLAM family member, CS1, exhibits stable and high-level expression on malignant plasma cells including multiple myeloma, which is indicative of an ideal target for bsAb therapy. Here, we developed a CS1 bsAb (CS1-dbBiTE) using Click chemistry to conjugate intact anti-CS1 antibody (Elotuzumab) and anti-huOKT3 antibody at their respective hinge regions. Using a cellular therapy approach, human T cells were armed ex-vivo with CS1-dbBiTE prior to examining effector activity. Our data indicates that arming T cells with CS1-dbBiTE induced T cell activation and expansion and subsequent cytotoxic activity against CS1-bearing MM tumors, demonstrated by significant CD107a expression as well as inflammatory cytokine secretion. As expected, CS1-dbBiTE armed T cells showed significantly reduced effector activity in the absence of CS1 expression. Similarly, in MM mouse xenograft studies, armed T cells exhibited effective anti-tumor efficacy highlighted by reduced tumor burden in MM.1S tumor-bearing mice compared to controls. On the basis of these findings, the rationale for CS1 targeting by human T cells armed with CS1-dbBiTE presents a potentially effective therapeutic approach for targeting MM.

摘要

双特异性 T 细胞衔接抗体(bsAbs)已成为一种新型有效的治疗药物,可将 T 细胞重新定向用于针对抗原的肿瘤杀伤。细胞表面糖蛋白和 SLAM 家族成员 CS1 在包括多发性骨髓瘤在内的恶性浆细胞上稳定且高水平表达,表明其是 bsAb 治疗的理想靶点。在这里,我们使用点击化学将完整的抗 CS1 抗体(埃罗妥珠单抗)和抗 huOKT3 抗体连接到各自的铰链区域,从而开发了一种 CS1 bsAb(CS1-dbBiTE)。使用细胞治疗方法,在研究效应器活性之前,将 CS1-dbBiTE 体外武装人类 T 细胞。我们的数据表明,用 CS1-dbBiTE 武装 T 细胞可诱导 T 细胞激活和扩增,并随后对携带 CS1 的 MM 肿瘤产生细胞毒性活性,表现为明显的 CD107a 表达和炎症细胞因子分泌。正如预期的那样,在没有 CS1 表达的情况下,CS1-dbBiTE 武装的 T 细胞显示出明显降低的效应器活性。同样,在 MM 小鼠异种移植研究中,与对照组相比,武装的 T 细胞在 MM.1S 荷瘤小鼠中表现出有效的抗肿瘤功效,肿瘤负担降低。基于这些发现,用 CS1-dbBiTE 武装的人类 T 细胞靶向 CS1 的原理为靶向 MM 提供了一种潜在有效的治疗方法。

https://cdn.ncbi.nlm.nih.gov/pmc/blobs/f87f/10682018/274c05b43796/41598_2023_47115_Fig1_HTML.jpg

文献AI研究员

20分钟写一篇综述,助力文献阅读效率提升50倍。

立即体验

用中文搜PubMed

大模型驱动的PubMed中文搜索引擎

马上搜索

文档翻译

学术文献翻译模型,支持多种主流文档格式。

立即体验