Suppr超能文献

海洋微生物群落对三种可生物降解聚酯的比较生物降解分析。

Comparative biodegradation analysis of three compostable polyesters by a marine microbial community.

机构信息

Junior Research Group Microbial Biotechnology, Leibniz Institute DSMZ - German Collection of Microorganisms and Cell Cultures, Braunschweig, Germany.

Research Group Metabolomics, Leibniz Institute DSMZ - German Collection of Microorganisms and Cell Cultures, Braunschweig, Germany.

出版信息

Appl Environ Microbiol. 2023 Dec 21;89(12):e0106023. doi: 10.1128/aem.01060-23. Epub 2023 Nov 28.

Abstract

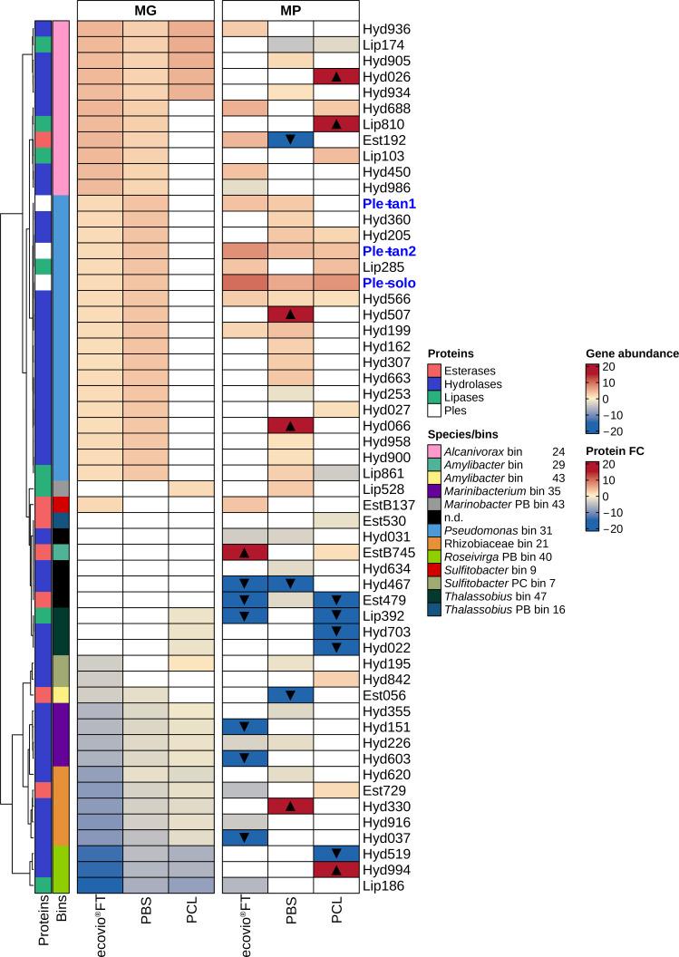
Biodegradable plastics can be used in applications where the end product cannot be efficiently recycled due to high levels of contaminations, e.g., food or soil. Some of these plastics have a dedicated end of life, such as composting, but their degradation in the marine environment is poorly understood. In this study we showed that marine microbial communities can degrade a range of biodegradable polymers with different physical and chemical properties and use these as a sole carbon source for growth. We have also provided insights into the degradation mechanisms using a combined metagenomic and metaproteomic approach. In addition, we have identified three new enzymes that are capable of degrading both aliphatic polymers and aliphatic-aromatic copolymers, which can be used for biotechnological applications.

摘要

可生物降解塑料可用于因污染程度高而无法有效回收的最终产品的应用中,例如食品或土壤。其中一些塑料具有专门的使用寿命,例如堆肥,但它们在海洋环境中的降解情况还不太清楚。在这项研究中,我们表明海洋微生物群落可以降解一系列具有不同物理和化学性质的可生物降解聚合物,并将其用作生长的唯一碳源。我们还使用组合宏基因组学和宏蛋白质组学方法提供了对降解机制的深入了解。此外,我们还鉴定了三种能够降解脂肪族聚合物和脂肪族-芳香族共聚物的新酶,可用于生物技术应用。

https://cdn.ncbi.nlm.nih.gov/pmc/blobs/5a02/10734441/0274cc9e23ba/aem.01060-23.f001.jpg

文献AI研究员

20分钟写一篇综述,助力文献阅读效率提升50倍。

立即体验

用中文搜PubMed

大模型驱动的PubMed中文搜索引擎

马上搜索

文档翻译

学术文献翻译模型,支持多种主流文档格式。

立即体验