Suppr超能文献

鉴定人胎盘来源外泌体(pExo)作为潜在的骨关节炎疾病修饰治疗药物。

Characterization of human placenta-derived exosome (pExo) as a potential osteoarthritis disease modifying therapeutic.

机构信息

Celularity Inc., 170 Park Avenue, Florham Park, NJ, 07932, USA.

出版信息

Arthritis Res Ther. 2023 Nov 28;25(1):229. doi: 10.1186/s13075-023-03219-z.

Abstract

OBJECTIVE

Human placenta-derived exosomes (pExo) were generated, characterized, and evaluated as a therapeutic candidate for the treatment of osteoarthritis (OA).

METHODS

pExo was generated from full-term human placenta tissues by sequential centrifugation, purification, and sterile filtration. Upon analysis of particle size, cytokine composition, and exosome marker expression, pExo was further tested in cell-based assays to examine its effects on human chondrocytes. In vivo therapeutic efficacies were evaluated in a medial meniscal tear/medial collateral ligament tear (MCLT + MMT) rat model, in which animals received pExo injections intraarticularly and weight bearing tests during in-life stage while histopathology and immunohistochemistry were performed as terminal endpoints.

RESULTS

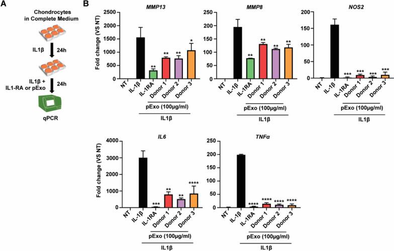
pExo displayed typical particle size, expressed maker proteins of exosome, and contained proteins with pro-proliferative, pro-anabolic, anti-catabolic, or anti-inflammatory activities. In vitro, pExo promoted chondrocyte migration and proliferation dose-dependently, which may involve its activation of cell growth-related signaling pathways. Expression of inflammatory and catabolic genes induced in a cellular OA model was significantly suppressed by pExo. In the rat OA model, pExo alleviated pain burden, restored cartilage degeneration, and downregulated expressions of pro-inflammatory, catabolic, or apoptotic proteins in a dose-dependent manner.

CONCLUSIONS

Our study demonstrates that pExo has multiple potential therapeutic effects including symptom control and disease modifying characteristics. This may make it an attractive candidate for further development as an anti-OA therapeutic.

摘要

目的

生成、表征人胎盘来源的外泌体(pExo),并将其评估为治疗骨关节炎(OA)的候选药物。

方法

通过连续离心、纯化和无菌过滤,从足月人胎盘组织中生成 pExo。在分析粒径、细胞因子组成和外泌体标志物表达后,进一步在细胞实验中测试 pExo,以研究其对人软骨细胞的影响。在半月板内侧撕裂/内侧副韧带撕裂(MCLT+MMT)大鼠模型中评估体内治疗效果,动物接受关节内注射 pExo,并在存活期进行负重试验,同时进行组织病理学和免疫组织化学检查作为终末终点。

结果

pExo 显示出典型的粒径,表达外泌体的标志物蛋白,并含有具有促增殖、促合成代谢、抗分解代谢或抗炎活性的蛋白质。在体外,pExo 剂量依赖性地促进软骨细胞迁移和增殖,这可能涉及细胞生长相关信号通路的激活。在细胞 OA 模型中诱导的炎症和分解代谢基因的表达被 pExo 显著抑制。在大鼠 OA 模型中,pExo 以剂量依赖的方式减轻疼痛负担、恢复软骨退化,并下调促炎、分解代谢或凋亡蛋白的表达。

结论

我们的研究表明,pExo 具有多种潜在的治疗效果,包括症状控制和疾病修饰特征。这可能使其成为进一步开发抗 OA 治疗药物的有吸引力的候选药物。

https://cdn.ncbi.nlm.nih.gov/pmc/blobs/5309/10683254/cc9935526704/13075_2023_3219_Fig1_HTML.jpg

文献AI研究员

20分钟写一篇综述,助力文献阅读效率提升50倍。

立即体验

用中文搜PubMed

大模型驱动的PubMed中文搜索引擎

马上搜索

文档翻译

学术文献翻译模型,支持多种主流文档格式。

立即体验