Suppr超能文献

基于配体的 c-kit 靶向工程 γδ T 细胞治疗急性髓系白血病的策略。

Ligand-based targeting of c-kit using engineered γδ T cells as a strategy for treating acute myeloid leukemia.

机构信息

Department of Pediatrics, Emory University School of Medicine, Atlanta, GA, United States.

Graduate Division of Biological and Biomedical Sciences, Laney Graduate School, Emory University, Atlanta, GA, United States.

出版信息

Front Immunol. 2023 Nov 13;14:1294555. doi: 10.3389/fimmu.2023.1294555. eCollection 2023.

Abstract

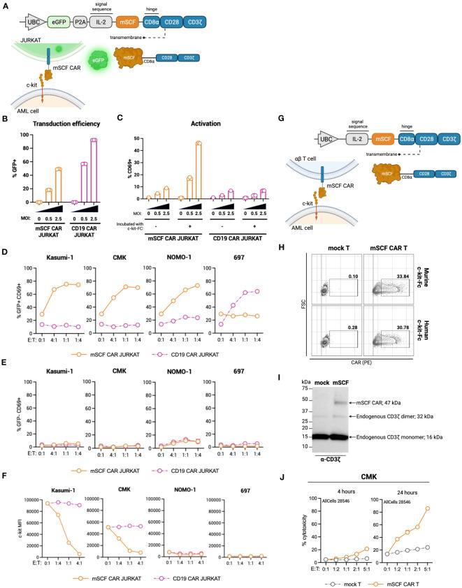
The application of immunotherapies such as chimeric antigen receptor (CAR) T therapy or bi-specific T cell engager (BiTE) therapy to manage myeloid malignancies has proven more challenging than for B-cell malignancies. This is attributed to a shortage of leukemia-specific cell-surface antigens that distinguish healthy from malignant myeloid populations, and the inability to manage myeloid depletion unlike B-cell aplasia. Therefore, the development of targeted therapeutics for myeloid malignancies, such as acute myeloid leukemia (AML), requires new approaches. Herein, we developed a ligand-based CAR and secreted bi-specific T cell engager (sBite) to target c-kit using its cognate ligand, stem cell factor (SCF). c-kit is highly expressed on AML blasts and correlates with resistance to chemotherapy and poor prognosis, making it an ideal candidate for which to develop targeted therapeutics. We utilize γδ T cells as a cytotoxic alternative to αβ T cells and a transient transfection system as both a safety precaution and switch to remove alloreactive modified cells that may hinder successful transplant. Additionally, the use of γδ T cells permits its use as an allogeneic, off-the-shelf therapeutic. To this end, we show mSCF CAR- and hSCF sBite-modified γδ T cells are proficient in killing c-kit AML cell lines and sca-1 murine bone marrow cells . , hSCF sBite-modified γδ T cells moderately extend survival of NSG mice engrafted with disseminated AML, but therapeutic efficacy is limited by lack of γδ T-cell homing to murine bone marrow. Together, these data demonstrate preclinical efficacy and support further investigation of SCF-based γδ T-cell therapeutics for the treatment of myeloid malignancies.

摘要

免疫疗法的应用,如嵌合抗原受体(CAR)T 疗法或双特异性 T 细胞衔接器(BiTE)疗法,用于治疗髓系恶性肿瘤比治疗 B 细胞恶性肿瘤更具挑战性。这归因于缺乏区分健康和恶性髓系群体的白血病特异性细胞表面抗原,并且无法像 B 细胞再生障碍那样管理髓系耗竭。因此,需要开发针对髓系恶性肿瘤(如急性髓系白血病(AML))的靶向治疗方法。在这里,我们使用基于配体的 CAR 和分泌的双特异性 T 细胞衔接器(sBite),使用其同源配体干细胞因子(SCF)来靶向 c-kit。c-kit 在 AML blasts 上高度表达,与化疗耐药和预后不良相关,使其成为开发靶向治疗方法的理想候选者。我们利用 γδ T 细胞作为 αβ T 细胞的细胞毒性替代物,并利用瞬时转染系统作为安全预防措施和开关,以去除可能阻碍成功移植的同种反应性修饰细胞。此外,γδ T 细胞的使用允许其作为同种异体、现成的治疗方法。为此,我们表明 mSCF CAR 和 hSCF sBite 修饰的 γδ T 细胞能够有效地杀伤 c-kit AML 细胞系和 sca-1 骨髓细胞。hSCF sBite 修饰的 γδ T 细胞适度延长了用弥散性 AML 移植的 NSG 小鼠的存活时间,但由于缺乏 γδ T 细胞归巢到骨髓,治疗效果受到限制。总之,这些数据证明了临床前疗效,并支持进一步研究基于 SCF 的 γδ T 细胞治疗方法用于治疗髓系恶性肿瘤。

https://cdn.ncbi.nlm.nih.gov/pmc/blobs/99a3/10679681/44763d95eb34/fimmu-14-1294555-g001.jpg

文献AI研究员

20分钟写一篇综述,助力文献阅读效率提升50倍。

立即体验

用中文搜PubMed

大模型驱动的PubMed中文搜索引擎

马上搜索

文档翻译

学术文献翻译模型,支持多种主流文档格式。

立即体验