Suppr超能文献

定向迁移无血清扩增的 Vγ9Vδ2 T 细胞。

Directing the migration of serum-free, -expanded Vγ9Vδ2 T cells.

机构信息

Cancer Biology Program, Graduate Division of Biological and Biomedical Sciences, Emory University, Atlanta, GA, United States.

Aflac Cancer and Blood Disorders Center, Department of Pediatrics, Emory University School of Medicine and Children's Healthcare of Atlanta, Atlanta, GA, United States.

出版信息

Front Immunol. 2024 Feb 29;15:1331322. doi: 10.3389/fimmu.2024.1331322. eCollection 2024.

Abstract

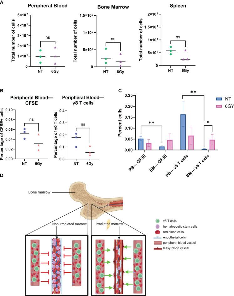
Vγ9Vδ2 T cells represent a promising cancer therapy platform because the implementation of allogenic, off-the-shelf product candidates is possible. However, intravenous administration of human Vγ9Vδ2 T cells manufactured under good manufacturing practice (GMP)-compliant, serum-free conditions are not tested easily in most mouse models, mainly because they lack the ability to migrate from the blood to tissues or tumors. We demonstrate that these T cells do not migrate from the circulation to the mouse bone marrow (BM), the site of many malignancies. Thus, there is a need to better characterize human γδ T-cell migration and develop strategies to direct these cells to sites of therapeutic interest. To better understand the migration of these cells and possibly influence their migration, NSG mice were conditioned with agents to clear BM cellular compartments, i.e., busulfan or total body irradiation (TBI), or promote T-cell migration to inflamed BM, i.e., incomplete Freund's adjuvant (IFA), prior to administering γδ T cells. Conditioning with TBI, unlike busulfan or IFA, increases the percentage and number of γδ T cells accumulating in the mouse BM, and cells in the peripheral blood (PB) and BM display identical surface protein profiles. To better understand the mechanism by which cells migrate to the BM, mice were conditioned with TBI and administered γδ T cells or tracker-stained red blood cells. The mechanism by which γδ T cells enter the BM after radiation is passive migration from the circulation, not homing. We tested if these expanded cells can migrate based on chemokine expression patterns and showed that it is possible to initiate homing by utilizing highly expressed chemokine receptors on the expanded γδ T cells. γδ T cells highly express CCR2, which provides chemokine attraction to C-C motif chemokine ligand 2 (CCL2)-expressing cells. IFNγ-primed mesenchymal stromal cells (MSCs) (γMSCs) express CCL2, and we developed and models to test γδ T-cell homing to CCL2-expressing cells. Using an established neuroblastoma NSG mouse model, we show that intratumorally-injected γMSCs increase the homing of γδ T cells to this tumor. These studies provide insight into the migration of serum-free, expanded Vγ9Vδ2 T cells in NSG mice, which is critical to understanding the fundamental properties of these cells.

摘要

Vγ9Vδ2 T 细胞代表了一种有前途的癌症治疗平台,因为同种异体、现成的候选产品的实施是可能的。然而,在符合良好生产规范 (GMP) 的无血清条件下制造的人 Vγ9Vδ2 T 细胞的静脉给药在大多数小鼠模型中不易测试,主要是因为它们缺乏从血液迁移到组织或肿瘤的能力。我们证明,这些 T 细胞不会从循环系统迁移到骨髓 (BM),许多恶性肿瘤的部位。因此,有必要更好地描述人类 γδ T 细胞的迁移,并开发将这些细胞导向治疗部位的策略。为了更好地理解这些细胞的迁移,并可能影响它们的迁移,NSG 小鼠用清除 BM 细胞区室的药物进行预处理,即白消安或全身照射 (TBI),或用不完全弗氏佐剂 (IFA) 促进 T 细胞向炎症性 BM 迁移,然后给予 γδ T 细胞。与白消安或 IFA 不同,TBI 预处理增加了积聚在小鼠 BM 中的 γδ T 细胞的百分比和数量,并且外周血 (PB) 和 BM 中的细胞显示出相同的表面蛋白谱。为了更好地理解细胞迁移到 BM 的机制,用 TBI 预处理小鼠并给予 γδ T 细胞或示踪剂染色的红细胞。细胞通过被动从循环系统迁移而不是归巢进入 BM 的机制。我们测试了这些扩增的细胞是否可以基于趋化因子表达模式迁移,并表明通过利用扩增的 γδ T 细胞上高度表达的趋化因子受体来启动归巢是可能的。γδ T 细胞高度表达 CCR2,这为 C-C 基序趋化因子配体 2 (CCL2) 表达细胞提供趋化因子吸引。IFNγ 诱导的间充质基质细胞 (MSCs) (γMSCs) 表达 CCL2,我们开发了 和 模型来测试 γδ T 细胞向 CCL2 表达细胞的归巢。使用已建立的神经母细胞瘤 NSG 小鼠模型,我们表明,肿瘤内注射 γMSCs 增加了 γδ T 细胞向该肿瘤的归巢。这些研究为了解这些细胞的基本特性提供了对 NSG 小鼠中无血清、扩增的 Vγ9Vδ2 T 细胞迁移的深入了解。

https://cdn.ncbi.nlm.nih.gov/pmc/blobs/15cb/10937339/2b074e08fc2c/fimmu-15-1331322-g001.jpg

文献AI研究员

20分钟写一篇综述,助力文献阅读效率提升50倍。

立即体验

用中文搜PubMed

大模型驱动的PubMed中文搜索引擎

马上搜索

文档翻译

学术文献翻译模型,支持多种主流文档格式。

立即体验