Suppr超能文献

机器学习增强对基于鞘脂的预后分析的见解:揭示胰腺癌免疫治疗和化疗反应的免疫格局及预测能力。

Machine learning-enhanced insights into sphingolipid-based prognostication: revealing the immunological landscape and predictive proficiency for immunomotherapy and chemotherapy responses in pancreatic carcinoma.

作者信息

Shi Ting, Li Minmin, Yu Yabin

机构信息

Department of Hepatobiliary Surgery, The Affiliated Huaian No 1 People's Hospital of Nanjing Medical University, Huaian, China.

出版信息

Front Mol Biosci. 2023 Oct 31;10:1284623. doi: 10.3389/fmolb.2023.1284623. eCollection 2023.

Abstract

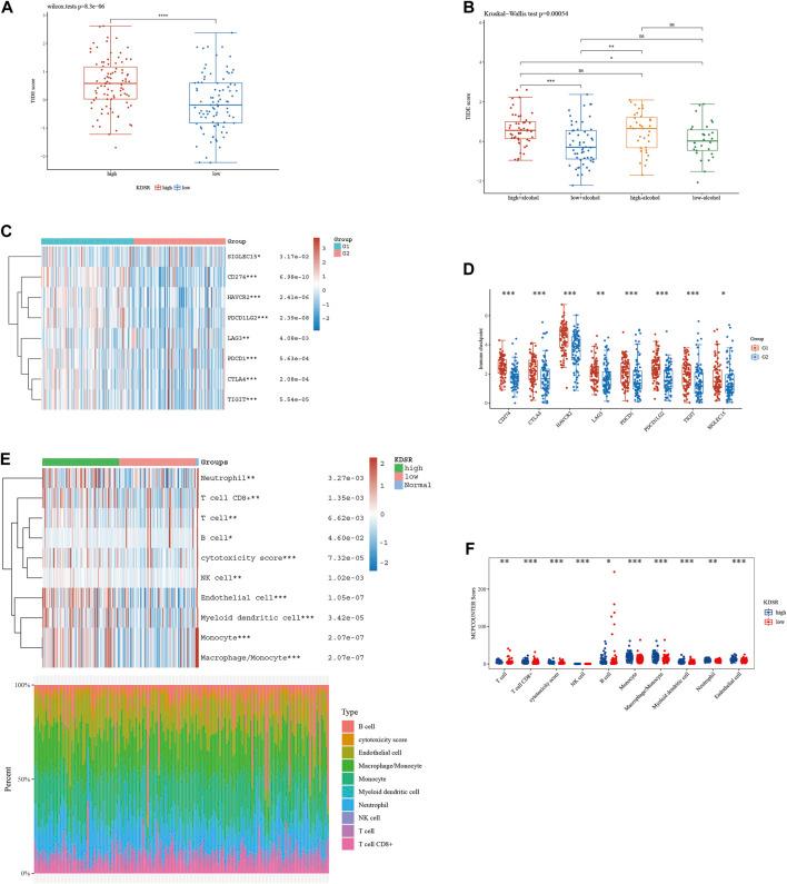
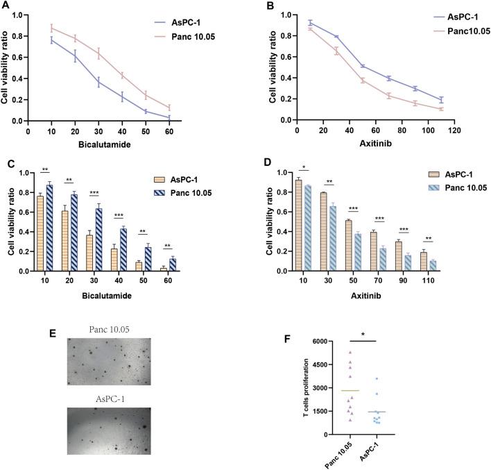
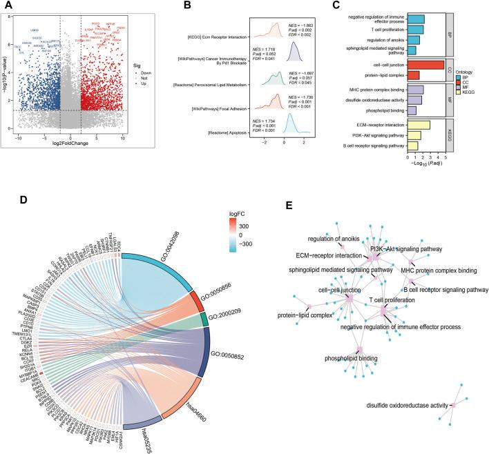
With a poor prognosis for affected individuals, pancreatic adenocarcinoma (PAAD) is known as a complicated and diverse illness. Immunocytes have become essential elements in the development of PAAD. Notably, sphingolipid metabolism has a dual function in the development of tumors and the invasion of the immune system. Despite these implications, research on the predictive ability of sphingolipid variables for PAAD prognosis is strikingly lacking, and it is yet unclear how they can affect PAAD immunotherapy and targeted pharmacotherapy. The investigation process included SPG detection while also being pertinent to the prognosis for PAAD. Both the analytical capability of CIBERSORT and the prognostic capability of the pRRophetic R package were used to evaluate the immunological environments of the various HCC subtypes. In addition, CCK-8 experiments on PAAD cell lines were carried out to confirm the accuracy of drug sensitivity estimates. The results of these trials, which also evaluated cell survival and migratory patterns, confirmed the usefulness of sphingolipid-associated genes (SPGs). As a result of this thorough investigation, 32 SPGs were identified, each of which had a measurable influence on the dynamics of overall survival. This collection of genes served as the conceptual framework for the development of a prognostic model, which was carefully assembled from 10 chosen genes. It should be noted that this grouping of patients into cohorts with high and low risk was a sign of different immune profiles and therapy responses. The increased abundance of SPGs was identified as a possible sign of inadequate responses to immune-based treatment approaches. The careful CCK-8 testing carried out on PAAD cell lines was of the highest importance for providing clear confirmation of drug sensitivity estimates. The significance of Sphingolipid metabolism in the complex web of PAAD development is brought home by this study. The novel risk model, built on the complexity of sphingolipid-associated genes, advances our understanding of PAAD and offers doctors a powerful tool for developing personalised treatment plans that are specifically suited to the unique characteristics of each patient.

摘要

胰腺腺癌(PAAD)病情复杂多样,对患者预后不佳。免疫细胞已成为PAAD发展的关键因素。值得注意的是,鞘脂代谢在肿瘤发展和免疫系统侵袭中具有双重作用。尽管有这些影响,但关于鞘脂变量对PAAD预后预测能力的研究明显不足,其如何影响PAAD免疫治疗和靶向药物治疗也尚不清楚。研究过程包括SPG检测,同时也与PAAD的预后相关。利用CIBERSORT的分析能力和pRRophetic R包的预后能力来评估各种肝癌亚型的免疫环境。此外,对PAAD细胞系进行CCK-8实验以确认药物敏感性估计的准确性。这些试验的结果还评估了细胞存活和迁移模式,证实了鞘脂相关基因(SPG)的有用性。经过深入研究,共鉴定出32个SPG,每个SPG对总生存动态都有可测量的影响。这组基因构成了一个预后模型的概念框架,该模型由10个选定基因精心组装而成。需要注意的是,将患者分为高风险和低风险队列是不同免疫特征和治疗反应的标志。SPG丰度增加被确定为对基于免疫的治疗方法反应不足的可能标志。对PAAD细胞系进行的仔细CCK-8测试对于明确确认药物敏感性估计至关重要。本研究凸显了鞘脂代谢在PAAD复杂发展网络中的重要性。基于鞘脂相关基因的复杂性构建的新型风险模型,增进了我们对PAAD的理解,并为医生提供了一个强大的工具,以制定特别适合每个患者独特特征的个性化治疗方案。

https://cdn.ncbi.nlm.nih.gov/pmc/blobs/d80a/10643633/fe8c2b282041/fmolb-10-1284623-g001.jpg

文献AI研究员

20分钟写一篇综述,助力文献阅读效率提升50倍。

立即体验

用中文搜PubMed

大模型驱动的PubMed中文搜索引擎

马上搜索

文档翻译

学术文献翻译模型,支持多种主流文档格式。

立即体验