Suppr超能文献

血卟啉衍生物光动力疗法通过调节PI3K/AKT/mTOR信号通路诱导人食管鳞状细胞癌细胞凋亡并抑制其迁移。

Hematoporphyrin derivative photodynamic therapy induces apoptosis and suppresses the migration of human esophageal squamous cell carcinoma cells by regulating the PI3K/AKT/mTOR signaling pathway.

作者信息

Wei Xin, Ni Jinliang, Yuan Lin, Li Xueliang

机构信息

Department of Internal Medicine, First Clinical Medical College, Nanjing Medical University, Nanjing, Jiangsu 210029, P.R. China.

出版信息

Oncol Lett. 2023 Nov 15;27(1):17. doi: 10.3892/ol.2023.14150. eCollection 2024 Jan.

Abstract

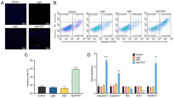
Esophageal cancer is one of the most common cancer types in humans worldwide. Photodynamic therapy (PDT) is a promising therapeutic strategy for the treatment of cancer. However, its underlying mechanism needs to be studied thoroughly. The present study focused on the antitumor effect and underlying mechanism of the use of hematoporphyrin derivative (HpD)-PDT against human esophageal squamous cell carcinoma cells via regulation of the PI3K/AKT/mTOR signaling pathway. A Cell Counting Kit-8 assay was used to measure cell viability. Migration was evaluated using a wound healing assay. An annexin V-FITC/PI kit was used to determine cell apoptosis rates. Protein expression levels were analyzed via western blotting. Reverse transcription-quantitative PCR was used to detect gene expression levels. A 2',7'-dichlorodihydrofluorescein diacetate kit was chosen to evaluate intracellular reactive oxygen species levels via flow cytometry. Cell viability and migration were decreased in KYSE-150 cells after HpD-PDT treatment. Cellular apoptosis was induced after HpD-PDT treatment, and the same trend was observed for autophagy. Furthermore, the PI3K/AKT/mTOR signaling pathway was inhibited. The viability and migration of KYSE-150 cells were significantly inhibited, and apoptosis was induced more effectively following treatment with a combination of HpD-PDT and the PI3K inhibitor, a final concentration of 20 µM LY294002. In conclusion, HpD-PDT could suppress esophageal cancer cell viability, induce apoptosis and inhibit migration by downregulating the PI3K/AKT/mTOR signaling pathway. Combination of HpD-PDT with PI3K inhibitor (LY294002) could enhance the therapeutic efficacy compared with that demonstrated by HpD-PDT alone. Further studies on combination therapy are required to achieve improved clinical outcomes.

摘要

食管癌是全球人类中最常见的癌症类型之一。光动力疗法(PDT)是一种有前景的癌症治疗策略。然而,其潜在机制仍需深入研究。本研究聚焦于血卟啉衍生物(HpD)-PDT通过调节PI3K/AKT/mTOR信号通路对人食管鳞状细胞癌细胞的抗肿瘤作用及潜在机制。使用细胞计数试剂盒-8法检测细胞活力。采用划痕愈合试验评估细胞迁移。使用膜联蛋白V-FITC/PI试剂盒测定细胞凋亡率。通过蛋白质印迹法分析蛋白质表达水平。采用逆转录定量PCR检测基因表达水平。选用2',7'-二氯二氢荧光素二乙酸酯试剂盒通过流式细胞术评估细胞内活性氧水平。HpD-PDT处理后,KYSE-150细胞的活力和迁移能力降低。HpD-PDT处理诱导了细胞凋亡,自噬也呈现相同趋势。此外,PI3K/AKT/mTOR信号通路受到抑制。用终浓度为20 μM的LY294002(一种PI3K抑制剂)与HpD-PDT联合处理后,KYSE-150细胞的活力和迁移受到显著抑制,且诱导凋亡的效果更显著。总之,HpD-PDT可通过下调PI3K/AKT/mTOR信号通路抑制食管癌细胞活力、诱导凋亡并抑制迁移。与单独使用HpD-PDT相比,HpD-PDT与PI3K抑制剂(LY294002)联合使用可提高治疗效果。需要进一步研究联合疗法以改善临床疗效。

https://cdn.ncbi.nlm.nih.gov/pmc/blobs/2cd9/10688503/28448ea8e0c4/ol-27-01-14150-g00.jpg

文献AI研究员

20分钟写一篇综述,助力文献阅读效率提升50倍。

立即体验

用中文搜PubMed

大模型驱动的PubMed中文搜索引擎

马上搜索

文档翻译

学术文献翻译模型,支持多种主流文档格式。

立即体验