Suppr超能文献

IGSF11 缺乏通过抑制早期软骨下骨变化缓解小鼠骨关节炎。

IgSF11 deficiency alleviates osteoarthritis in mice by suppressing early subchondral bone changes.

机构信息

Department of Life Sciences, Ewha Womans University, Seoul, 03760, Republic of Korea.

The Research Center for Cellular Homeostasis, Ewha Womans University, Seoul, 03760, Republic of Korea.

出版信息

Exp Mol Med. 2023 Dec;55(12):2576-2585. doi: 10.1038/s12276-023-01126-6. Epub 2023 Dec 1.

Abstract

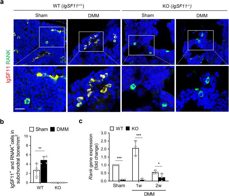
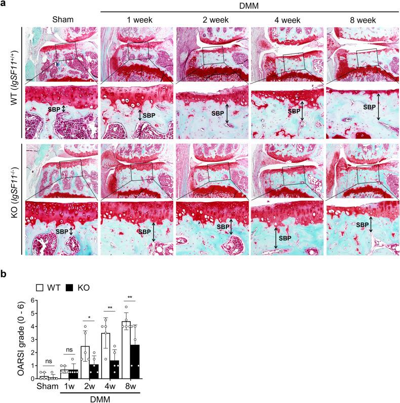
Osteoarthritis (OA) is a degenerative joint disease. While it is classically characterized by articular cartilage destruction, OA affects all tissues in the joints and is thus also accompanied by local inflammation, subchondral bone changes, and persistent pain. However, our understanding of the underlying subchondral bone dynamics during OA progression is poor. Here, we demonstrate the contribution of immunoglobulin superfamily 11 (IgSF11) to OA subchondral bone remodeling by using a murine model. In particular, IgSF11 was quickly expressed by differentiating osteoclasts and upregulated in subchondral bone soon after destabilization-of-the-medial-meniscus (DMM)-induced OA. In mice, IgSF11 deficiency not only suppressed subchondral bone changes in OA but also blocked cartilage destruction. The IgSF11-expressing cells in OA subchondral bone were found to be involved in osteoclast maturation and bone resorption and colocalized with receptor-activator of nuclear-factor κ-B (RANK), the key osteoclast differentiation factor. Thus, our study shows that blocking early subchondral bone changes in OA can ameliorate articular cartilage destruction in OA.

摘要

骨关节炎(OA)是一种退行性关节疾病。虽然它通常以关节软骨破坏为特征,但 OA 会影响关节的所有组织,因此还伴有局部炎症、软骨下骨改变和持续疼痛。然而,我们对 OA 进展过程中软骨下骨动态变化的理解还很有限。在这里,我们通过使用小鼠模型证明了免疫球蛋白超家族 11(IgSF11)在 OA 软骨下骨重塑中的作用。具体来说,IgSF11 在分化的破骨细胞中迅速表达,并在由内侧半月板不稳定(DMM)诱导的 OA 后很快在软骨下骨中上调。在小鼠中,IgSF11 缺乏不仅抑制了 OA 中的软骨下骨变化,还阻止了软骨破坏。在 OA 软骨下骨中表达 IgSF11 的细胞被发现参与破骨细胞成熟和骨吸收,并与核因子 κ-B(NF-κB)受体激活剂(RANK)共定位,RANK 是关键的破骨细胞分化因子。因此,我们的研究表明,阻断 OA 早期软骨下骨变化可以改善 OA 中的关节软骨破坏。

https://cdn.ncbi.nlm.nih.gov/pmc/blobs/8dae/10767117/236d2e330dc7/12276_2023_1126_Fig1_HTML.jpg

文献AI研究员

20分钟写一篇综述,助力文献阅读效率提升50倍。

立即体验

用中文搜PubMed

大模型驱动的PubMed中文搜索引擎

马上搜索

文档翻译

学术文献翻译模型,支持多种主流文档格式。

立即体验