Suppr超能文献

阿尔茨海默病患者的液体活检揭示了 基因中的表观遗传变化。

Liquid Biopsy in Alzheimer's Disease Patients Reveals Epigenetic Changes in the Gene.

机构信息

Navarrabiomed, Hospital Universitario de Navarra, Universidad Pública de Navarra, IdiSNA, 31008 Pamplona, Spain.

Neurology Department, Hospital Universitario de Navarra, IdiSNA, 31008 Pamplona, Spain.

出版信息

Cells. 2023 Nov 22;12(23):2679. doi: 10.3390/cells12232679.

Abstract

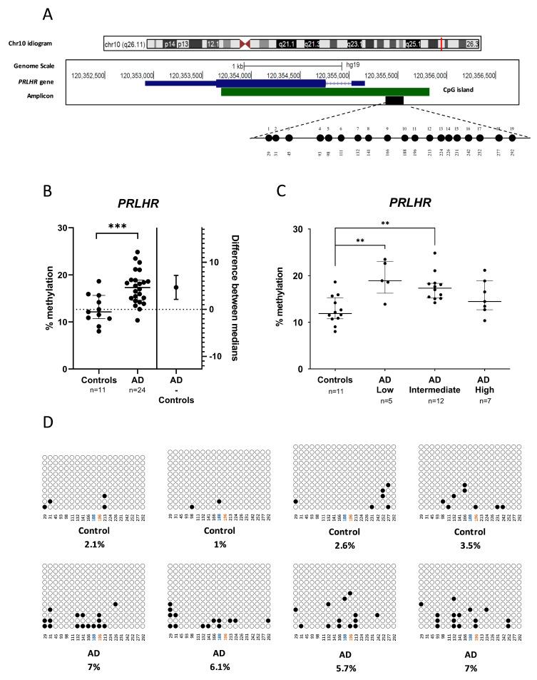
In recent years, new DNA methylation variants have been reported in genes biologically relevant to Alzheimer's disease (AD) in human brain tissue. However, this AD-specific epigenetic information remains brain-locked and unreachable during patients' lifetimes. In a previous methylome performed in the hippocampus of 26 AD patients and 12 controls, we found higher methylation levels in AD patients in the promoter region of , a gene involved in energy balance regulation. Our aim was to further characterize 's role in AD and to evaluate if the liquid biopsy technique would provide life access to this brain information in a non-invasive way. First, we extended the methylation mapping of and validated previous methylome results via bisulfite cloning sequencing. Next, we observed a positive correlation between methylation levels and AD-related neuropathological changes and a decreased expression of in AD hippocampus. Then, we managed to replicate the hippocampal methylation differences in plasma cfDNA from an additional cohort of 35 AD patients and 35 controls. The isolation of cfDNA from the plasma of AD patients may constitute a source of potential epigenetic biomarkers to aid AD clinical management.

摘要

近年来,在人脑组织中与阿尔茨海默病(AD)生物学相关的基因中,已经报道了新的 DNA 甲基化变体。然而,在患者的有生之年,这种特定于 AD 的表观遗传信息仍然被锁定在大脑中,无法获取。在之前对 26 名 AD 患者和 12 名对照者的海马体进行的甲基组分析中,我们发现 AD 患者的 基因启动子区域的甲基化水平更高,该基因参与能量平衡调节。我们的目的是进一步研究 在 AD 中的作用,并评估液体活检技术是否可以以非侵入性的方式提供获取这种大脑信息的途径。首先,我们扩展了 的甲基化图谱,并通过亚硫酸氢盐克隆测序验证了之前的甲基组结果。接下来,我们观察到 甲基化水平与 AD 相关的神经病理学变化之间存在正相关,并且在 AD 海马体中 的表达降低。然后,我们设法在来自另外一组 35 名 AD 患者和 35 名对照者的血浆 cfDNA 中复制了海马体的甲基化差异。从 AD 患者的血浆中分离 cfDNA 可能构成潜在的表观遗传生物标志物的来源,以辅助 AD 的临床管理。

https://cdn.ncbi.nlm.nih.gov/pmc/blobs/2565/10705731/31d27e85a000/cells-12-02679-g001.jpg

文献AI研究员

20分钟写一篇综述,助力文献阅读效率提升50倍。

立即体验

用中文搜PubMed

大模型驱动的PubMed中文搜索引擎

马上搜索

文档翻译

学术文献翻译模型,支持多种主流文档格式。

立即体验