Suppr超能文献

乌洛托品,天然多酚的肠道代谢物生物活性成分,对神经胶质瘤进展的抑制作用。

Inhibitory Effects of Urolithins, Bioactive Gut Metabolites from Natural Polyphenols, against Glioblastoma Progression.

机构信息

Graduate Institute of Biomedical Science, China Medical University, Taichung 404328, Taiwan.

School of Medicine, Tzu Chi University, Taichung 404, Taiwan.

出版信息

Nutrients. 2023 Nov 21;15(23):4854. doi: 10.3390/nu15234854.

Abstract

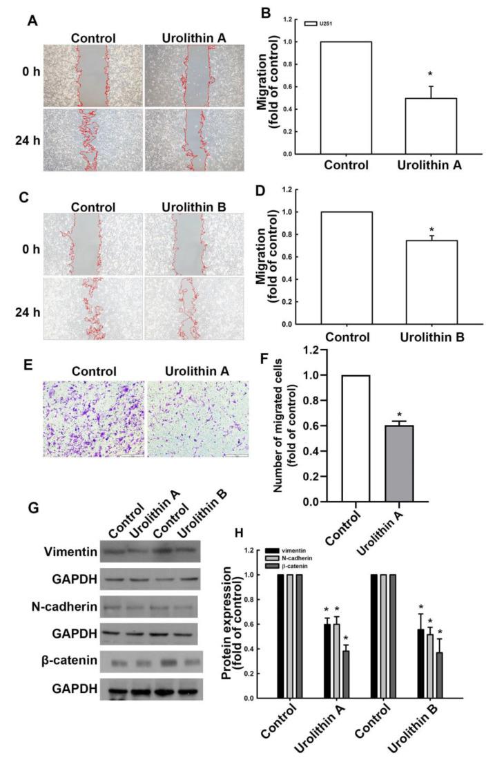
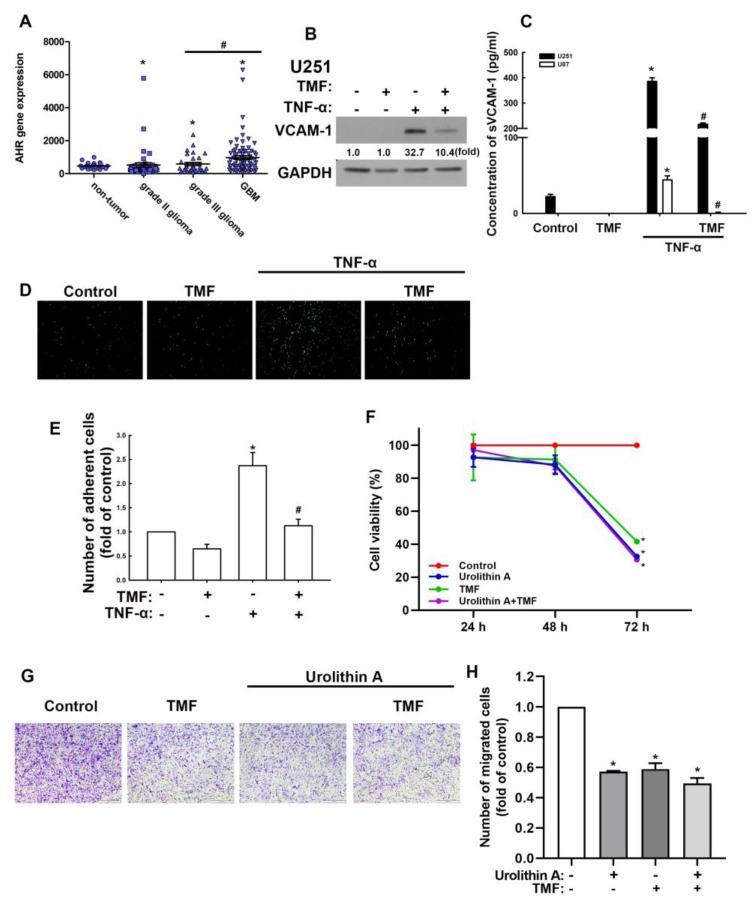
We previously reported that proinflammatory cytokines, particularly tumor necrosis factor (TNF)-α, promoted tumor migration, invasion, and proliferation, thus worsening the prognosis of glioblastoma (GBM). Urolithins, the potent metabolites produced by the gut from pomegranate polyphenols, have anticancer properties. To develop an effective therapy for GBM, this study aimed to study the effects of urolithins against GBM. Urolithin A and B significantly reduced GBM migration, reduced epithelial-mesenchymal transition, and inhibited tumor growth. Moreover, urolithin A and B inhibited TNF-α-induced vascular cell adhesion molecule (VCAM)-1 and programmed death ligand 1 (PD-L1) expression, thereby reducing human monocyte (HM) binding to GBM cells. Aryl hydrocarbon receptor (AhR) level had higher expression in patients with glioma than in healthy individuals. Urolithins are considered pharmacological antagonists of AhR. We demonstrated that the inhibition of AhR reduced TNF-α-stimulated VCAM-1 and PD-L1 expression. Furthermore, human macrophage condition medium enhanced expression of PD-L1 in human GBM cells. Administration of the AhR antagonist attenuated the enhancement of PD-L1, indicating the AhR modulation in GBM progression. The modulatory effects of urolithins in GBM involve inhibiting the Akt and epidermal growth factor receptor pathways. The present study suggests that urolithins can inhibit GBM progression and provide valuable information for anti-GBM strategy.

摘要

我们之前报道过,促炎细胞因子,尤其是肿瘤坏死因子(TNF)-α,可促进肿瘤迁移、侵袭和增殖,从而使胶质母细胞瘤(GBM)的预后恶化。鞣花酸是石榴多酚在肠道中产生的强效代谢物,具有抗癌特性。为了开发治疗 GBM 的有效疗法,本研究旨在研究鞣花酸对 GBM 的作用。鞣花酸 A 和 B 可显著降低 GBM 的迁移能力,减少上皮间质转化,并抑制肿瘤生长。此外,鞣花酸 A 和 B 可抑制 TNF-α诱导的血管细胞黏附分子(VCAM)-1 和程序性死亡配体 1(PD-L1)的表达,从而减少人单核细胞(HM)与 GBM 细胞的结合。芳香烃受体(AhR)在胶质瘤患者中的表达水平高于健康个体。鞣花酸被认为是 AhR 的药理学拮抗剂。我们证明,AhR 的抑制作用可降低 TNF-α刺激的 VCAM-1 和 PD-L1 的表达。此外,人巨噬细胞条件培养基可增强人 GBM 细胞中 PD-L1 的表达。AhR 拮抗剂的给药可减弱 PD-L1 的增强作用,表明 AhR 调节在 GBM 进展中的作用。鞣花酸在 GBM 中的调节作用涉及抑制 Akt 和表皮生长因子受体途径。本研究表明,鞣花酸可抑制 GBM 的进展,并为抗 GBM 策略提供有价值的信息。

https://cdn.ncbi.nlm.nih.gov/pmc/blobs/b7e2/10708538/9dda952503d0/nutrients-15-04854-g001.jpg

文献AI研究员

20分钟写一篇综述,助力文献阅读效率提升50倍。

立即体验

用中文搜PubMed

大模型驱动的PubMed中文搜索引擎

马上搜索

文档翻译

学术文献翻译模型,支持多种主流文档格式。

立即体验