Suppr超能文献

靶向内皮素-1通路以降低胆囊癌细胞的侵袭和化疗耐药性。

Targeting the Endothelin-1 pathway to reduce invasion and chemoresistance in gallbladder cancer cells.

作者信息

Rodas Francisco, Vidal-Vidal Jetzabel A, Herrera Daniela, Brown-Brown David A, Vera Diego, Veliz Joaquín, Püschel Pilar, Erices José I, Sánchez Hinojosa Verónica, Tapia Julio C, Silva-Pavez Eduardo, Quezada-Monrás Claudia, Mendoza-Soto Pablo, Salazar-Onfray Flavio, Carrasco Cristian, Niechi Ignacio

机构信息

Instituto de Bioquímica y Microbiología, Facultad de Ciencias, Universidad Austral de Chile, Valdivia, Chile.

Laboratorio de transformación celular, Programa de Biología Celular y Molecular, Instituto de Ciencias Biomédicas, Facultad de Medicina, Universidad de Chile, 8380453, Santiago, Chile.

出版信息

Cancer Cell Int. 2023 Dec 10;23(1):318. doi: 10.1186/s12935-023-03145-9.

Abstract

BACKGROUND

Gallbladder cancer (GBC) is a prevalent and deadly biliary tract carcinoma, often diagnosed at advanced stages with limited treatment options. The 5-year survival rate varies widely from 4 to 60%, mainly due to differences in disease stage detection. With only a small fraction of patients having resectable tumors and a high incidence of metastasis, advanced GBC stages are characterized by significant chemoresistance. Identification of new therapeutic targets is crucial, and recent studies have shown that the Endothelin-1 (ET-1) signaling pathway, involving ETR and/or ETR receptors (ETRs), plays a crucial role in promoting tumor aggressiveness in various cancer models. Blocking one or both receptors has been reported to reduce invasiveness and chemoresistance in cancers like ovarian, prostate, and colon. Furthermore, transcriptomic studies have associated ET-1 levels with late stages of GBC; however, it remains unclear whether its signaling or its inhibition has implications for its aggressiveness. Although the role of ET-1 signaling in gallbladder physiology is minimally understood, its significance in other tumor models leads us to hypothesize its involvement in GBC malignancy.

RESULTS

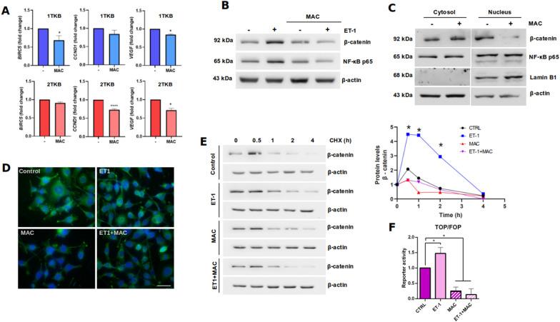
In this study, we investigated the expression of ET-1 pathway proteins in three GBC cell lines and a primary GBC culture. Our findings demonstrated that both ETR and ETR receptors are expressed in GBC cells and tumor samples. Moreover, we successfully down-regulated ET-1 signaling using a non-selective ETR antagonist, Macitentan, which resulted in reduced migratory and invasive capacities of GBC cells. Additionally, Macitentan treatment chemosensitized the cells to Gemcitabine, a commonly used therapy for GBC.

CONCLUSION

For the first time, we reveal the role of the ET-1 pathway in GBC cells, providing insight into the potential therapeutic targeting of its receptors to mitigate invasion and chemoresistance in this cancer with limited treatment options. These findings pave the way for further exploration of Macitentan or other ETR antagonists as potential therapeutic strategies for GBC management. In summary, our study represents a groundbreaking contribution to the field by providing the first evidence of the ET 1 pathway's pivotal role in modulating the behavior and aggressiveness of GBC cells, shedding new light on potential therapeutic targets.

摘要

背景

胆囊癌(GBC)是一种常见且致命的胆道癌,通常在晚期才被诊断出来,治疗选择有限。其5年生存率差异很大,从4%到60%不等,主要是由于疾病分期检测的差异。只有一小部分患者的肿瘤可切除,且转移发生率高,晚期GBC的特征是具有显著的化疗耐药性。确定新的治疗靶点至关重要,最近的研究表明,涉及内皮素受体(ETR)A和/或B的内皮素-1(ET-1)信号通路在多种癌症模型中促进肿瘤侵袭性方面起着关键作用。据报道,阻断一种或两种受体可降低卵巢癌、前列腺癌和结肠癌等癌症的侵袭性和化疗耐药性。此外,转录组学研究已将ET-1水平与GBC的晚期阶段相关联;然而,其信号传导或抑制对其侵袭性的影响仍不清楚。尽管对ET-1信号在胆囊生理学中的作用了解甚少,但其在其他肿瘤模型中的重要性使我们推测其参与了GBC的恶性发展。

结果

在本研究中,我们调查了ET-1通路蛋白在三种GBC细胞系和原代GBC培养物中的表达。我们的研究结果表明,ETR A和ETR B受体均在GBC细胞和肿瘤样本中表达。此外,我们使用非选择性ETR拮抗剂马昔腾坦成功下调了ET-1信号传导,这导致GBC细胞的迁移和侵袭能力降低。此外,马昔腾坦治疗使细胞对吉西他滨(一种常用于治疗GBC的疗法)产生化疗敏感性。

结论

我们首次揭示了ET-1通路在GBC细胞中的作用,为其受体的潜在治疗靶向提供了见解,以减轻这种治疗选择有限的癌症的侵袭和化疗耐药性。这些发现为进一步探索马昔腾坦或其他ETR拮抗剂作为GBC管理的潜在治疗策略铺平了道路。总之,我们的研究通过提供ET-1通路在调节GBC细胞行为和侵袭性方面的关键作用的首个证据,为该领域做出了开创性贡献,为潜在治疗靶点带来了新的启示。

https://cdn.ncbi.nlm.nih.gov/pmc/blobs/f7d6/10710704/0edb0b475a0d/12935_2023_3145_Fig1_HTML.jpg

文献AI研究员

20分钟写一篇综述,助力文献阅读效率提升50倍。

立即体验

用中文搜PubMed

大模型驱动的PubMed中文搜索引擎

马上搜索

文档翻译

学术文献翻译模型,支持多种主流文档格式。

立即体验