Suppr超能文献

OLFM4缺失通过ARL6IP1/半胱天冬酶-3轴使胆囊癌细胞对顺铂敏感。

OLFM4 depletion sensitizes gallbladder cancer cells to cisplatin through the ARL6IP1/caspase-3 axis.

作者信息

Lin Zhuying, Yang Songlin, Zhou Yong, Hou Zongliu, Li Lin, Meng Mingyao, Ge Chunlei, Zeng Baozhen, Lai Jinbao, Gao Hui, Zhao Yiyi, Xie Yanhua, He Shan, Tang Weiwei, Li Ruhong, Tan Jing, Wang Wenju

机构信息

Yan'an Hospital Affiliated to Kunming Medical University/Yan'an Hospital of Kunming City, Kunming, Yunnan 650051, China; Key Laboratory of Tumor Immunological Prevention and Treatment of Yunnan Province, Kunming, Yunnan 650051, China; Yunnan Cell Biology and Clinical Translational Research Center, Kunming, Yunnan 650051, China; Kunming Key Laboratory of Biotherapy, Kunming, Yunnan 650051, China.

Department of Cancer Biotherapy Center, Yunnan Cancer Hospital/The Third Affiliated Hospital of Kunming Medical University, Kunming 650118, China.

出版信息

Transl Oncol. 2022 Feb;16:101331. doi: 10.1016/j.tranon.2021.101331. Epub 2021 Dec 30.

Abstract

BACKGROUND

Gallbladder cancer (GBC) is a highly lethal malignancy that carries an extremely poor prognosis due to its chemoresistant nature. Cisplatin (CDDP) is a first-line chemotherapeutic for GBC; however, patients experienced no benefit when treated with CDDP alone. The underlying mechanisms of CDDP resistance in GBC remain largely unknown.

METHODS

Agilent mRNA microarray analysis was performed between paired GBC and paracarcinoma to explore differentially expressed genes that might underlie drug resistance. Gene Set Enrichment Analysis (GSEA) was employed to identify key genes mediating CDDP resistance in GBC, and immunohistochemistry was performed to validate protein expression and test correlations with clinicopathological features. In vitro and in vivo functional assays were performed to investigate the proteins' roles in CDDP resistance.

RESULTS

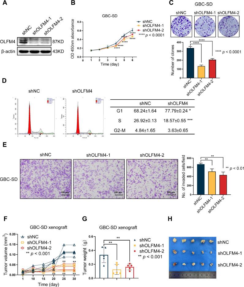
Olfactomedin 4 (OLFM4) was differentially expressed between GBC and paracarcinoma and had the highest rank metric score in the GSEA. OLFM4 expression was increasingly upregulated from chronic cholecystitis to GBC in clinical tissue samples, and OLFM4 depletion decreased GBC cell proliferation and invasion. Interestingly, downregulation of OLFM4 reduced ARL6IP1 (antiapoptotic factor) expression and sensitized GBC cells to CDDP both in vitro and in vivo. The evidence indicated that CDDP could significantly increase Bax and Bad expression and activate caspase-3 cascade in OLFM4-depleted GBC cells through ARL6IP1. Clinically, lower OLFM4 expression was associated with good prognosis of GBC patients.

CONCLUSIONS

Our results suggest that OLFM4 is an essential gene that contributes to GBC chemoresistance and could serve as a prognostic biomarker for GBC. Importantly, OLFM4 could be a potential chemotherapeutic target.

摘要

背景

胆囊癌(GBC)是一种高度致命的恶性肿瘤,因其具有化疗耐药性,预后极差。顺铂(CDDP)是GBC的一线化疗药物;然而,单独使用CDDP治疗时患者并无获益。GBC中CDDP耐药的潜在机制仍 largely 未知。

方法

在配对的GBC和癌旁组织之间进行安捷伦mRNA微阵列分析,以探索可能是耐药基础的差异表达基因。采用基因集富集分析(GSEA)来鉴定介导GBC中CDDP耐药的关键基因,并进行免疫组织化学以验证蛋白表达并检测与临床病理特征的相关性。进行体外和体内功能试验以研究这些蛋白在CDDP耐药中的作用。

结果

嗅觉介质4(OLFM4)在GBC和癌旁组织之间差异表达,并且在GSEA中具有最高的秩度量得分。在临床组织样本中,从慢性胆囊炎到GBC,OLFM4表达逐渐上调,并且OLFM4缺失降低了GBC细胞的增殖和侵袭。有趣的是,OLFM4的下调降低了ARL6IP1(抗凋亡因子)的表达,并在体外和体内使GBC细胞对CDDP敏感。证据表明,CDDP可通过ARL6IP1在OLFM4缺失的GBC细胞中显著增加Bax和Bad的表达并激活caspase-3级联反应。临床上,较低的OLFM4表达与GBC患者的良好预后相关。

结论

我们的结果表明,OLFM4是导致GBC化疗耐药的关键基因,可作为GBC的预后生物标志物。重要的是,OLFM4可能是一个潜在的化疗靶点。

https://cdn.ncbi.nlm.nih.gov/pmc/blobs/dad0/8728528/943214c1aac8/gr1.jpg

文献AI研究员

20分钟写一篇综述,助力文献阅读效率提升50倍。

立即体验

用中文搜PubMed

大模型驱动的PubMed中文搜索引擎

马上搜索

文档翻译

学术文献翻译模型,支持多种主流文档格式。

立即体验