Suppr超能文献

病例报告与文献综述:通过使用东京大学肿瘤基因检测面板进行全面基因分析探索复发性恶性脑膜瘤的分子治疗靶点

Case report and literature review: exploration of molecular therapeutic targets in recurrent malignant meningioma through comprehensive genetic analysis with Todai OncoPanel.

作者信息

Ohara Kenta, Miyawaki Satoru, Nakatomi Hirofumi, Okano Atsushi, Teranishi Yu, Shinya Yuki, Ishigami Daiichiro, Hongo Hiroki, Takayanagi Shunsaku, Tanaka Shota, Shinozaki-Ushiku Aya, Kohsaka Shinji, Kage Hidenori, Oda Katsutoshi, Miyagawa Kiyoshi, Aburatani Hiroyuki, Mano Hiroyuki, Tatsuno Kenji, Saito Nobuhito

机构信息

Department of Neurosurgery, Faculty of Medicine, The University of Tokyo, Tokyo, Japan.

Department of Pathology, The University of Tokyo Hospital, Tokyo, Japan.

出版信息

Front Neurol. 2023 Nov 23;14:1270046. doi: 10.3389/fneur.2023.1270046. eCollection 2023.

Abstract

BACKGROUND

Despite accumulating research on the molecular characteristics of meningiomas, no definitive molecularly targeted therapy for these tumors has been established to date. Molecular mechanisms underlying meningioma progression also remain unclear. Comprehensive genetic testing approaches can reveal actionable gene aberrations in meningiomas. However, there is still limited information on whether profiling the molecular status of subsequent recurrent meningiomas could influence the choice of molecular-targeted therapies.

CASE PRESENTATION

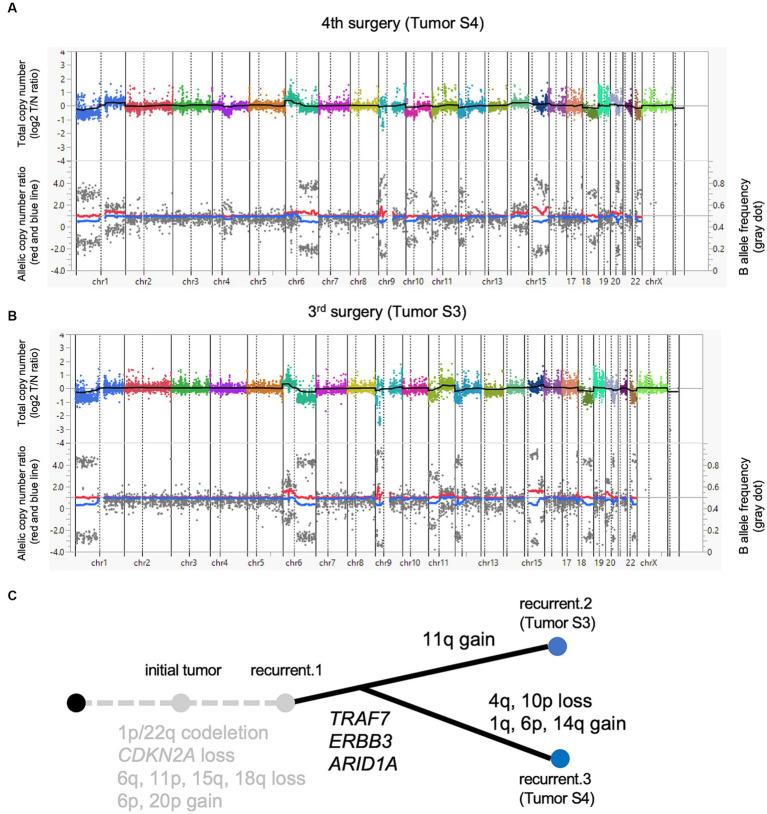
We report a case of meningioma with malignant progression and multiple recurrences. We performed matched tumor pair analysis using the Todai OncoPanel to investigate the possibility of additional standard treatments. The loss of several chromosomal regions, including and , which is associated with aggressive meningiomas, was considered a significant driver event for malignant progression. Using additional matched tumor pair analysis, mutations in , and were identified as subclonal driver events at the time of recurrence. No genetic aberrations were found for which evidence-based targeted therapy was applicable. We also reviewed previous reports of molecular therapies in meningioma to discuss issues with the current molecular testing approach.

CONCLUSION

Gene panel testing platforms such as the Todai OncoPanel represent a powerful approach to elucidate actionable genetic alterations in various types of tumors, although their use is still limited to the diagnosis and prediction of prognosis in meningiomas. To enable targeted molecular therapy informed by gene-panel testing, further studies including matched tumor pair analyses are required to understand the molecular characteristics of meningiomas and develop treatments based on genetic abnormalities.

摘要

背景

尽管对脑膜瘤的分子特征研究不断积累,但迄今为止尚未确立针对这些肿瘤的明确分子靶向治疗方法。脑膜瘤进展的分子机制也仍不清楚。全面的基因检测方法可揭示脑膜瘤中可采取行动的基因异常。然而,关于分析后续复发性脑膜瘤的分子状态是否会影响分子靶向治疗的选择,目前仍信息有限。

病例报告

我们报告一例发生恶性进展并多次复发的脑膜瘤病例。我们使用东京大学肿瘤检测板进行配对肿瘤分析,以研究是否有其他标准治疗的可能性。包括1p和14q在内的几个染色体区域缺失与侵袭性脑膜瘤相关,被认为是恶性进展的重要驱动事件。通过额外的配对肿瘤分析,发现TERT、RB1和TP53的突变是复发时的亚克隆驱动事件。未发现有适用循证靶向治疗的基因异常。我们还回顾了以往关于脑膜瘤分子治疗的报告,以讨论当前分子检测方法存在的问题。

结论

东京大学肿瘤检测板等基因检测平台是阐明各类肿瘤中可采取行动的基因改变的有力方法,尽管其在脑膜瘤中的应用仍仅限于诊断和预后预测。为了实现基于基因检测的靶向分子治疗,需要开展包括配对肿瘤分析在内的进一步研究,以了解脑膜瘤的分子特征,并基于基因异常开发治疗方法。

https://cdn.ncbi.nlm.nih.gov/pmc/blobs/bd0e/10702344/c8c12394b9eb/fneur-14-1270046-g001.jpg

文献AI研究员

20分钟写一篇综述,助力文献阅读效率提升50倍。

立即体验

用中文搜PubMed

大模型驱动的PubMed中文搜索引擎

马上搜索

文档翻译

学术文献翻译模型,支持多种主流文档格式。

立即体验