Suppr超能文献

miR-765作为低剂量辐射诱导肺纤维化的一种有前景的生物标志物。

miR-765 as a promising biomarker for low-dose radiation-induced pulmonary fibrosis.

作者信息

Seok Hyun Jeong, Choi Jae Yeon, Lee Dong Hyeon, Yi Joo Mi, Lee Hae-June, Bae In Hwa

机构信息

Division of Radiation Biomedical Research, Korea Institute of Radiological & Medical Sciences, Seoul, Republic of Korea.

Department of Life Science, Research Institute for Natural Sciences, Hanyang University, Seoul, Republic of Korea.

出版信息

Noncoding RNA Res. 2023 Oct 31;9(1):33-43. doi: 10.1016/j.ncrna.2023.10.012. eCollection 2024 Mar.

Abstract

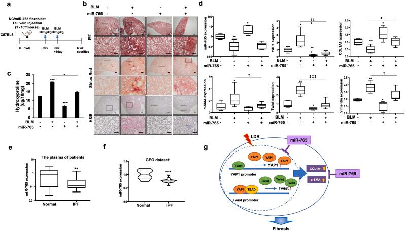
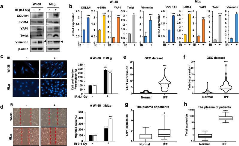
High-dose radiation (HDR) is widely used for cancer treatment, but the effectiveness of low-dose radiation (LDR) in the treatment of various diseases is controversial. Therefore, to safely utilize LDR for therapeutic purposes, further research on its numerous biological effects of LDR is required. Interest in the increased use of medical imaging devices or the effects of surrounding living environmental radiation on the human body, particularly on fibrosis, is rapidly increasing. Therefore, this study aimed to verify the relationship between LDR and pulmonary fibrosis by evaluating the changes in fibroblasts after LDR treatment and their associated signaling mechanisms. LDR increased the expression of fibrosis markers COL1A1 and α-SMA, cell proliferation, and migration by activating YAP1 and Twist in fibroblasts. Meanwhile, miRNA was employed as a tool to inhibit LDR-induced fibrosis and it was found that miR-765 simultaneously targeted COL1A1, α-SMA, and YAP1. At the cellular level, miR-765 reduced the proliferation and migration of fibroblasts by suppressing the expression of LDR-induced fibrosis factors COL1A1, α-SMA, and YAP1. The efficacy of miR-765 was confirmed using bleomycin (BLM)-induced fibrotic mouse model. The characteristics of pulmonary fibrosis were reduced after injection of miR-765-overexpressing cells into BLM-induced fibrotic mice. In addition, the suppression of miR-765 expression in the plasma of patients with pulmonary fibrosis confirmed the negative relationship between pulmonary fibrosis and miR-765 expression. Therefore, this study demonstrates that miR-765 is a potential novel diagnostic biomarker and major target for the development of therapeutic agents to inhibit pulmonary fibrosis.

摘要

高剂量辐射(HDR)广泛用于癌症治疗,但低剂量辐射(LDR)在治疗各种疾病中的有效性存在争议。因此,为了安全地将LDR用于治疗目的,需要对其众多生物学效应进行进一步研究。对增加使用医学成像设备或周围生活环境辐射对人体,特别是对纤维化的影响的关注正在迅速增加。因此,本研究旨在通过评估LDR处理后成纤维细胞的变化及其相关信号机制来验证LDR与肺纤维化之间的关系。LDR通过激活成纤维细胞中的YAP1和Twist增加纤维化标志物COL1A1和α-SMA的表达、细胞增殖和迁移。同时,miRNA被用作抑制LDR诱导的纤维化的工具,发现miR-765同时靶向COL1A1、α-SMA和YAP1。在细胞水平上,miR-765通过抑制LDR诱导的纤维化因子COL1A1、α-SMA和YAP1的表达来减少成纤维细胞的增殖和迁移。使用博来霉素(BLM)诱导的纤维化小鼠模型证实了miR-765的疗效。将过表达miR-765的细胞注射到BLM诱导的纤维化小鼠中后,肺纤维化的特征减轻。此外,肺纤维化患者血浆中miR-765表达的抑制证实了肺纤维化与miR-765表达之间的负相关关系。因此,本研究表明miR-765是一种潜在的新型诊断生物标志物,也是开发抑制肺纤维化治疗药物的主要靶点。

https://cdn.ncbi.nlm.nih.gov/pmc/blobs/77e8/10700121/031309a3a145/gr1.jpg

文献AI研究员

20分钟写一篇综述,助力文献阅读效率提升50倍。

立即体验

用中文搜PubMed

大模型驱动的PubMed中文搜索引擎

马上搜索

文档翻译

学术文献翻译模型,支持多种主流文档格式。

立即体验