Suppr超能文献

年龄诱导的主动脉改变伴随着雌性大鼠抗氧化防御系统的变化。

Age-induced aortic modifications are accompanied by alterations in the antioxidant defense system in female rats.

作者信息

Asad Sabahat Binte, Qian Xin, Wang Jiao, Asad Wajeeha, Gao Qiang, Cao Yang, Huang Yujia, Bin Jardan Yousef A, Shah Tawaf Ali, Wondmie Gezahign Fentahun, Bourhia Mohammed, Lu Chunmei, Zhu Hui

机构信息

Department of Physiology, Harbin Medical University, Harbin, China.

Department of Microbiology, University of Karachi, Karachi, Pakistan.

出版信息

Front Med (Lausanne). 2023 Nov 24;10:1283302. doi: 10.3389/fmed.2023.1283302. eCollection 2023.

Abstract

INTRODUCTION

Aging leads to significant structural and functional changes in blood vessels, which disrupt their normal function and impact cardiovascular health. Current research is actively exploring the NRF2 antioxidative pathway, recognizing its role in protecting cells by preserving their antioxidant defenses against damage. However, there has been limited exploration into the role of the NRF2 pathway in vascular aging. The primary objective of this study was to determine whether age-related changes in the aorta are associated with variations in the baseline levels of antioxidant enzymes, with a particular emphasis on how the NRF2 pathway operates in the aortic wall.

METHODS

A group of healthy aging female SD rats was compared with their younger counterparts. Various assessments were conducted, including measuring blood pressure, analyzing serum lipid profiles, examining aortic tissue, and assessing the expression of antioxidant enzymes.

RESULTS

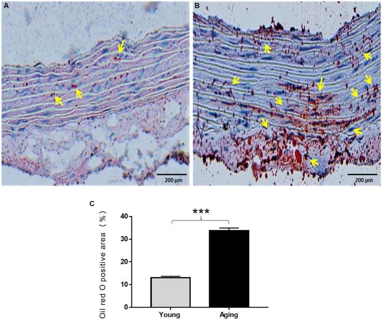
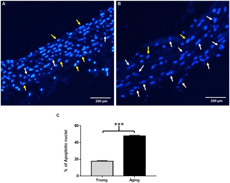
The results revealed significant differences in both blood pressure and serum lipid levels between the aged and younger rats. The examination of the aorta in older rats showed structural alterations, increased apoptosis, and the accumulation of fatty deposits. In the older rats, levels of SOD-1 (superoxide dismutase) and GSS (glutathione synthetase) were lower, whereas NRF2, KEAP-1 (Kelch-like ECH-associated protein 1), and HO-1 (Heme oxygenase 1) were higher.

DISCUSSION

This study advances our understanding of how aging affects the antioxidant system in blood vessels, particularly in relation to the regulation of the NRF2/HO-1 pathway in the aorta. These findings suggest that targeting the NRF2/HO-1 pathway could present anovel therapeutic approach for addressing age-related vascular issues.

摘要

引言

衰老会导致血管发生显著的结构和功能变化,破坏其正常功能并影响心血管健康。当前的研究正在积极探索NRF2抗氧化途径,认识到其通过维持细胞的抗氧化防御能力以保护细胞免受损伤的作用。然而,对于NRF2途径在血管衰老中的作用,研究还很有限。本研究的主要目的是确定主动脉中与年龄相关的变化是否与抗氧化酶基线水平的变化有关,特别关注NRF2途径在主动脉壁中的运作方式。

方法

将一组健康衰老的雌性SD大鼠与其年轻的同类进行比较。进行了各种评估,包括测量血压、分析血脂谱、检查主动脉组织以及评估抗氧化酶的表达。

结果

结果显示,老年大鼠和年轻大鼠在血压和血脂水平上均存在显著差异。对老年大鼠主动脉的检查显示结构改变、细胞凋亡增加以及脂肪沉积。在老年大鼠中,超氧化物歧化酶-1(SOD-1)和谷胱甘肽合成酶(GSS)水平较低,而核因子E2相关因子2(NRF2)、 Kelch样ECH相关蛋白1(KEAP-1)和血红素加氧酶-1(HO-1)水平较高。

讨论

本研究增进了我们对衰老如何影响血管抗氧化系统的理解,特别是与主动脉中NRF2/HO-1途径的调节有关。这些发现表明,针对NRF2/HO-1途径可能为解决与年龄相关的血管问题提供一种新的治疗方法。

https://cdn.ncbi.nlm.nih.gov/pmc/blobs/8b88/10704473/1c5e51bcfb6e/fmed-10-1283302-g001.jpg

文献AI研究员

20分钟写一篇综述,助力文献阅读效率提升50倍。

立即体验

用中文搜PubMed

大模型驱动的PubMed中文搜索引擎

马上搜索

文档翻译

学术文献翻译模型,支持多种主流文档格式。

立即体验