Suppr超能文献

MptpB 抑制剂可增强抗生素对 和非结核分枝杆菌感染的作用。

MptpB Inhibitor Improves the Action of Antibiotics against and Nontuberculous Infections.

机构信息

School of Biological Sciences, Faculty of Biology, Medicine and Health, University of Manchester, Manchester Academic Health Science Centre, M13 9PT Manchester, U.K.

Host Pathogen Interactions in Tuberculosis Laboratory, The Francis Crick Institute, NW1 1AT London, U.K.

出版信息

ACS Infect Dis. 2024 Jan 12;10(1):170-183. doi: 10.1021/acsinfecdis.3c00446. Epub 2023 Dec 12.

Abstract

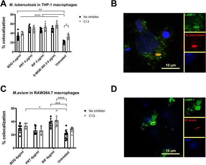
Treatment of and infections requires multiple drugs for long time periods. Mycobacterium protein-tyrosine-phosphatase B (MptpB) is a key virulence factor that subverts host antimicrobial activity to promote intracellular survival. Inhibition of MptpB reduces the infection burden and offers new opportunities to improve current treatments. Here, we demonstrate that produces an MptpB orthologue and that the MptpB inhibitor C13 reduces the infection burden in macrophages. Combining C13 with the antibiotics rifampicin or bedaquiline showed an additive effect, reducing intracellular infection of both and by 50%, compared to monotreatment with antibiotics alone. This additive effect was not observed with pretomanid. Combining C13 with the minor groove-binding compounds S-MGB-362 and S-MGB-363 also reduced the intracellular burden. Similar additive effects of C13 and antibiotics were confirmed using infections. We demonstrate that the reduced mycobacterial burden in macrophages observed with C13 treatments is due to the increased trafficking to lysosomes.

摘要

和 感染的治疗需要长时间使用多种药物。分枝杆菌蛋白酪氨酸磷酸酶 B(MptpB)是一种关键的毒力因子,它颠覆了宿主的抗菌活性,促进了细胞内的存活。抑制 MptpB 可以减轻感染负担,并为改善现有治疗方法提供了新的机会。在这里,我们证明 产生了 MptpB 的同源物,并且 MptpB 抑制剂 C13 降低了巨噬细胞中的 感染负担。与单独使用抗生素相比,C13 与利福平或贝达喹啉联合使用具有相加作用,使 和 的细胞内感染减少了 50%。与普托马尼德联合使用时未观察到这种相加作用。C13 与小沟结合化合物 S-MGB-362 和 S-MGB-363 的联合也降低了 的细胞内负担。使用 感染进一步证实了 C13 和抗生素的这种相加作用。我们证明,用 C13 处理观察到巨噬细胞中分枝杆菌负担的减少是由于向溶酶体的转运增加所致。

https://cdn.ncbi.nlm.nih.gov/pmc/blobs/930b/10788870/e7ee04c80756/id3c00446_0001.jpg

文献AI研究员

20分钟写一篇综述,助力文献阅读效率提升50倍。

立即体验

用中文搜PubMed

大模型驱动的PubMed中文搜索引擎

马上搜索

文档翻译

学术文献翻译模型,支持多种主流文档格式。

立即体验