Suppr超能文献

升高的受体相互作用蛋白激酶 1(RIPK1)和白细胞介素 8 外周水平作为人类肌萎缩侧索硬化症的生物标志物。

Elevated peripheral levels of receptor-interacting protein kinase 1 (RIPK1) and IL-8 as biomarkers of human amyotrophic lateral sclerosis.

机构信息

Institute of Neural Regeneration and Repair and Department of Neurology, The First College of Clinical Medical Science, Yichang Central Hospital, College of Basic Medical Science, China Three Gorges University, Hubei Province Clinical Medical Research Center for Rare Diseases of Nervous System, Yichang, 443000, China.

Interdisciplinary Research Center on Biology and Chemistry, Shanghai Institute of Organic Chemistry, Chinese Academy of Sciences, Shanghai Key Laboratory of Aging Studies, Shanghai, 201210, China.

出版信息

Signal Transduct Target Ther. 2023 Dec 13;8(1):451. doi: 10.1038/s41392-023-01713-z.

Abstract

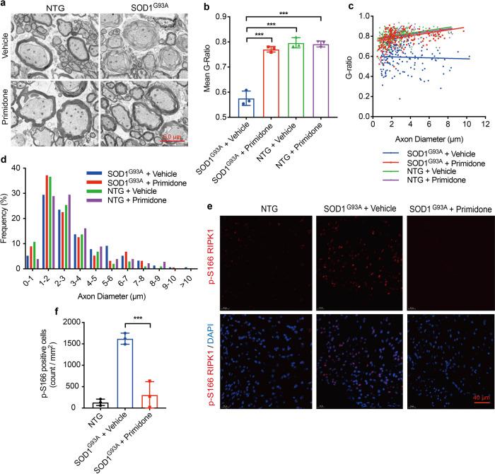
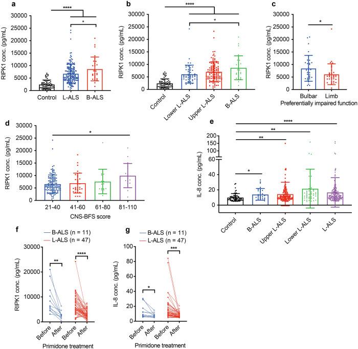
Amyotrophic lateral sclerosis (ALS) is a devastating fatal neurodegenerative disease with no cure. Receptor-interacting protein kinase 1 (RIPK1) has been proposed to mediate pathogenesis of ALS. Primidone has been identified as an old drug that can also inhibit RIPK1 kinase. We conducted a drug-repurposing biomarker study of primidone as a RIPK1 inhibitor using SOD1 mice and ALS patients. SOD1 mice treated with primidone showed significant delay of symptomatic onset and improved motor performance. One-hundred-sixty-two ALS participants dosed daily with primidone (62.5 mg) completed 24-week follow-up. A significant reduction was showed in serum levels of RIPK1 and IL-8, which were significantly higher in ALS patients than that of healthy controls (P < 0.0001). Serum RIPK1 levels were correlated positively with the severity of bulbar symptoms (P < 0.05). Our study suggests that serum levels of RIPK1 and IL-8 in peripheral can be used as clinical biomarkers for the activation of RIPK1 in central nervous system in human ALS patients. Repurposing primidone may provide a promising therapeutic strategy for ALS. The effect of primidone for the treatment of other inflammatory diseases may also be considered, since the activation of RIPK1 has been implicated in mediating a variety of inflammatory diseases including COVID-19-associated cytokine release syndrome (CRS). (ChiCTR2200060149).

摘要

肌萎缩侧索硬化症(ALS)是一种致命的神经退行性疾病,目前尚无治愈方法。受体相互作用蛋白激酶 1(RIPK1)被认为介导 ALS 的发病机制。苯巴比妥已被确定为一种可以抑制 RIPK1 激酶的老药。我们使用 SOD1 小鼠和 ALS 患者进行了苯巴比妥作为 RIPK1 抑制剂的药物再利用生物标志物研究。用苯巴比妥治疗的 SOD1 小鼠表现出症状发作明显延迟和运动功能改善。162 名 ALS 参与者每天服用苯巴比妥(62.5mg),完成了 24 周的随访。结果显示,血清 RIPK1 和 IL-8 水平显著降低,ALS 患者的血清 RIPK1 和 IL-8 水平明显高于健康对照组(P<0.0001)。血清 RIPK1 水平与延髓症状的严重程度呈正相关(P<0.05)。我们的研究表明,外周血 RIPK1 和 IL-8 水平可作为人类 ALS 患者中枢神经系统 RIPK1 激活的临床生物标志物。重新利用苯巴比妥可能为 ALS 提供一种有前途的治疗策略。由于 RIPK1 的激活被认为介导了多种炎症性疾病,包括 COVID-19 相关细胞因子释放综合征(CRS),因此也可以考虑使用苯巴比妥治疗其他炎症性疾病。(ChiCTR2200060149)。

https://cdn.ncbi.nlm.nih.gov/pmc/blobs/9cdc/10716192/8bbb26692604/41392_2023_1713_Fig1_HTML.jpg

文献AI研究员

20分钟写一篇综述,助力文献阅读效率提升50倍。

立即体验

用中文搜PubMed

大模型驱动的PubMed中文搜索引擎

马上搜索

文档翻译

学术文献翻译模型,支持多种主流文档格式。

立即体验