Suppr超能文献

基于纳米平台的癌症联合基因治疗:策略与原理

Combinational Gene Therapy toward Cancer with Nanoplatform: Strategies and Principles.

作者信息

Lin Jinhui, Wang Xinlian, Ni Dongqi, Chen Yandong, Chen Chunying, Liu Ying

机构信息

CAS Key Laboratory for Biomedical Effects of Nanomaterials and Nanosafety and CAS Center for Excellence in Nanoscience, National Center for Nanoscience and Technology of China, Beijing 100190, P.R. China.

University of Chinese Academy of Sciences, Beijing 100049, P.R. China.

出版信息

ACS Mater Au. 2023 Jul 27;3(6):584-599. doi: 10.1021/acsmaterialsau.3c00035. eCollection 2023 Nov 8.

Abstract

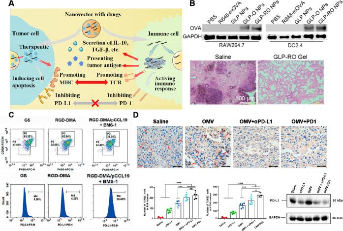
Cancer remains a significant threat to human health. While numerous therapies have been developed to combat the disease, traditional treatments such as chemotherapy and radiotherapy are suboptimal and associated with significant side effects. Gene therapy is an emerging therapeutic approach that offers improved targeting and reduced side effects compared with traditional treatments. Using siRNA and other nucleic acid-based drugs in cancer treatment has generated significant interest among researchers. Nanocarriers, such as liposomes, can effectively deliver these agents to tumor sites. However, gene therapy alone is often insufficient to eradicate tumors, and there is a risk of recurrence. Therefore, combining gene therapy with other therapies using nanocarriers, such as phototherapy and magnetic hyperthermia therapy, can lead to synergistic therapeutic effects through different mechanisms. In this review, we summarize various ways in which gene therapy can be combined with other therapies and highlight the role of nanoplatforms in mediating these combined therapies, which would inspire novel design ideas toward combination therapies. Additionally, bottlenecks and barriers to gene therapy should be addressed in the near future to achieve better clinical efficacy.

摘要

癌症仍然是对人类健康的重大威胁。尽管已经开发出许多治疗方法来对抗这种疾病,但传统治疗方法如化疗和放疗并不理想,且伴有严重的副作用。基因治疗是一种新兴的治疗方法,与传统治疗相比,它具有更好的靶向性和更低的副作用。在癌症治疗中使用小干扰RNA(siRNA)和其他基于核酸的药物引起了研究人员的极大兴趣。纳米载体,如脂质体,可以有效地将这些药物递送至肿瘤部位。然而,单纯的基因治疗往往不足以根除肿瘤,并且存在复发风险。因此,将基因治疗与其他使用纳米载体的治疗方法,如光疗和磁热疗相结合,可以通过不同机制产生协同治疗效果。在这篇综述中,我们总结了基因治疗与其他治疗方法相结合的各种方式,并强调了纳米平台在介导这些联合治疗中的作用,这将激发联合治疗的新颖设计思路。此外,基因治疗的瓶颈和障碍应在不久的将来得到解决,以实现更好的临床疗效。

https://cdn.ncbi.nlm.nih.gov/pmc/blobs/f8c3/10636764/4f48496e82c2/mg3c00035_0001.jpg

文献AI研究员

20分钟写一篇综述,助力文献阅读效率提升50倍。

立即体验

用中文搜PubMed

大模型驱动的PubMed中文搜索引擎

马上搜索

文档翻译

学术文献翻译模型,支持多种主流文档格式。

立即体验