Suppr超能文献

新辅助化疗后三阴性乳腺癌免疫景观的变化:与复发的相关性。

Changes in the immune landscape of TNBC after neoadjuvant chemotherapy: correlation with relapse.

机构信息

Division of Clinical Medicine, School of Medicine & Population Health, Faculty of Health, Sheffield, United Kingdom.

Neogenomics Labs., Aliso Viejo, CA, United States.

出版信息

Front Immunol. 2023 Nov 9;14:1291643. doi: 10.3389/fimmu.2023.1291643. eCollection 2023.

Abstract

INTRODUCTION

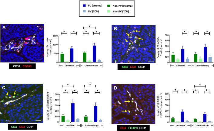
Patients with high-risk, triple negative breast cancer (TNBC) often receive neoadjuvant chemotherapy (NAC) alone or with immunotherapy. Various single-cell and spatially resolved techniques have demonstrated heterogeneity in the phenotype and distribution of macrophages and T cells in this form of breast cancer. Furthermore, recent studies in mice have implicated immune cells in perivascular (PV) areas of tumors in the regulation of metastasis and anti-tumor immunity. However, little is known of how the latter change during NAC in human TNBC or their impact on subsequent relapse, or the likely efficacy of immunotherapy given with or after NAC.

METHODS

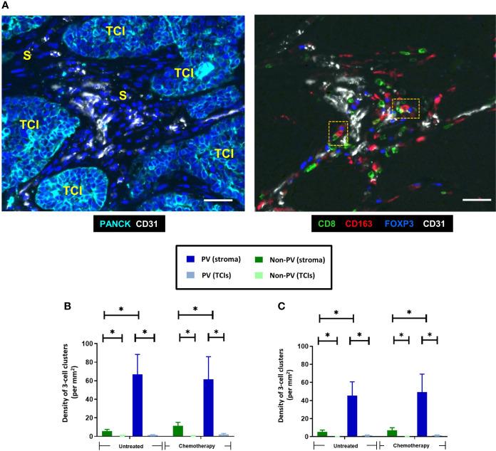
We have used multiplex immunofluorescence and AI-based image analysis to compare the immune landscape in untreated and NAC-treated human TNBCs. We quantified changes in the phenotype, distribution and intercellular contacts of subsets of tumor-associated macrophages (TAMs), CD4+ and CD8+ T cells, and regulatory T cells (Tregs) in PV and non-PV various areas of the stroma and tumor cell islands. These were compared in tumors from patients who had either developed metastases or were disease-free (DF) after a three-year follow up period.

RESULTS

In tumors from patients who remained DF after NAC, there was a marked increase in stromal CD163+ TAMs, especially those expressing the negative checkpoint regulator, T-cell immunoglobulin and mucin domain 3 (TIM3). Whereas CD4+ T cells preferentially located to PV areas in the stroma of both untreated and NAC-treated tumors, specific subsets of TAMs and Tregs only did so only after NAC. Distinct subsets of CD4+ and CD8+ T cells formed PV clusters with CD163+ TAMs and Tregs. These were retained after NAC.

DISCUSSION

Quantification of stromal TIM-3+CD163+ TAMs in tumor residues after NAC may represent a new way of identifying patients at high risk of relapse. PV clustering of immune cells is highly likely to regulate the activation and function of T cells, and thus the efficacy of T cell-based immunotherapies administered with or after NAC.

摘要

简介

患有高危三阴性乳腺癌(TNBC)的患者通常单独接受新辅助化疗(NAC)或联合免疫治疗。各种单细胞和空间分辨技术已经证明了在这种形式的乳腺癌中,巨噬细胞和 T 细胞的表型和分布存在异质性。此外,最近在小鼠中的研究表明,免疫细胞在肿瘤的血管周围(PV)区域参与调节转移和抗肿瘤免疫。然而,在人类 TNBC 中,NAC 期间后者如何变化以及它们对随后复发的影响,或者在 NAC 之前或之后给予免疫治疗的可能疗效知之甚少。

方法

我们使用多重免疫荧光和基于人工智能的图像分析来比较未经治疗和 NAC 治疗的人类 TNBC 中的免疫景观。我们量化了肿瘤相关巨噬细胞(TAMs)、CD4+和 CD8+T 细胞以及调节性 T 细胞(Tregs)的表型、分布和细胞间接触在 PV 和非-PV 基质和肿瘤细胞岛的各种区域中的变化。将这些变化与接受 NAC 治疗后发生转移或在三年随访期内无疾病(DF)的患者的肿瘤进行了比较。

结果

在 NAC 后仍保持 DF 的患者的肿瘤中,基质中 CD163+TAMs,尤其是表达负检查点调节剂 T 细胞免疫球蛋白和粘蛋白结构域 3(TIM3)的 TAMs 明显增加。虽然 CD4+T 细胞在未经治疗和 NAC 治疗的肿瘤的基质中优先定位于 PV 区域,但特定的 TAMs 和 Tregs 亚群仅在 NAC 后才这样做。特定的 CD4+和 CD8+T 细胞亚群与 CD163+TAMs 和 Tregs 形成 PV 簇。这些在 NAC 后保留下来。

讨论

在 NAC 后肿瘤残留物中基质 TIM-3+CD163+TAMs 的定量可能代表一种识别高复发风险患者的新方法。免疫细胞的 PV 聚类极有可能调节 T 细胞的激活和功能,从而调节 NAC 之前或之后给予的基于 T 细胞的免疫治疗的疗效。

https://cdn.ncbi.nlm.nih.gov/pmc/blobs/6bc2/10715438/7fb64c566fa6/fimmu-14-1291643-g001.jpg

文献AI研究员

20分钟写一篇综述,助力文献阅读效率提升50倍。

立即体验

用中文搜PubMed

大模型驱动的PubMed中文搜索引擎

马上搜索

文档翻译

学术文献翻译模型,支持多种主流文档格式。

立即体验